多数房企三四线投资收缩,回归至大本营区域
扫描到手机,新闻随时看
扫一扫,用手机看文章
更加方便分享给朋友
刚刚过去的一年,是房地产行业最动荡、变革较大的一年,行业发展的逻辑和背景正在重塑。已经从过去的高增长时代走向无增长时代,从增量市场逐步逐步转为存量市场,从城市无序发展过渡到城市群协同发展的新阶段。在市场不断出清之下,企业也在加速洗牌,企业战略层面、经营层面都在不断革新。
聚焦到企业生存储备粮草——土地来看,时至今日,房企投资的策略也发生了巨大的转变。一方面是受限于资金压力、去杠杆的压力,房企的投资是越来越谨慎;另一方面,在市场下行和集中供地的催化下,房企在城市选择策略上注重利润更高、抗风险能力更强的核心一二线城市。
那么,哪些三四线城市已经被调整出企业的投资模型中?哪些城市依旧被看好?企业的回归高能级城市又是否完全趋同?本文将从三四线土地投资的规模、城市选择、企业表现等方面展开阐述。
01
需求透支叠加集中供地影响
三四线土地投资退潮
2021年至今,三四线的土地成交规模一路走低,企业对于三四线投资态度也愈发谨慎。从市场层面、企业层面均可以看出,当前三四线正面临着被企业逐步调整出投资重心的困境。究其原因,市场不景气、库存较高、需求透支严重是主因,而资金压力则加速了企业从三四线撤离的脚步。
1、三四线土地成交规模下降21%,百强投资比例降至低点
上一轮房地产周期上涨中,在棚改货币化安置、政策宽松等因素刺激下,三四线城市经历了一轮普涨行情,尤其是强三线,市场更为火热。相应地,三四线土地不仅成为众多房企布局的重心,也是土地市场的中坚力量。从数据来看,2017年-2021年期间,尽管市场热度有所下滑,但三四线成交面积占全国的土地成交比例始终维持在75%以上。

但随着近两年行业波动加剧、房企加速洗牌,行业和企业发展逻辑都发生了转变。行业从增量到存量时代的过度中,城市群发展迎来新机遇,企业从高速发展到有质量发展,不再一味追求盲目外扩。
在市场下行的大背景下,三四线土地热度急转直下:从成交建面来看,在2020年之前,三四线土地成交始终保持正增长,2017、2018年实际上是三四土地出让的高峰,2018年成交建面同比达22%。但到了2021年,三四线成交建面仅17.49亿平方米,增速首次为负,同比下跌21%。金额的走势与建面走势相一致,2021年三四线土地成交金额达3.47万亿元,同比下降14%。从一系列的成交数据可以看出,作为土地市场的中坚力量的三四线,其成交趋势已经出现拐点。

从房企拿地的角度看,诸多企业在此前一波三四线行情中踩准市场节奏,得以快速发展并确立了行业地位,诸如碧桂园、中梁、祥生等。这一阶段主要是2017年、2018年。根据克而瑞统计的数据显示,2018年百强房企三四线拿地面积占比接近60%。对比各房企2018年新增拿地单位货值和2018年销售均价来看,有50%的企业单位货值较销售均价下降,印证了即使三四线热度开始衰退,仍有半数企业投资在下沉。典型如绿地和新城:绿地得益于聚焦高铁沿线三四线的战略,不仅货值较2017年大幅增长,三四线建面占比也达到67%。新城则延续了2016、2017年投资布局向非核心的二三线城市倾斜的策略,2018年新增土储中三四线占特别比重,建面占比超过74%。
但从2018年四季度开始,此前需求过度透支、棚改力度衰退带来的效应逐步显现,部分三四线城市市场降温显著,在整体谨慎投资策略下,房企开始收缩对低能级城市投资力度,并逐步开始回归二线。数据显示,2018年四季度典型房企在二线城市投资拿地建面占比已基本与三四线持平。随后的三年,三四线占比已经降至50%左右,较2017年下降近8个百分点。由此可见,百强对于三四线投资态度已经十分谨慎,策略开始逐步向核心城市布局,意在平衡货值结构的同时提升抗风险能力。

2、2021上半年三四线受溢出效应市场仍有热度,下半年至今仍处底部
2021年三四线土地市场并非“一冷到底”,在上半年市场相对较好、企业尚无暴雷之下,受到集中供地溢出效应,部分三四线城市土地仍保持一定热度。根据克而瑞统计的各能级城市土地溢价率来看,2021年排名前列季度、第二季度平均溢价率维持20%左右,高于2020年全年。
进入下半年,多家规模房企暴雷,资金链承压下房企拿地积极性也明显降低,东莞、金华等热点三四线城市土地市场均是底价成交与国企托底收尾,地市热度跌入寒冬,溢价率也随之走低,降至8%。四季度,三四线城市降温之势并未有好转,2021年第四季度溢价率仅有4%,降至历史新低。
从城市层面来看,长三角部分三四线城市“热冷”分化更为明显。如金华、嘉兴、扬州等,虽然不在22个集中供地试点城市中,但也采取了分批出让的方式,排名前列批土地出让中,金华、嘉兴等城市溢价率分别达到40%和30%,但到了第二批,溢价率均出现腰斩。
土地市场不断下探的趋势一直延续到了2022年,三四线城市受楼市下行的影响,土地市场热度再度下降,溢价率仅有3.6%,环比下降了0.8个百分点,同比降幅更为突出,达到14.4个百分点。

从百强房企今年的表现来看,在谨慎投资之下,房企的投资策略也发生了转变。截止2022年5月末,百强房企投资金额有84%集中于22城,22城以外仅占16%。百强房企在22城以外的投资则主要集中于佛山、常州、东莞发达城市群中热点的三四线城市。实际上集中供地的城市均为核心一二线城市(无锡除外),从这一占比也能看出在整体土地市场遇冷之下,三四线投资退潮更为明显。在各能级投资金额占比中,三四线仅有14%,甚至低于一线城市。

细化到具体企业,销售TOP30中有拿地的房企中,投资基本聚焦在22个核心城市,这也意味着头部房企在2022年上半年几乎停止在三四线拿地投资。如滨江、金地、金茂等拿地全部集中在一二线,中海、保利、越秀等核心城市占比均在70%以上。
3、市场下行、需求透支、供应过量是主因,三道红线下房企资金紧张是导火索(略)
02
长、珠三角三四线吸引力更高
淮安、衢州、汕头投资连年提升
自2021年下半年以来,房企投资的呈现持续收紧的走势,在投资大环境收缩之下,三四线城市投资退潮更为明显。尤其是环渤海、中西部城市群的三四线,投资占比出现明显下降。百强在三四线城市各区域、各城市的投资金额走势也出现一定的分化,长三角投资力度持续增加,温州、佛山、南通等热点三四线城市是最受百强关注的三四线城市。
1、2021年百强三四线投资额下降20%,长三角仍是布局要塞
2021年,百强房企投资总金额同比下降16%,尤其是在三四线城市的投资金额下降了20%,在整体投资下行的情况下,三四线城市的占比快速下滑,房企投资持续保持回归至一二线的态势。
从百强房企在三四线城市投资的城市数量来看,也明显呈现逐年下降的趋势:2018年,百强房企拿地的三四线城市数量为280个,而到了2021年,百强在三四线拿地城市骤减至227个,较2018年减少19%。

而在三四线拿地金额分布的变化上,房企对不同区域的偏好程度出现了较大差异,投资结构也发生明显改变。
明显可以看出自2018年以来,房企在长三角的投资占比持续增加,2021年长三角区域的占比达到62%,较2020年增加9个百分点,较2018年更是大幅提升15个百分点。
此外,百强房企在珠三角区域的投资占比在25%左右上下波动,变化幅度不大,房企对于珠三角城市的偏好程度保持在较为稳定的水平;但中西部和环渤海三四线投资占比持续下滑,从2018年到2021年,占比分别下降8个百分点和3个百分点。由此可见,房企在投资撤离三四线城市的时候,较先退出的就是中西部和环渤海的三四线城市。

2、三四线投资愈发集中,温州、佛山、南通等持续受房企青睐(略)
3、20城连续三年投资金额下降,常德、湛江遭遇投资“过山车”(略)
4、小结:投资退潮之下,仅长、珠三角少量城市能保持较高吸引力
在房企投资明显收紧的当下,首先被“放弃”的无疑是市场不够透明、条件不够优越的三四线城市,且从中短期来看,房企投资收紧的状态还将维持一段时间,尤其大部分的民企,投资信心需要更长时间来修复。在此前提下,这类三四线城市土地市场面临更大的下行风险。
对于企业来说,风险与机遇并存,对于三四线城市来说也同样适用:房企选择退出三四线市场时,在环渤海、中西部三四线城市投资占比下降较快,而长三角三四线城市的占比则逆市升高,说明在投资收紧的情况下,百强房企的对长三角城市的偏好更加凸显。
具体到城市层面,有7个城市连续4年占据百强房企三四线投资金额TOP10榜单,包括温州、佛山、南通、嘉兴、徐州、无锡和常州,大部分为长三角热点三四线城市,另外佛山则位于珠三角区域。可见对于三四线城市来说,区位以及与周边核心城市的关联度是带来投资的最重要因素,这7个城市近期来看会成为房企更加重点关注的三四线城市,未来土地市场可持续看高一线。
而对于房企来说,目前在百强金额投资连年下降、或投资走势不稳定的城市投资,则需要更加谨慎地进行市场研判,在确保利润空间足够的情况下,可伺机拿地,但总体仍应保持谨慎。
03
多数房企回归二线难度大、进程缓
三四投资收缩至大本营区域
尽管百强在三四线整体投资处于收缩状态,但实际行动来看,并非回归二线均取得了有效进展。整体而言,部分规模房企如万科、华润等布局仍相对均衡,而碧桂园、中梁等以三四线起家的房企,并未迅速的转入回归二线城市的浪潮中,甚至在集中供地中三四线投资占比略有增加,但范围收缩至有产业基础、有人口导入的的三四线。此外,还有部分企业在三四线衰退之下主动收缩展现,典型房企如新城。
1、百强三四线投资整体收缩但表现不一,三类企业值得关注
明显能够看出,自2018年开始,三四线城市在百强房企投资金额中的占比呈现震荡下降的走势,从2018年的41%到2021年的30%,三四线拿地金额占比大幅下降了11个百分点。
尤其2021年,22个核心一二线城市开始实行双集中供地的新土拍模式,更加吸引了房企注意力和投资金额的聚焦,所以在三四线城市拿地的比例明显大幅下调。

由于近几年市场整体走弱,不同能级市场表现出现分化加剧的走势,广大三四线城市在2021年回调加剧,跌多涨少,尤其下半年以来,市场一再探底,项目去化速度较为缓慢。
所以即使近几年百强房企在三四线的投资占比已经震荡下跌,但在三四线城市的总土储占比(按建筑面积)不跌反增:2018年末,百强房企总土储建面中有42%位于三四线城市,到2021年末,三四线建面占比升值51%,超过一半。

在销售走弱、土储去化慢的压力下,预计大部分百强房企未来在三四线的投资力度会持续下降,三四线投资占比会进一步下降。
2021年,22个核心一二线城市实施集中供地以来,在集中发布、集中出让的“双集中”要求下,在这些核心城市拿地门槛有所提升,且由于集中出让导致对资金形成“潮汐式”需求,进一提高了对房企运营能力、资源配置能力的要求,且集中供地中,优质地块的竞争更为激烈,部分房企被无形地“挤出”核心城市土拍市场,在一二线城市拿地困难的情况下,三四线投资占比反之升高。
根据不同企业历年在三四线投资的比例变化来看,可以将企业大致分为3类:
排名前列类企业原本拿地以一二线为主,2018年后三四线拿地比例有所增加的房企,包括东原、滨江等。实际上对于此类企业来说,转向三四线拿地并非主动选择,而是在集中供地影响下,一二线城市拿地竞争激烈程度和难度均有所上升,因此转向深耕区域内的其他三四线城市拿地,以巩固自身区域深耕战略、保持区域内的市场占有率。
第二类企业则是原本拿地以三四线为主,但2018年以来三四线拿地比例下降的房企,包括新城、旭辉、金科等。此类房企在过去一轮三四线市场轮动的上行过程中获得了较高收益,销售业绩大幅提升,在目前三四线市场面临饱和的情况下,主动降低在三四线拿地的力度,并且通过合作等方式,加大在一二线城市的土储占比,意在优化自身的土储结构,增加抗风险能力。
第三类企业则是原本就深耕三四线城市,且2018年至今仍然在三四线城市拿地比例较高的房企,碧桂园、荣盛、建业等均在此列。实际上碧桂园在今年业绩发布会上已经提出,投资要“回高退低”,这也是很多深耕三四线的房企希望作出的投资调整方式。但在回归一二线的过程中,实际上还将面临较高的资金压力、集中供地等因素的影响,难以快速实现投资结构的转变。

2、滨江:坚守以杭州为主的基本盘,加强深耕省内三四线市场
作为典型的以核心二线杭州为布局重心的企业,滨江投资始终保持稳中有进的态势。以深耕浙江、江苏、广东和上海“三省一市”的区域发展战略下,滨江在以杭州为大本营的基础上,不断加强了省内三四线市场布局。
滨江之所以能够加强三四线投资,一方面与其所处的长三角区域经济发展关系密切,浙江省内三四线城市普遍来说经济基本面较好,居民购买力较强,能够形成对房地产形成有力支撑,另一方面,战略上不以全国化布局,就需要将区域深耕做到优质,才能更加放大地缘优势和品牌优势、对自身业绩形成支撑且达到降本增效的运营效果。
近5年投资呈上升趋势,投资积极性高于九成百强房企
以滨江的投资变化为例,在整体投资力度上,滨江从2017年至2021年整体投资力度主要呈现上涨的走势,近5年内投资金额较高为2020年,投资金额达到714.9亿元,2021年回落至642.7亿元,降幅为10%,但仍处于较高位水平。
从排名来看,滨江2017年新增拿地金额位列第45名,2021年则大幅提升至第16名,投资金额排名高于销售排名,未来滨江的销售排名有望进一步提升,巩固自身在杭州以及浙江市场的份额。

滨江的投资积极性也可以从拿地销售比体现:滨江从2018年到2022年前5月,拿地销售比均高于所在梯队的均值和百强均值,投资积极性处于行业较高水平。
尤其2021年以来,房企整体投资积极性开始大幅显著下降,滨江拿地销售比反而持续处于相对高位:2021年,百强房企拿地销售比降至0.25,2022年1-5月更是仅有0.17,而滨江所在的TOP21-30梯队2022年前5月拿地销售比更是低至0.03,但滨江2021年拿地销售比为0.38,2022年前5月逆市提升至0.54,高于90%的百强房企。
滨江之所以能够逆势积极拿地,一方面与其较为稳定的现金流、稳健的财务情况不无关系,另一方面也与杭州今年首轮集中供地供应量较大有关,滨江拿地节奏与杭州的集中供地关联度较高。

2021年浙江省内三四线投资占比升至32%,省外投资力度不及预期
滨江2020年新增土储主要集中于浙江省,且杭州就占了建面的74.6%,此外在宁波拿地建面占比7%,另外还外拓至苏州和南京两地,因此2020年滨江投资金额的94%都位于二线城市,而三四线城市中滨江仅在省内的湖州、平湖、桐庐和义乌有所斩获。
而到了2021年,在集中供地的影响下,滨江虽然仍然积极在杭州纳储,在宁波、南京也各拿下1宗地,但是二线城市投资金额占比还是回落至63%,在三四线投资金额占比回升至32%。这一年,滨江持续积极深耕浙江省,新增的18个项目全都位于浙江省内的三四线城市,遍布金华、湖州、嘉兴、台州等9个城市。
滨江作为在集中供地中投资积极性非常高的房企,2021年在杭州拿地金额达到373亿元,但与2020年在杭州投资金额相比,依然下降了30%。可见在集中供地的影响下,滨江在一定程度上被“挤出”杭州土拍市场,投资额大幅降低,因此三四线投资金额占比增加也可以看作一种“必然”的结果。

结合销售分布来看,滨江连续3年在杭州的销售金额占比超过60%,2021年杭州销售额占比高达73.24%,省内销售额占比更是高达96%,对于像滨江这样销售高度集中、高度深耕的企业来说,要保持业绩的稳步增加,不仅要牢牢积极参与杭州的土地出让,进一步拓展自身在省内其他三四线城市的土储对于形成业绩支撑也有重要作用。

2022年省内投资力度将提升至九成,以稳住浙江市场基本盘为首要目标
实际上,2021年初滨江布局战略升级为浙江、江苏、广东和上海“三省一市”的区域发展战略,年初计划全年杭州投资占比50%,浙江省内杭州外25%,浙江省外25%。从目标最终落实情况来看,省外投资力度不达预期,年内滨江仍重仓杭州、聚焦浙江省内,杭州拿地金额占比58.39%,浙江省内杭州外占比32.66%,省外占比约9%。
2022年滨江计划权益拿地金额/现金回款金额为0.6的基础上保持平衡,继续推进“三省一市”的布局战略,计划杭州投资占比50%,省内杭州外40%,省外10%。在今年低迷市场环境中滨江选择保住浙江市场基本盘,省内投资力度计划升至9成,省外拓展步伐预计放缓,将以保证项目去化、现金流安全为主要目标。
3、新城:三四线占比较2018年下降17个百分点,合作开发加码二线布局(略)
4、碧桂园:近三年布局仍重三四线,2022年投资强调“回高退低”(略)
04
“回高退低”成为共识
城市圈、城市群联动投资是趋势
对于未来投资策略展望,在保证现金流的大方向下,企业投资仍将以谨慎为主,以集中供地的核心城市为主。换而言之,高能级城市将是房企争夺的主战场。针对三四线的投资,分化会愈发激烈,首先是长三角、大湾区的三四线,受到城市群辐射的利好,可以看高一线,而对于大多数人口流出、产业无支撑的三四线土地或将出现无人问津的现象。
1、温州、佛山投资热度仍高,中西部经济基础好的三四线可看高一线
虽然整,来看,百强房企在三四线城市的投资占比有所下降,但也不乏一部分企业,出于自身战略原因、或受到资金限制的原因、或受到集中供地的影响,在三四线城市拿地的占比不降反升。那么对于这部分企业来说,哪些三四线城市是其投资的主要目标?
从第二章中我们可见,对于百强房企来说,较受欢迎的三四线城市主要位于长三角和珠三角区域,尤其以温州、佛山、南通等城市最为明显。
而通过对2018-2021年三四线城市投资占比增加的企业拿地明细分析来看,每年拿地金额TOP10城市同样全部位于长三角和珠三角,与百强最青睐的三四线城市高度重合,且历年长、珠三角上榜城市数量约为7:3。
房企在珠三角的三四线城市投资主要聚焦在佛山、东莞、惠州和珠海四个城市,在长三角三四线的投资分布则更加广泛,江苏省内南通、无锡、徐州、常州较受欢迎,浙江省内则以温州、嘉兴、湖州最受到青睐。

长、珠三角三四线城市在经济群发展的带动下,成为最值得投资的三四线城市,已经成为房企目前拿地的共识。而在这两个城市群以外的环渤海、中西部地区,则大部分三四线城市一年能够吸引到的百强房企投资额不超过50亿元,但也有几个城市相对而言比较受到房企投资的关注。
2、城市分化持续加剧,回归高能级城市未来投资主旋律
展望未来,我们认为,在城市间加剧分化的背景下,一二线等高能级城市将是企业拿地的主战场。一方面是因为集中供地带来的核心的城市优质地块集中出让,另一方面,为了增加土地市场信心,当前集中供地政策较为宽松,政府让利幅度较大,盈利空间的保证使得企业在核心城市迎来投资窗口期。
对于三四线城市,短期内热度难出现大幅逆转,保持低位运行、保持低迷是大概率事件。经过过去两轮周期,三四线的支付能力在减弱、需求被透支、库存高企使得市场空间越来越小,价格上涨几无动力,房企盈利难度直线攀升。
同时在城市群发展的大政策下,三四线内部也会愈加分化。长三角、珠三角等核心城市经济基础好、产业、人口有保障,市场抗风险、抗周期能力相应较强,但对于一些人口流出、库存高企的三四线,市场风险较大。
此外,多数企业为了应对当前的市场和投资环境,也在不断的拓宽拿地渠道。尤其是在收并购上,一二线城市的标的远优于三四线城市,实际上三四线城市能够快速走量的项目已经不多。
在企业端,谨慎的投资仍是主旋律,谨慎的策略主要源于企业的资金压力和经营压力,以及市场的预期的不确定性。多数企业强调以收定投,不会再采取以往加杠杆、快速扩张的模式,收缩、聚焦是优选策略。
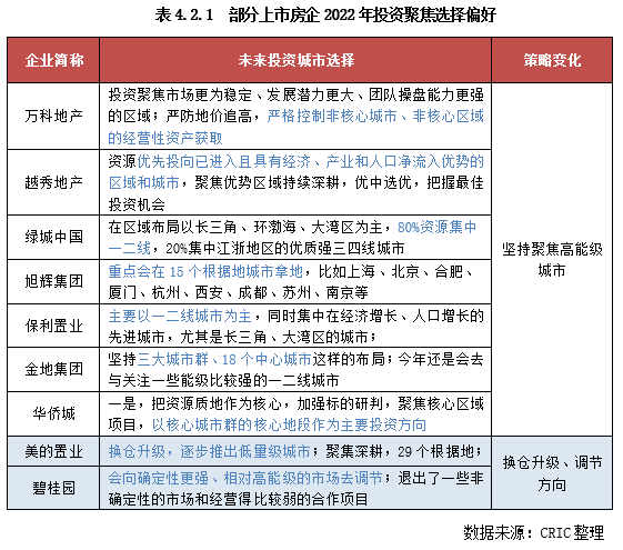
综合而言,聚焦高能级、聚焦核心城市的投资趋势在2022年还将延续,在投资城市的选择上将会更加谨慎,从房企表态来看可以分为两类:
排名前列类是万科、越秀、绿城等本来就相对聚焦高能级城市的房企,还将继续坚持聚焦核心城市、核心土地资源,万科提出对于非核心城市、非核心区域的经营性资产获取将持续严控,越秀则提出投资优先已经进入且经济、产业、人口等方面有优势的城市。房企对于城市的选择更加谨慎,布局扩张的需求降低,投资以稳、以精为主。
第二类则是原本三四线城市布局占比较高的企业,如碧桂园、美的等提出了换仓升级、调节方向的需求:美的表示将逐步退出低量级、低能级的城市,碧桂园也提出将退出非确定性的市场。对于企业来说,有选择性地撤出不确定性较强的市场,既能够提高资金聚焦、使用的效率,又能够降低一部分的运营成本。

声明:本文由入驻焦点开放平台的作者撰写,除焦点官方账号外,观点仅代表作者本人,不代表焦点立场。


