速看!广大附报读名额要满了……
扫描到手机,新闻随时看
扫一扫,用手机看文章
更加方便分享给朋友
五一期间,广州各区的售楼处挤满了意向客户,看房人数相比今年其他时间都要火爆数倍!而位于广州北的美林湖,仅用了五天时间,就凭借认购132套再次引爆了广州市场!
美林湖 现场实拍图
作为已连续十周蝉联销冠宝座的国企红盘,五一刷屏朋友圈、短视频平台的现象级热度已经不足为奇。加上超10000名观众关注、超800万线上流量出圈的美林湖第二届儿童戏剧节,美林湖正在继续主宰广州北的置业新潮向。
美林湖 活动实拍图
进入五月,今年的报读指南也纷纷放出了!
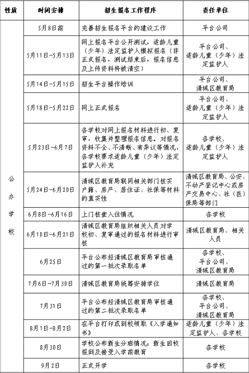
据清城区教育局公示内容,公办学校报名截至5月22日;
公办学校审核(5月23日—6月7日)、区级审核(5月24日—6月20日)、上门核查(6月8日—6月16日)、网上公布第一批次录取名单(6月25日)、统筹安排学位(7月6日—7月30日)、网上公布第二批次录取名单(7月31日)、到校领取入学通知书(8月1日—8月2日)。

报读火热进行中,早前广州各区已超过120+所学校发布了学位预警,2024年优质学位资源紧缺,根据官方发布信息,美林湖业主可优先入读广大附美林湖学校(小学部、初中部)。位于广州北美林湖的广大附美林湖学校,近两年因突飞猛进的教学成绩,今年开放日期间已有超千名家长涌进,加上美林湖新业主人数激增,结合近年的报读情况,今年的广大附学位报读大战只会更加激烈!
一年级
七年级
如何买得好又买得稳,一直都是广州家长们的焦虑根源。家长们对孩子的教育如此重视,归根到底还是因为教育质量与教育愿景之间,有着难以逾越的鸿沟。
在广州,就读一所优秀的15年优教学校本身就是一件特别难的事。
如果家里的孩子从幼儿园到高中的整个学习生涯,都能有稳定的优质教育和社交圈,学校自身也能为孩子升学问题提供支持,又可以进一步缓解孩子与家长面对升学的压力。那这样的优教美育,对孩子一生的影响不言而喻。
广大附中美林湖学校 实景图
“不一样”的美林湖里,“不一样”的广大附美林湖学校就具备这样的教育优势。秉承“美美与共,温润成林”的办学理念,延续TOP3总校“同教材、同教研、同资源、同考试、同活动”五位一体的管理模式。
近两年来,广大附美林湖学校更是一路“狂飙”;去年,学校的普高率已超66%,普高人数增长50%,同年,考进全省名校清远一中、华侨中学也分别增长83%和69%!
广大附中美林湖学校 实景图
更大的惊喜还在于,今年美林湖学校将与广大附中建立更加紧密的联系!与总校实现广大附联盟考试、广附学科夏令营与冬令营、广附国防教育大比武、优秀生送到总校培养、共享竞赛优质资源等。
广大附中美林湖学校 实景图
广大附美林湖学校在努力提升自身的教研水平,就是为了不辜负家长们对住在美林湖享受优质教育的期待!
广大附报读即将在5月22日结束,紧张的学位加上内卷的教育压力,像广大附中美林湖学校这样的TOP级名校,也会更加吸引更多家长的目光。
广大附中美林湖学校 开放日活动图
校园开放日,超千名家长报名一览优教风采;五一小长假,带着孩子跑来参加戏剧节的家长们也陆续置业......优质学位房所剩不多,报读季尾声需抓紧上车!
现在置业美林湖的业主,优先入读广大附!美林湖现正推出感恩专场活动:限时钜惠购房,团购1万享89折!
声明:本文由入驻焦点开放平台的作者撰写,除焦点官方账号外,观点仅代表作者本人,不代表焦点立场。


