广州一业主私拆承重墙致楼上墙体开裂,最新进展:已立案查处
扫描到手机,新闻随时看
扫一扫,用手机看文章
更加方便分享给朋友
近日,有市民报料称,广州白云区岭南新世界一业主在房屋装修过程中私自拆除承重墙,导致其楼上房屋出现墙体开裂、砼板下挠变形等问题。5月7日,南都记者现场走访发现,涉事房屋已完成临时加固支撑。
南都记者从广州市白云区了解到,相关部门高度重视,已迅速介入处置。目前,市、区住建部门委托相关专家到现场进行查看,经专家综合研判,目前该栋建筑物整体结构稳定可控。有律师指出,相关责任人可能要承担行政责任、民事责任甚至刑事责任。
涉事的单元房。
现场:房屋墙面出现裂痕,部分业主已搬离
5月7日下午,南都记者来到广州白云区岭南新世界小区。现场了解到,涉事房屋位于岭南新世界双城故事2-D7栋,屋内个别剪力墙(注:又称抗风墙、抗震墙或结构墙)有开洞及疑似局部拆除迹象,公共给排水管有疑似改动痕迹。
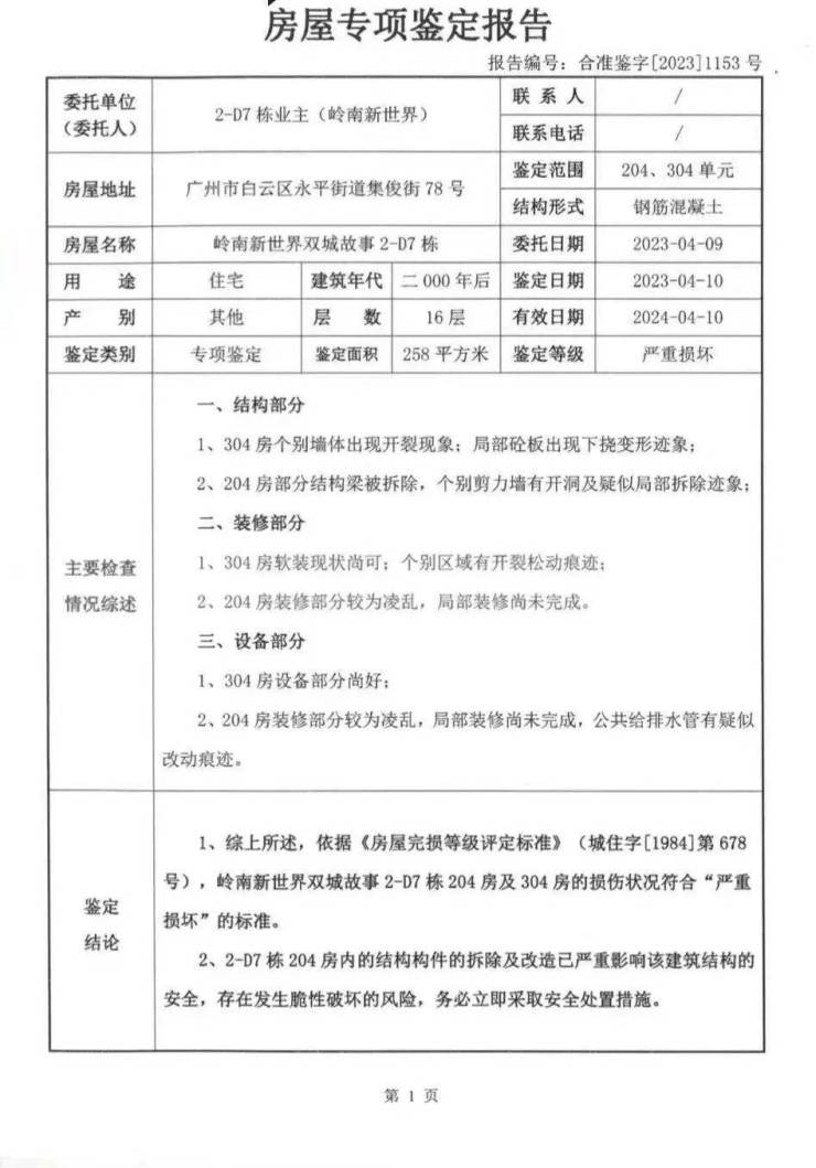
此前,2-D7栋业主已聘请广东合准检测鉴定有限公司进行房屋安全鉴定。根据该公司的鉴定报告显示,该楼栋的204房和304房符合“严重损坏”的标准,存在发生脆性破坏的风险,需立即采取安全处置措施。
广东合准检测鉴定有限公司出具的鉴定报告。(受访者供图)
南都记者联系到涉事房屋楼上业主陈女士了解情况。对方表示,今年4日初,突然发现自家房屋地板出现抖动现象,于是便到楼下204房探访,发现该业主私拆了承重墙。随即,陈女士将这一情况告知物业公司和其他业主。之后的一段时间内,陈女士发现自家地板正逐步下沉,墙面上也出现大小不一的裂痕。
而陈女士反映,在加固修复期间,施工作业造成304房内地板还在继续下陷,屋梁和墙体裂纹不断增多,各楼层多户业主也反映墙体出现多处裂纹,有业主已临时搬离。
据事发楼栋一业主现场透露,该栋楼下建有一所幼儿园,今年4月开始,多名业主发现自家墙体不断出现裂痕,地板偶有抖动现象,经了解后得知204房业主正处装修之中,由于其未全面了解房屋结构,误拆承重构件,导致房屋受损。
官方回应:已立案,目前建筑物整体结构稳定可控
当天,南都记者从广州市白云区了解到,白云区相关部门对此事高度重视,已迅速介入处置。经现场查勘了解,岭南新世界2-D7栋204房两幅剪力墙存在私自破坏及部分结构梁被切除的情况,白云区住建交通局已于2023年4月正式立案查处。
为避免安全隐患扩大,小区所在的永平街道办事处第一时间委托有资质的加固补强公司完成对204房的临时加固支撑工程。市、区住建部门委托相关专家到现场进行查看,经专家综合研判,目前该栋建筑物整体结构稳定可控,业主可继续正常居住。
网传涉事房屋屋内场景。(网络图片)
目前,区相关部门已委托市检测中心、市设计院、市建研院,分别进行全程结构安全性鉴定和变形监测、开展修复加固设计、实施永久性加固补强工程,以彻底消除房屋结构安全隐患,确保居民正常生活秩序。
下一步,白云区住建部门将安排专家对加固修复施工进行指导,同时对施工过程进行全程监督,确保工程质量,争取在短时间内完成永久性加固补强工程。
律师:私拆承重墙业主或将承担刑事责任
关于私拆承重墙涉及的法律问题,广东国鼎律师事务所高级合伙人、律师廖建勋在接受南都记者采访时表示,若私拆承重墙导致小区住房受到严重影响,涉事业主可能要承担行政责任、民事责任甚至刑事责任。
廖建勋指出,一旦发现有私拆承重墙的行为,住建部门可以按照《住宅室内装饰装修管理办法》、《中华人民共和国城乡规划法》等法律法规的规定,对这类行为给予包括要求责令改正、罚款等行政处罚。
在民事责任方面,由于私拆承重墙导致整栋大楼安全结构出现改变、墙面出现裂痕等,建筑可能需要进行加固、修复的费用,需要由侵权人进行赔偿。
廖建勋表示,若私拆承重墙导致整栋楼宇开裂、变成危房,甚至发生坍塌等严重后果,相关人员可能需要承担刑事责任。“该行为涉嫌构成过失以危险方法危害公共安全罪,可处以三年以上七年以下有期徒刑;情节较轻者,可处以三年以下有期徒刑或者拘役。”
廖建勋建议,如果发现私拆承重墙的行为,可以报警制止并固定相关证据,同时可以向住建部门反映情况。如果对方私拆承重墙导致房屋结构发生改变等其他后果的,可向法院提起相应的民事诉讼,要求相关侵权人承担侵权赔偿责任。
来源:南方都市报
声明:本文由入驻焦点开放平台的作者撰写,除焦点官方账号外,观点仅代表作者本人,不代表焦点立场。


