“拔除钉子户”!冼村出手,收回集体土地使用权
扫描到手机,新闻随时看
扫一扫,用手机看文章
更加方便分享给朋友
冼村旧改,迈出有力的一步。
近日,在各级政府的指导下,冼村经济联社依法开展民主议事程序,表决收回冼村城中村改造范围内(东起猎德路、西至冼村路、南至金穗路、北至黄埔大道)的集体土地使用权。
接下来,冼村未来蓝图的兑现进度将加快。
据悉,冼村改造虽推动多年,但由于存在个别留守户房屋,导致回迁安置房、酒店等集体物业、幼儿园等公建配套设施长期无法开工建设,整村回迁时间被一拖再拖。
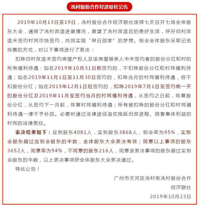
为解决这一难题,早在2019年10月,冼村城中村改造项目曾发布公告,对于未签约者,将扣除股份分红,必要时追究法律责任。

今年11月,天河区冼村经济联社发布拟收回集体土地使用权预公告,再度引发热议。
公告称,11月15日起,冼村旧改项目范围内剩余未签约集体土地使用权上的房屋权利人,须在11月21日前签订相关拆补协议。否则,该社将依法开展民主议事程序,表决收回冼村城中村改造范围内(东起猎德路、西至冼村路、南至金穗路、北至黄埔大道)的集体土地使用权。至于后续拆除等情况,仍需等表决后再做决议。
很明显,相关村民未能如期签约。冼村经济联社依法依规于12月3日开展相关的收回集体土地使用权的相关工作。
而且,冼村作为珠江新城最后一个城中村,在这广州市新中轴线核心区中,总显得有些突兀,不合时宜。
实施改造,是必然的。这不仅关乎村民美好生活,也关乎城市高质量发展。
为此,天河区政府也花费了不少的心思,曾多次发布关于冼村改造的通告,告知公众积极配合改造工作。
图源:网络
15年拉锯战,关于冼村旧改的故事,很多。
各方利益的分化、传统与现代的分裂,都在这座拥有逾800年历史的村落里激烈碰撞。
2009年,乘着亚运会的东风,广州力推52条城中村全面改造,冼村便包括在内。
2010年,冼村改造方案通过。
2011年3月,冼村进入全面拆迁阶段。同年,央企保利成为冼村改造合作企业。
按照计划,冼村改造整个建设工期约3年半,预计2013年9月份基本完成,复建安置区建设完成后,全体村民即可回迁。

只是谁也没想到,在2013年广州的一场“整肃风暴”中,冼村旧改陷入僵局。关于“整肃风暴”的内容,大家可自行搜索了解一下。
2015年1月,冼村股东代表大会高票通过,冼村改造工程全面开工。此后,冼村旧改的进展,大家也是有目共睹。
2015年-2017年,一二期回迁安置房全面动工;2018年-2019年,一二期回迁安置房交付村民使用,三期回迁安置房全面动工;2020年全面开启改造范围内相关市政道路建设;2021年起,四五六七期回迁安置房陆续全面动工。

冼村旧改的顺利推进,首先影响便是村民,终于可以把心放肚子里,期盼顺利回迁。
回想过去多年,冼村旧改推进艰难,有人在漫长的等待中,直到去世也没有住进自己的房子。这是何等遗憾。
还有村民,因无法拿到回迁房,只能领取十几年的临迁费。这,又是何等无奈。
说句题外话,目前冼村回迁房的价格可不低。
早期的回迁房博雅御轩,已于2020年拿到国土证。不过其二手房鲜有挂牌出售,如今在贝壳上仅有2套放售,挂牌价格高达14.4万元/㎡。

图源:贝壳二手房
再放大看,依此前发布的《广州市重点商业功能区发展规划(2020-2035年)》,广州将打造5个世界级地标商圈,分别是:天河路—珠江新城、长隆—万博、金融城—黄埔湾、白鹅潭、广州塔—琶洲。
天河路—珠江新城商圈,发展20多年,目前已很成熟,能大规模发展的空间已然不大。未来重点会放在哪?
《规划》指出,串点成街,将冼村旧改、赛马场作为珠江新城轴线上重要增长点,打造花城大道消费街与天河路高端超级购物街。
也就是说,珠江新城接下来主要由冼村和赛马场改造带动。
赛马场地块总体蓝图近日已亮相市场,冼村旧改也已迈出了关键性一步。接下来的珠江新城,还更值得期待。
纵观广州旧改,冼村通过表决收回集体土地使用权,离不开顶层政策的引导支持。
翻阅资料,在冼村之前,茅岗路以西、火村、珠江村、沙步村、鹤洞村等旧改项目均曾通过集体表决的方式,收回集体土地。
相对比这些项目,位于珠江新城的冼村,意义更是重大。
接下来,对于彻底摆烂的“钉子户”,广州还将依照条例采取更强有力方式收回土地。
今年11月22日,广东省广州市人大常委会发布《广州市城中村改造条例(草案修改稿·征求意稿)》(下称《征求意见稿》),向社会各界公开征求意见,拟于12月下旬进行第三次审议并交付表决。

这是广州市首次针对城中村改造进行的立法工作,也是全国首个将出台的专门针对城中村改造的地方性法规条例,意味着广州城中村改造,即将将有法可依。
《征求意见稿》内容很多,其中一点可被视为突破“钉子户”困局。
此前改造意愿表决需村民大会80%同意才能启动,现在《征求意见稿》拟定改造意愿表决占比超过2/3成员和村民同意就能启动。不服补偿方案的可提起诉讼,若不诉讼又不按补偿交出土地的,区政府可责令其交地,拒不执行的可申请法院裁定。
这样一来,对于彻底摆烂的“钉子户”,官方将依照条例采取更强有力方式收回土地。
另《征求意见稿》还对在城中村改造的资金支持、改造方式、公共设施和安置房建设、征收补偿标准、征收流程等方面都做了相关规定。
旧改,本就是一场关于拆迁户、开发商、政府、村委的多方博弈。
随着城市更新发展越发成熟,各项政策不断完善,这场博弈也终将走向规范化。
声明:本文由入驻焦点开放平台的作者撰写,除焦点官方账号外,观点仅代表作者本人,不代表焦点立场。


