广州周报 | 年底多盘加快营销节奏,官方提促进居住消费健康发展
扫描到手机,新闻随时看
扫一扫,用手机看文章
更加方便分享给朋友
焦点研究院 广州房地产市场周报告
报告期:2022年12月12日至12月18日
出品时间:2022年12月19日
市场聚焦(第50周)
临近年底,开发商营销节奏加快,积极亮相市场或加推新货。
具体来看:
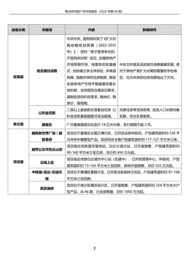
政策方面,中共中央、国务院印发了《扩大内需战略规划纲要(2022-2035年)》,提及促进居住消费健康发展,完善住房等支持政策,促进人口长期均衡发展,优化生育服务;广州发文表示二孩以上家庭购买首套自住房,公积金贷款最高额度可适当提高。
二级市场方面,当周广州一手住宅新增供应1905套,环比下降26.92%;面积19.98万平方米,环比下降37.09%。商业性质商品房新增供应668套,环比基本持平;面积3.22万平方米,环比下降51.87%。
成交方面,当周广州一手住宅成交1367套,环比上涨33.23%;面积14.43万平方米,环比上涨28.04%。其中,增城、黄埔、番禺分别以351套、214套和176套的成交规模位居前三。
近期,高层持续释放政策利好,国务院印发扩内需规划纲要,提出支持居民合理自住需求,鼓励需求端购买力释放。国务院副总理刘鹤重申房地产是国民经济的支柱产业,将引导市场预期和信心回暖。接下来,在房住不炒的前提下,各个城市或会出台一些需求端楼市政策,提振房地产市场。
声明:本文由入驻焦点开放平台的作者撰写,除焦点官方账号外,观点仅代表作者本人,不代表焦点立场。


