佛穗莞城际可获得批复!动工在即?
扫描到手机,新闻随时看
扫一扫,用手机看文章
更加方便分享给朋友
继6月工可公示后,佛穗莞城际最新消息来了。
据公众号@广佛Link线:佛山经广州至东莞城际铁路鹭洲至新塘段工程的工程可行性研究报告已在近日获得批复,这意味着项目动工前最为重要的审批流程已经完结,获得了“开工纸”。
在完成后续的工程招标后,可正式开工建设。

此前消息:579亿!省发改委批示!增城2站,地铁28号线(佛穗莞城际)力争年内动工!
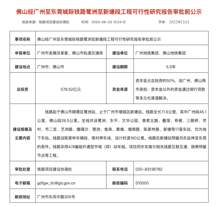
此前6月23日,广东省发改委发布《佛山经广州至东莞城际铁路鹭洲至新塘段工程可行性研究报告审批前公示》,总投资579.52亿元,建设年限5.5年。

公告显示,建设单位为广州地铁集团、佛山地铁集团,资金来源资本金占总投资的50%,由广州、佛山两市承担;资本金以外的资金通过银行贷款等多元化渠道解决。

线路起于佛山市顺德区鹭洲站,止于广州市增城区新塘站。线路全长71.6公里,其中广州段45.1公里,佛山段26.5公里。
这也是今年来,官方首次明确佛山设7个站点,广州设10个站点:
全线共设鹭洲、东平、文华公园、普君北路、叠滘、奇槎、三眼桥、芳村、市二宫、艺洲路、磨碟沙、琶洲、鱼珠、黄埔、埔南路、陈家林路、新塘等17座车站,均为地下车站。
这也与去年流出的17个站点版本完全一致:
此前线路资料图
线路设陈家林车辆段、南村停车场,设计时速160公里。线路在新塘站预留向东延伸至东莞的条件。
线路采用4/8编组外通型市域(郊)动车组。项目同步实施与相关线路互联互通、换乘预留节点等工程。
那佛穗莞到底何时动工?
8月底,有网友咨询关于佛山经广州至东莞城际什么时候才能动工?佛山市轨道交通局作出了最新回应。

8月27日,佛山市轨道交通局答复如下:
轨道交通项目由建设规划批复后至施工实施,需要完成工程可行性研究、初步设计、施工图设计、施工招标等多个基建程序,并落实建设资金等要素保障后方具备开工建设条件。目前,佛山经广州至东莞城际鹭洲至新塘段项目处于工程可行性研究报告报批阶段。
也就是说,如果佛穗莞城际工可获得批复,接下来就是相关招标,完成后就能动工了。
那么问题来了,年内有可能动工吗?
来源:增城房产
声明:本文由入驻焦点开放平台的作者撰写,除焦点官方账号外,观点仅代表作者本人,不代表焦点立场。


