20余盘出击,能掀起多大水花?
扫描到手机,新闻随时看
扫一扫,用手机看文章
更加方便分享给朋友
走过6月,7月将至。
虽为传统楼市淡季,但并不缺乏看点。
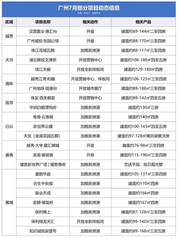
据搜狐焦点、中地行不完全统计,7月全市约22盘有动作,覆盖越秀、天河、海珠、荔湾、白云、番禺、黄埔7区,南沙、增城、花都、从化各大盘目前仍静悄悄,也是有点意外。
不过,在目前较为平淡的市场环境中,外围区的新房去化压力还真不小。
细看楼盘,亮点不少。占据广州标杆楼面价TOP1的楼盘【广州城投·东园公馆】准备开卖;龙湖在番禺的新作【龙湖·御湖境】准备亮相;海珠区两大新盘越秀江湾·和樾、广州地铁·珑璟台开放在即……
吹风多时的广州城投·东园公馆,这次终于要开卖了。
该项目出身金贵,地处广州标杆楼面价TOP1地块。为此,为了做得更好,项目不惜成本打造了一个多层次、立体式的园林,将岭南广府人文与现代自然巧妙结合。

产品方面,则主要涉及建面约88-170㎡三至四房。
据住建局官网信息显示,项目1#、3#已具备预售资格,共175套新货。不知道届时会卖多少钱呢?

另一新盘汉国置业港汇台也传出新消息,准备开卖。
该项目实质为港汇华庭二期住宅部分,由2栋23-30层住宅组成,2梯3户和2梯4户设计,共162户,产品上主推建面约69-144㎡二至四房。
项目有个很明显的有点,即邻近天字码头,步行几分钟即可到达,闲暇时到江边走走,很是舒服。
天河区的看点也不少,约3盘有动作。其中网红盘珠江花城准备加推新货,大家可要看好了。
珠江花城五期新货27、28栋建面约88-117㎡3+1至4+1房早在4月已启动收筹,现开卖在即。
该项目的产品力是没得说的,空间使用率非常高,像建面约88㎡的产品做到了3+1房,还有2个卫生间,南北通透。
而且,建面约88㎡的小户型产品已经断货一段时间,大家都在等着。
项目现还在售四期和五期部分楼栋,整体单价约5.2-7.1万元/㎡。

项目规划图
联投·文津府即将对外开放售楼部和样板间,产品上主推建面约108-165㎡四至五房。
学校,或许是项目最大亮点。项目自带6班幼儿园+托儿所,旁边就是执信中学(天河校区),距离均和小学约400米。(具体入读规则以教育局当年公布为准)
另珠江天郦,开放全新建面约180㎡实体样板间,主推产品涉及建面约129-180㎡四房。
海珠区“和樾系”新盘【越秀珠实城发·江湾·和樾】,即将对外开放营销中心以及样板间,未来首推2栋和5栋,建面约105-140㎡四房。
项目在地段、景观、配套等方面的素质都不错,再加上“和樾府”的金字招牌,想不被改善客盯上都难。
如项目正位于珠江后航道,距珠江直线距离约340米,且望江一侧视野基本无遮挡,即便是低楼层也能看江,是妥妥的江景盘。

项目效果图
在距离琶洲南TOD直线距离约1.1公里处,广州地铁又一新作「珑璟台」快要来了,于7月初在ICC(广州环贸中心)开放城市展厅。
项目调性不低,据说将一脉相承琶洲南TOD的优秀产品力,而且其自然资源、交通环境、景观视野等都会做进一步的提升。
产品上,将主推建面约89-188㎡三至四房。据闻,建面约120-142㎡的产品货量是最多的。这也是琶洲南TOD项目的爆款面积段,现在在珑璟台项目上继续沿用。
老西关,迎来新盘。珠实·西关都荟早已在领展广场、城光荟开放城市展厅,近日将正式对外开放营销中心。
项目紧邻南岸路,临近地铁5号线中山八站,步行约5分钟即可到达,产品上主推建面约89-142㎡3+1至4+1房。还是大家熟悉的珠江实业风格:同等面积,多得一房。
这对于想置业老城区的刚需/刚改人群来说,吸引力还是有的。
华润进驻白鹅潭,让购房者的关注度移向西部,白鹅潭悦府成为荔湾豪宅标杆之一。
眼下,该项目将加推8#璟座建面约130㎡的三房两厅两卫户型,部分单位北向望江,单价8.5万元/㎡起。
粤海·云港城作为集生态宜居、商务办公、活力商业于一体的建面约73万㎡城市综合体,在售建面约140-270㎡四房大平层产品,单价约8.5-10万元/㎡,现即将加推建面约140㎡四房。
新世界云耀因其集岭南新世界20年大城之品质配套,一直都是广州在售新房界的翘楚。数据显示,在2022年全年位列广州市白云区房产销售榜首位的,是新世界云耀。可以想象,该项目一旦推出新货,便备受购房者关注。
而在众多项目中,位于天河北的金湖花园五期天岚项目,不仅地处广州中轴,直线距离中信广场直线仅约7.5公里,自驾可快速通达天河北、珠江新城两大CBD,还背靠约800公顷的凤凰山天然负离子氧吧,坐拥约133000㎡的天然金湖。接下来7月主推的建面约97-128㎡南向湖景洋房产品,纯板式设计,南北通透,年中特惠460W起,会给我们带来更多惊喜。
近日,在土拍市场上,番禺区是热度爆表。
前不久,一场约200亿的史诗级拍地,一次深谋远虑的长隆万博扩容计划,直接让长隆万博CBD站在聚光灯之下,而由新世界中国和广州地铁强强联手打造的耀胜新世界广场|耀胜尊府,则是长隆万博的翘楚标杆之作。居于此,本是身份的象征,更代表着与世界同步的愉悦生活方式。据悉,该项目将新推艺述平层、旭日霞光墅等产品,引人关注。
项目效果图
再在今年4月初,南通亚伦摇号拿下的番禺迎宾路地块。时隔两个月后,该地块已由龙湖操盘并打造大平层产品,案名定为龙湖·御湖境,并即将对外开放营销中心。
项目地理位置优越,距离珠江仅约100米,且周边配套成熟,居住氛围浓厚,广州星河湾等二手小区、港润购物广场等、星河湾执信中学等、番禺区第二人民医院等均环绕于此。

项目效果图
另一新盘越秀·大学·星汇锦城,也即将对外开放销售中心。项目首开1栋,26层2梯6户设计,主推建面约76、84、98㎡的2+1至3+1房,吹风价300万元/套起。
黄埔区亮点多多,约多达7盘有动作。
建面约80万㎡教育大城知识城·悦辰壹号即将推出新货,涉及建面约89-168㎡三至五房。
值得关注的是,项目配建了20班公立幼儿园与30班公立小学,均已通过联合验收,公立小学预计于今年9月开学。另项目一路之隔即广州实验中学,这是一所按国家级示范性高中标准建设的学校。
项目相关图片
富颐华庭也有新动作,其建面约105-137㎡三至四房,是每次加推都要抢、已断货半年的爆款。断货半年后,这一爆款户型终于又来了。
像建面约125㎡3+1房,客餐厅做到南北通透,主卧、次卧、餐厅和厨房都朝南,而且主卧空间奢阔,约有22㎡,可以打造L型衣帽间,储物空间更大。
合生中央城日前已取得J4栋预售证,涵盖建面约169㎡四房大平层单位,将在近期加推,预计单价4万+。
项目与湖南师范大学正式签订战略合作协议,建设湖南师范大学附属中小学(全国百强高中排名11),属于真真正正的超优教育!此外,自身还配备约21万㎡商业街和综合体。

项目户型图
另像振业天成、龙狮·璟珑府、保利锦上三盘也有新货推出。其中,振业天成主推建面约166㎡四房;龙狮·璟珑府主推建面约167㎡四房;保利锦上主推建面约87-128㎡三至四房。
还有保利翔龙天汇目前在售建面约84-196㎡三至五房,单价约4.3-5.5万元/㎡,现预计于7月开放三期新板房,主推建面约99-140㎡三至四房。
……
除多楼盘有动作外,我们也注意到,近期楼市再出利好消息,如央行下调LPR,房贷利率同步下调。目前广州大部分银行首套贷款利率均为LPR+0BP,即4.2%。二套贷款利率普遍为LPR+60BP,即4.8%。同时,房贷批款速度也是相当快,短则一两天,长也基本控制在半个月。这对于购房者而言,都是利好消息。
此外,广州二孩及以上家庭使用住房公积金贷款购房额度已上浮30%,最高可贷130万元,在一定程度上也有助于购房消费释放。
如果是你,你接下来会出手买房吗?
声明:本文由入驻焦点开放平台的作者撰写,除焦点官方账号外,观点仅代表作者本人,不代表焦点立场。


