广州多区公布:小学一年级班级有所减少
扫描到手机,新闻随时看
扫一扫,用手机看文章
更加方便分享给朋友
越秀区:
今年开设小学一年级357个班
比去年减少77个教学班
4月30日,越秀区教育局发布《2024年越秀区公办小学一年级招生简章》和《2024年越秀义务教育学校招生计划》(下简称《招生计划》)。根据《招生计划》,今年,越秀区全区计划开设小学一年级357个教学班(含民办学校6个教学班),与去年相比,减少了77个教学班(含民办学校)。另外,广州市越秀区朝天小学开设港澳子弟班。




天河区:
小学一年级减少53个班
初中一年级增加27个班
13所小学、2所中学发招生预警
4月30日,天河区教育局发布《2024年广州市天河区义务教育阶段学校招生工作细则》(下称《细则》)。2024年天河区公办小学一年级招生计划班数为408个,比去年减少53个;公办初中一年级招生计划班数为253个,比去年增加27个。
记者梳理发现,天河区教育局在去年发布了12所小学的招生预警,今年,前进小学也进入了招生预警名单。
《细则》中关于前进小学的招生预警提到,穗籍适龄儿童父母或其他法定监护人在2024年8月31日之后拥有地段房产,申请入读小学的,若学校的招生计划(招生规模)能完全接收其招生范围内的地段生源,则按照地段对口方式入学;若报名人数超过对口学校招生计划,则按照房产拥有时间的先后顺序安排入学,直至招生计划录满,超出招生计划部分实行区域内统筹安排入学。房产拥有时间以不动产权证书登记时间为准。
此外,华阳小学、龙口西小学、天府路小学、体育东路小学兴国学校、旭景小学5间学校的预警情况为:穗籍适龄儿童父母或其他法定监护人在2021年8月31日之后拥有地段房产,申请入读小学的。
五一小学、棠下小学、华景小学、中海康城小学、骏景小学5间学校的预警情况为:穗籍适龄儿童父母或其他法定监护人在2022年8月31日之后拥有地段房产,申请入读小学的。
华康小学、员村小学2间学校的预警情况为:穗籍适龄儿童父母或其他法定监护人在2023年8月31日之后拥有地段房产,申请入读小学的。
广州中学、广州市第一一三中学2间学校:自2024年起(含2024年),穗籍适龄小学毕业生父母(或其他法定监护人)在2023年8月31日之后拥有该中学招生地段的房产(含对口小学地段房产),申请入读初中的,若该房产(含对口小学地段房产)学位已被本校或其对口小学占用(相同父母或其他法定监护人的多个孩子不受影响),由区教育局统筹安排其他公办初中学位。房产拥有时间以不动产权证书登记时间为准。
根据《细则》,2024年天河区新增了两所公办小学、一所公办初中开展招生。
广州奥林匹克中学智谷校区小学部(暂定名),招生地段为广氨花园、阳华国花苑、天健上城、金地峯睿、天河壹品、棠安花园、省消防总队经济适用房。
广州市天河区汇景实验华园学校小学部(暂定名),招生地段为源筑华院小区,东莞庄路91、99、136、161、163、248、250、254、256、258、260、262、280、282号,东莞庄南街,东燕街,伟逸街。
广州市天河区汇景实验华园学校(暂定名),招生对口地段为源筑华院小区。
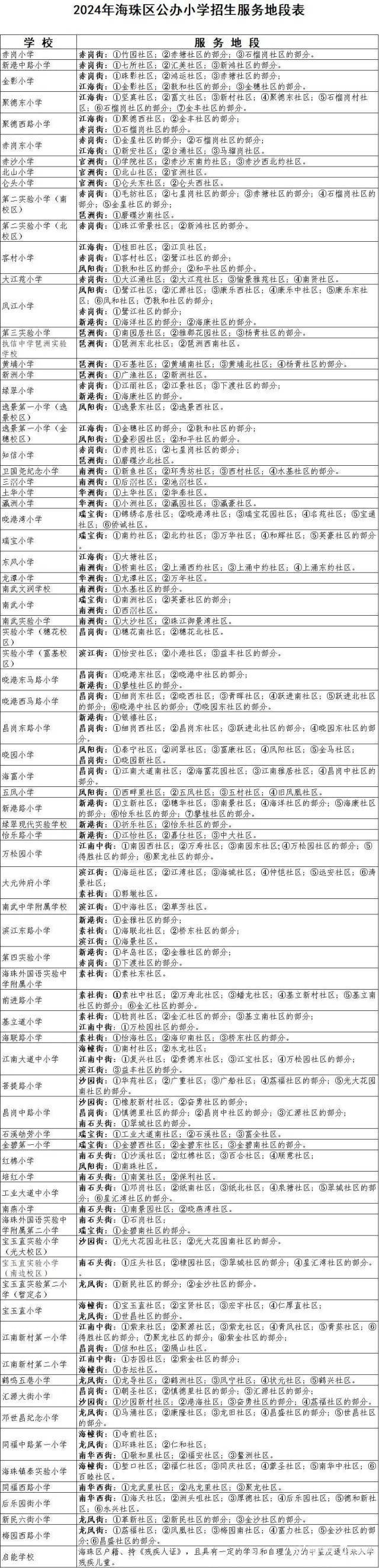
海珠区:
多所初中扩招
新增一所小学,首招三个班
4月30日,海珠区教育局公布《2024年广州市海珠区义务教育学校招生工作实施细则》,并同时发布了海珠区初中、小学招生计划及招生工作日程安排。
记者根据2024年海珠区公办初中招生计划表梳理发现,今年海珠区多所初中有扩招。
今年海珠区共有27所公办初中,计划招收259个班,比去年增加了27个。其中,广州市五中滨江学校较去年增加3个班;广州市第五中学、广州市第九十七中学、广州市南武中学附属学校、广州市南武实验学校、广州市海珠区六中珠江中学(逸景校区)、广州市海珠区六中珠江中学(万胜围校区)、九十七中晓园学校等学校较去年各增加2个班;广州市第六中学、广州市九十七中蓝天学校、广州市第二十六中学、广州市聚德中学、广州市景中实验中学、广州市南武第二实验学校、广州市执信中学琶洲实验学校、广州市海珠区南武文润学校、广州市海珠区劬劳中学、广州市五中东晓学校等较去年各扩招1个班。

此外,今年海珠新增一所小学,暂定名为宝玉直实验第二小学,其招生规模为3个班,其招生范围是:龙凤街①新民社区的部分;②金沙社区的部分。
从化区:
小学一年级比去年少23个班
初中一年级比去年多23个班
4月30日,从化区教育局发布《2024年广州市从化区义务教育学校招生入学工作细则》(以下简称《细则》)。今年,从化区全区计划开设小学一年级329个教学班,比去年减少23个班;初中一年级255个教学班,比去年增加23个教学班。
根据《细则》,今年从化区小学一年级预计入学人数为13200人,比去年减少1600人,计划开设329个教学班(含本区户籍适龄儿童、政策性照顾学生、来穗人员随迁子女、港澳居民随迁子女、承租人子女)。




今年,从化区初中一年级预计入学人数为12500人,比去年增加1500人,计划开设255个教学班。


黄埔区:
新增8所学校(校区)
4月30日,广州市黄埔区义务教育阶段招生工作方案发布。
根据方案,2024年广州市黄埔区九佛中学、广州市黄埔区九佛第二中学整体并入广州市黄埔区知识城中学,更名为广州知识城中学。原九佛中学为东校区、原九佛第二中学为南校区、原广州市黄埔区知识城中学为北校区。广州知识城中学初中部设在东校区和南校区,其中东校区招收初中一年级新生。
同时,黄埔区今年新增8所学校(校区),分别为黄埔区实验小学、黄埔化工改造居住地块项目小学(暂定名)、开元学校(西校区)、华南师范大学附属中学知识城小学、知识城南安置区(二期)小学(暂定名)、铁铮学校(东校区)、苏元学校(东校区)、黄埔军校纪念中学(北校区)。
在小学招生方面,也有值得注意的地方。如多校区学校如有超出招生计划等情况,可由学校内部以适当方式统筹解决。
科学城实验小学和黄埔军校小学实行联合划片招生方式:
(1)黄陂社区、华沙社区、龙华社区、金峰园社区符合政策的适龄儿童,对口入读科学城实验小学、黄埔军校小学,由一年级新生(家长)填报志愿,若出现填报志愿人数超出其中一所学校计划数的情况,则采取电脑随机派位方式确定录取学校。
(2)科翔社区符合政策的适龄儿童,可选择对口入读科学城小学(南校区),或者选择参加科学城实验小学和黄埔军校小学的联合招生;而选择参加科学城实验小学和黄埔军校小学联合招生的适龄儿童,不可以再选择入读科学城小学(南校区)。
(3)黄陂社区大凼自然村符合政策的适龄儿童直接进入黄埔军校小学就读。
广东外语外贸大学附属科学城实验学校以及湖南师范大学附属黄埔实验学校,在招收完本校服务范围内符合政策的适龄儿童后,部分学位用于统筹安排周边学校(校区)招生满员后未被录取的人户一致新生。
新增广州六中新校区
首年招280名新生
4月30日,花都区教育局发布《2024年广州市花都区义务教育学校招生工作方案》。根据《方案》,今年花都区新增一所公办初中招生——广州市第六中学花都校区,该校招生方式为“定点对口+电脑派位”,计划招8个班、280名学生。
据广州花都发布,市六中花都校区拟定规模为54班完全中学,其中初中24个班、高中30个班。选址位于花都区花都大道东南侧、三东大道北侧,平龙路西侧、铁山河东侧的白云机场三期扩建工程平西安置区地块,学校总用地约150亩。
番禺区:
广外番禺附小今秋招生
4月30日,广州市番禺区义务教育阶段招生工作方案发布。今年该区共147所公办小学、47所公办初中招生。其中,增加一所公办小学和一所九年一贯制的民办学校。
2024年,番禺区新增番禺客运站地块项目配建小学,委托广东外语外贸大学管理,学校命名为“广东外语外贸大学附属番禺小学”(简称“广外番禺附小”)。广外番禺附小办学规模为24个教学班,2024年秋季学期开始招生,招生计划为4个班。招生对象为丰耀华庭(龙湖金地天峯)符合“人户一致”条件的适龄儿童,预计2024年8月底前确定招生地段,并于2025年秋季学期实施;统筹安排朗誉花园户籍适龄儿童(业主子女)入读。
民办学校方面,新增执鸿学校,实行九年一贯制,2024年秋季学期开始招生,小学部一年级招5个班,初中部一年级招4个班,共360人。
合作办学招生计划增加1075个
南沙铁英学校纳入合作办学
4月30日,广州市南沙区教育局公布了义务教育阶段招生的相关工作方案。今年南沙区合作办学学校计划招生3035个,比去年增加1075个。
华南师范大学附属南沙中学、广州市第二中学南沙天元学校、广州大学附属中学南沙实验学校、广州外国语学校附属学校、广州市南沙区湾区实验学校、广州市执信中学南沙学校、广州市南沙区滨海实验学校和广州市南沙区铁英学校等省市属合作办学学校,初中继续按照当年招生计划的51%就近入学、49%资源共享,招收具有广州市南沙区户籍和学籍的小学应届毕业生。
其中,广州市南沙区铁英学校为今年新增省市属合作办学学校,计划招生225个。
8所优质学校初中
招生区内“共享”350个名额
4月30日,广州市增城区发布了义务教育阶段招生工作的相关方案。今年,该区8所优质学校初中招生区内“共享”350个名额。
华南师范大学附属中学增城学校、华南师范大学附属增江学校、执信中学增城实验学校、广州增城外国语实验中学、增城中学初中部、增城二中、朱村中学、仙村中学(上海交大教育集团广州市增城区实验中学)的招生方式包括就近入学和资源共享。
其中,根据属地管理、免试就近入学和人户一致原则,镇街招生工作领导小组负责八校辖区内义务教育阶段学生的学位安排;八校初中将面向全区学生资源共享招生,使更多的学生有入读增城优质学校的机会。
增城区教育局明确,根据《2024年增城区义务教育学校招生工作方案》、对应镇街招生工作方案及《2024年华南师范大学附属中学增城学校初中部就近入学招生方案》的规定,符合八校入学条件的学生可报名。
此外,具有增城区户籍和学籍小学应届毕业生,但户籍地属于八校学区地段的学生不在户籍地对口学校的资源共享对象范围内,如朱村户籍的毕业生不在朱村中学的资源共享对象范围内,但可以申请其他七校的资源共享学位。
值得注意的是,小学招生方面,由于报读华南师范大学附属中学增城学校小学部的人数可能比较多,增城区教育局建议申请人应做好充分思想准备,以备电脑派位未中签时适龄儿童被安排入读其他公办学校或自行报读民办学校。
荔湾区:
严格控制班额,初中每班不能超过50人
4月30日,荔湾区教育局发布《2024年荔湾区公办初中一年级招生工作方案》(以下简称《招生方案》),公布2024年荔湾区公办初中一年级招生计划、2024年荔湾区公办初中一年级招生工作日程安排表,以及2024年荔湾区小学毕业生电脑派位分组表。
《招生方案》提出,各学校要严格按照招生计划进行招生。学校要严格控制班额,初中每班不能超过50人,并按随机编班原则做好学生编班工作。学校要严格落实“一人一籍,人籍一致”的学籍管理要求,严禁“人籍分离”“双重学籍”等情况出现。
根据《招生方案》,公办初中一年级主要采用电脑派位方式招生。广州协和学校初中部原则上对口招收广州协和学校小学部毕业生。此外,在广州市内创业、工作持有港澳居民居住证的港澳居民随迁港澳籍适龄子女或荔湾区小学应届毕业且持有港澳居民居住证的适龄儿童少年可在规定的时间内由适龄儿童少年父(母)或其他法定监护人申请报读广州市真光中学港澳子弟班(具体以学校发布的“港澳子弟班”初中一年级新生报读办法为准)。经广州市真光中学港澳子弟班录取的学生原则上自动放弃本区其他升学资格。
白云区:
有学位预警的公办学校(含小区配套民办学校)是按什么原则安排入学?
白云区教育局作出回应
4月30日,广州市白云区教育局发布《2024年广州市白云区义务教育阶段学校招生工作指引》(下简称《指引》),根据《指引》,2024年,白云区公、民办小学,民办初中招生继续统一实行网上报名,公办初中无需统一进行网上报名。关于有学位预警的公办学校(含小区配套民办学校)怎样安排入学?白云区教育局也作了相应的介绍。
白云区公办小学5月7日至11日网上报名
关于广州市户籍适龄儿童在白云区小学入学方式,具有本区户籍且符合“人户一致”地段生条件的适龄儿童,登录“广州市义务教育学校招生报名平台”(网址:https://zs.gzeducms.cn)网上报名。具有本市户籍,户籍地址和监护人居住地址不一致,且唯一实际居住在白云区的适龄儿童,登录“广州市义务教育学校招生报名平台”网上报名,经审核符合白云区安排学位条件的,由唯一实际居住地对应的教育指导中心统筹安排学位。家长于5月7日至11日登录“广州市义务教育学校招生报名平台”的“公办小学”报名模块内填写报名信息。网上报名生效后,请家长于5月18日至20日根据短信指引准备好相关资料,现场进行资料审核。6月29日,学校当天组织新生注册,请家长留意学校通知。
白云区教育局提醒,因特殊原因逾期未参加公办小学招生报名的广州市户籍适龄儿童,8月26日至27日按规定进行补报名申请。经审核符合本区安排学位条件的,由唯一实际居住地对应的教育指导中心统筹安排学位。
有学位预警的公办学校(含小区配套民办学校)是按什么原则安排入学?
白云区教育局表示,根据《广州市白云区小区配套小学学位分配办法》及《2024年义务教育阶段公办学校(含小区配套民办学校)学位预警的通告》,白云区教育局对白云区部分义务教育阶段公办学校(含小区配套民办学校)起始年级学位供给紧张的情况予以公布:“若学校的招生规模能完全接收其招生范围内的地段生源,则按照地段对口方式入学;若报名人数超过对口学校招生计划,则由教育指导中心按照购房先后顺序/入户先后顺序等相对公平公正的方式安排入学,直至招生计划录满,超出招生计划部分由相关教育指导中心统筹安排入学。”
【来源】广州有咩事
声明:本文由入驻焦点开放平台的作者撰写,除焦点官方账号外,观点仅代表作者本人,不代表焦点立场。


