焦点研报| 需求释放多项目推新,一手住宅成交量持续回升
扫描到手机,新闻随时看
扫一扫,用手机看文章
更加方便分享给朋友
焦点研究院广州房地产市场报告
报告时间:2022年2月14日至2月20日
出品时间:2022年2月21日
市场综述
当周,广州一手住宅供应仍在低谷。不过,相对比上一周,市场整体相对活跃,多盘逐步推出新货或启动诚意登记,另有部分楼盘以一口价特惠单位为噱头,维持项目热度。具体来看:
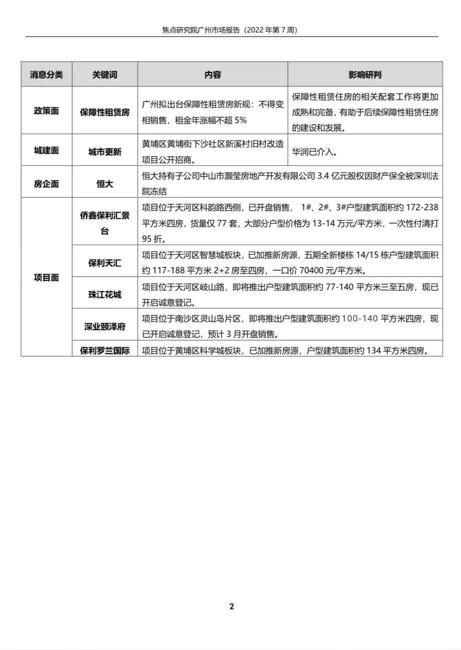
政策方面,广州拟出新规,保障性租赁住房不得上市销售,租金每年涨幅不超过5%。
城建方面,黄埔区黄埔街下沙社区新溪村旧村改造项目公开招商,华润已介入。
二级市场方面,当周广州一手住宅新增供应369套,环比上涨47.01%,面积4.4万平方米,环比上涨62.96%;均源自新世界云耀项目。
成交方面,当周广州一手住宅成交1397套,环比上涨49.89%;面积15.73万平方米,环比上涨53.02%;其中,番禺、黄埔、增城分别以737套、246套和232套的成交规模位居前三位。
焦点研究院认为,传统“3月小阳春”将至,市场回暖信号明显,购房需求增加,部分项目逐步收回折扣、调整价格。综合广州部分楼盘推售情况来看,去化情况相对较好,接下来,各大项目推货或更为积极。



声明:本文由入驻焦点开放平台的作者撰写,除焦点官方账号外,观点仅代表作者本人,不代表焦点立场。


