蓄势待发!未来将有3条“深中通道”途径广州南沙!!
扫描到手机,新闻随时看
扫一扫,用手机看文章
更加方便分享给朋友
10月31日,广东交通集团发布消息,历经约27.5小时作业,深中通道沉管隧道超宽、变宽管节(E30)完成精准对接。至此,深中通道已顺利安装16个管节,32节沉管安装施工任务完成过半,沉管隧道长度达2475.2米。
E30管节自广州南沙出发前往深圳侧东人工岛进行沉放安装(摄影:黄夏)
10月30日凌晨,从广州南沙龙穴港池出发,E30管节在总马力超40000匹的拖航编队提带下,乘风破浪前往深圳侧隧址。
10月31日下午,经精调沉放、拉合及水力压接等工序,深中通道E30管节成功完成对接安装。晚上7时,经三方联合贯通测量,管节对接精度满足验收评定标准。
目前,深中通道各项建设稳步推进。伶仃洋大桥、中山大桥已转入上部结构施工阶段,东、西人工岛建设有序开展,沉管隧道正全力准备下一管节的沉放。
三条“深中通道”
蓄势待发
结合日前发布的广东省人民政府正式印发《广东省综合交通运输体系“十四五”发展规划》来看,三条“深中通道”,已经铺设在眼前。
哪三条?小编跟你说!
01
深中通道
深中通道对于整个粤港澳大湾区人民来说都很熟悉。
作为粤港澳大湾区和中国特色社会主义先行示范区的核心通道,深中通道是集“桥、岛、隧、水下互通”为一体的高级跨海集群工程,全长24公里。
路线起自深圳市宝安区,向西通过东人工岛水下互通立交、海底沉管隧道、西人工岛、伶仃洋大桥及中山大桥等到达中山市,与在建的中开高速对接,通过海上立交与南中高速对接,实现在广州南沙登陆。

|正在建设中的深中通道。南方日报记者 叶志文 摄
待深中通道建成通车后,深圳至中山的车程将由2小时缩短为20分钟,将促进粤港澳大湾区城市群在人文、物流、经济、文化等领域的快速发展及互联互通。

如此重要,当然会引起不少人对于深中通道通车时间的猜测,但根据中电建路集团展示的中开高速公路简介,侧面印证深中通道通车时间。
| 图源:知名专家Flmoon2012
根据图上简介,中开高速中山段计划2024年5月31日前建成通车,但是要求不晚于深中通道,意味着深中通道会随中开高速中山段开通后再通车。
这样看,除非中开高速中山段提前通车,否则深中通道最早也要在2024年6月才能建成通车。
02
深江铁路
2020年7月2日,粤港澳大湾区重大交通项目新建深圳至江门铁路 ( 以下简称"深江铁路" ) 先行段工程珠江口隧道正式开工建设。

|图源:深圳新闻网
设计时速250公里,建设工期5.5年
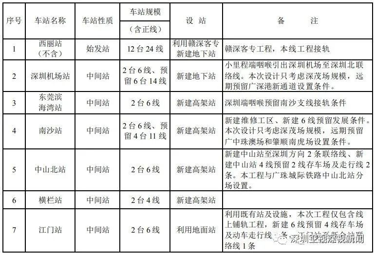
据项目建设单位中国铁路广州局集团江门工程建设指挥部介绍,深江铁路位于广东省经济发达的珠三角,新建正线总长 116.1 公里,其中桥梁 69.2 公里,隧道 45.1 公里(含地下站长度);
正线桥隧比例 98%,同步建设深圳北站至深圳机场站联络线 20.4 公里(双线),新建中山、江门地区联络线 12.6 公里(单线),在南沙站、中山站、江门站配套建设动车存车场,项目投资估算总额 513.1 亿元,设计时速 250 公里,建设工期 5.5 年。
全线设7座车站
据了解,深江铁路线路正线从规划的深圳枢纽西丽站引出,经深圳市南山区、宝安区,东莞市虎门镇、长安镇、滨海湾新区,广州市南沙区,中山市民众、港口、石岐、西区、沙溪、横栏等 6 镇,江门市江海区、新会区,引入深茂铁路江门至茂名段项目在建的江门站,
全线设西丽站(不含)、深圳机场站、东莞滨海湾站、南沙站、中山北站、横栏站、江门站(含)共 7 座车站。
其中,西丽站、深圳机场站为地下站,东莞滨海湾站、南沙站、中山北站、横栏站为高架站,江门站为地面站,西丽站纳入西丽至光明城项目建设,另结合广珠城际铁路中山站至深江铁路深圳方向联络线引入,对既有中山站进行改扩建。
今年10月,深圳交通运输局正式宣告:深江铁路将于年底前全面开工建设!

据中国铁路消息,深江铁路预计2025年建成通车,进一步打通沿海通道,助力打造粤港澳大湾区,半小时生活圈、经济圈,辐射带动粤东粤西,与珠三角区域协调发展。
03
谋划深圳至中山城际铁路
近期,广东省人民政府正式印发《广东省综合交通运输体系“十四五”发展规划》(下称《规划》),其中提到:“推进深圳至江门铁路、佛莞城际铁路、中南虎城际铁路等铁路通道建设,研究论证以铁路功能为主的伶仃洋通道,谋划深圳至中山城际铁路”!
这条直连深中的全新跨珠江口通道,以城际轨道的交通形式出现,可与公路通道的深中通道、铁路通道的深江通道互为补充,将进一步丰富深中之间跨江通道的形式,强化两地交通联系的功能性和便利性。
深中两地正以少有的速度加快一体化进程。
据了解,此次《规划》提出的“谋划深圳至中山城际铁路”,与广州地铁18号线东延至深圳机场、深圳地铁33号线西延线跨江段两个方案实现了高度重叠,并将深中城际轨道的设想向现实又推进了一步。
深中之间以跨江城际轨道的交通形式实现直连,意义重大。高速化、公交化的客运专线系统,将极大地加快珠江口东西两岸之间的人才交流,为推动两岸产业发展要素顺畅流动创造重要条件。而中山,必将成为区域发展交流的重要枢纽。
在未来的全省乃至粤港澳大湾区的轨道交通规划网上,也不难看出,无论是在纵向的广珠城际、广州至珠海(澳门)高铁线路上,还是在深中城际、肇顺南城际-—南虎城际—塘厦至龙岗城际、深茂铁路等横向铁路通道中,中山都将是重要的枢纽型站点。
公路、铁路、城轨三条“深中通道”,成为深中同城化与粤西、粤东两岸互通都是重要一笔。
来源:深圳交通运输局、中国铁路
声明:本文由入驻焦点开放平台的作者撰写,除焦点官方账号外,观点仅代表作者本人,不代表焦点立场。


