广州周报 | 上半年一手住宅成交逾3.9万套,7月多个项目有动作
扫描到手机,新闻随时看
扫一扫,用手机看文章
更加方便分享给朋友
焦点研究院 广州房地产市场周报告
报告期:2022年6月28日至7月3日
出品时间:2022年7月4日
市场聚焦(第26周)
当周,尽管广州一手住宅供求双涨,且有多个新盘筹备亮相市场,但市场热度整体不高。
具体来看:
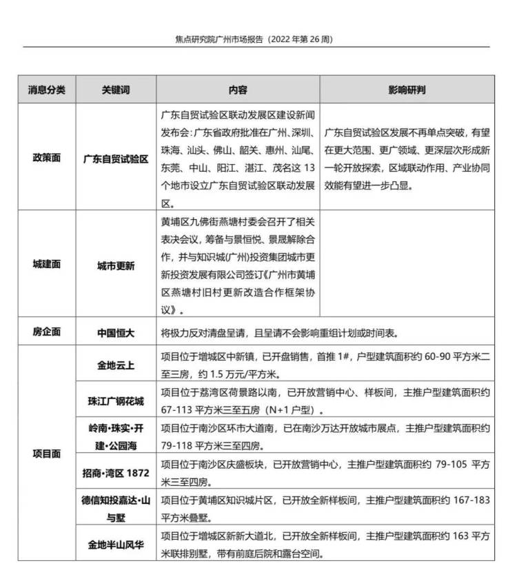
政策方面,广东省政府批准在广州、深圳、珠海、汕头、佛山、韶关、惠州、汕尾、东莞、中山、阳江、湛江、茂名等13个地市设立广东自贸试验区联动发展区,广东自贸试验区发展不再单点突破,有望在更大范围、更广领域、更深层次形成新一轮开放探索,区域联动作用、产业协同效能有望进一步凸显。
城建方面,黄埔区九佛街燕塘村委会召开了相关表决会议,筹备与景恒悦、景晟解除合作,并与知识城(广州)投资集团城市更新投资发展有限公司签订《广州市黄埔区燕塘村旧村更新改造合作框架协议》。
二级市场方面,当周广州一手住宅新增供应4233套,环比上涨49.84%;面积46.71万平方米,环比上涨70.16%。商业性质商品房新增941套,环比上涨3385.19%;面积6.10万平方米,环比上涨4255.45%。
成交方面,当周广州一手住宅成交2968套,环比上涨63.89%;面积30.46万平方米,环比上涨61.33%;其中,增城、花都、黄埔分别以1272套、410套和320套的成交规模位居前三。
焦点研究院监测数据显示,尽管7月首周市场相对平淡,但近期已有不少新盘成功取证,或将很快传来开盘信息,市场热度有所提高。据焦点研究院统计,7月广州市全市约有32个项目有动作,其中涵盖20个全新项目。另2022年上半年已结束,广州市全市一手住宅成交约39618套,同比下降了35%,随着经济面转好,官方优化对房地产市场的管理,下半年市场或逐步走出低迷。
声明:本文由入驻焦点开放平台的作者撰写,除焦点官方账号外,观点仅代表作者本人,不代表焦点立场。


