北上广深等八大城市,功能定位PK
扫描到手机,新闻随时看
扫一扫,用手机看文章
更加方便分享给朋友
最近一段时间,广州、南京、深圳、成都的“国土空间总体规划(2021—2035年)”陆续获得国务院批复,重庆、天津也已在今年获批。
“国土空间总体规划”是一个城市开发保护建设活动的基本依据,也明确了各个城市的定位和功能,所以说这个规划非常的有看点。
北京、上海的国土空间规划都是从2021年至2025年,属于近期规划,为了具有可比性,本文将2017年批复的《上海市城市总体规划(2017—2035年)》,以及2017年批复的《北京城市总体规划(2016年-2035年)》来作为对比。
01
北京、上海的城市定位
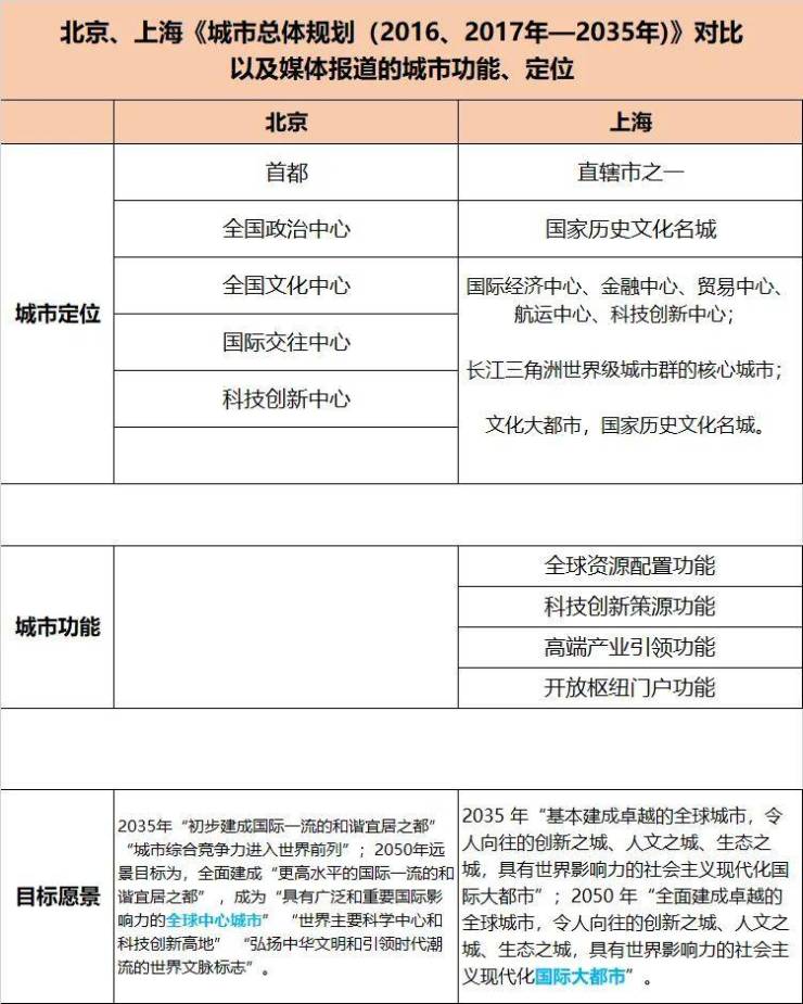
根据中共中央、国务院2017年批复的《北京城市总体规划(2016-2035年)》,北京是中华人民共和国的首都,北京的战略定位为“四个中心”,即全国政治中心、文化中心、国际交往中心、科技创新中心。
目标是,到2035年,初步建成国际一流的和谐宜居之都,城市综合竞争力进入世界前列;到2050年,成为具有广泛和重要国际影响力的全球中心城市。
2017年,国务院批复《上海市城市总体规划(2017—2035年)》,上海的城市性质确定为:上海是我国的直辖市之一,长江三角洲世界级城市群的核心城市,国际经济、金融、贸易、航运、科技创新中心和文化大都市,国家历史文化名城。
到2035年,基本建成卓越的全球城市,具有世界影响力的社会主义现代化国际大都市。
明确提出上海要建设“五个中心”,而且都冠以“国际”二字,把上海建设成为国际经济、金融、贸易、航运、科技创新中心。
总体而言,北京、上海的定位都是世界级的超级城市,不过上海的定位更全面一些,上海涵盖了经济、金融、贸易、航运、科技等多方面。
北京首先强调的是首都功能,上海首先强调的是经济功能。
02
广州、深圳城市定位
近日,国务院正式批复《广州市国土空间总体规划(2021—2035年)》,明确广州的城市性质是,广州是广东省省会,我国重要的中心城市,国家历史文化名城,彰显海洋特色的现代化城市,国际性综合交通枢纽城市,科技教育文化中心。
明确广州的4项核心功能,发挥国际商贸中心、全国先进制造业基地、综合性门户、国际科技创新中心重要承载地等功能。
《规划》锚定1个目标愿景,即建设“美丽宜居花城、活力全球城市”,把广州打造成为具有经典魅力和时代活力的中心型世界城市。
国务院批复的《深圳市国土空间总体规划(2021—2035年)》,明确深圳的城市性质是,深圳是经济特区,国家创新型城市,现代海洋城市,国际性综合交通枢纽城市。
深圳的城市功能是,发挥全国性经济中心、全国先进制造业基地、对外开放门户、国际科技创新中心重要承载地等功能。
目标愿景是,建设好中国特色社会主义先行示范区,成为我国建设社会主义现代化强国的城市范例。
与广州相比,深圳缺乏“我国重要的中心城市”、“全国综合性门户”、“国际商贸中心”、“教育科技文化中心”等重要定位。
深圳这些功能定位是广州没有的:经济特区、国家创新型城市、全国经济中心。尤其是“国家创新型城市”,蕴含着国家对深圳的殷切期望。
关于经济中心的表述,深圳是“全国性经济中心”,上海是“国际经济中心”,成都是“西部经济中心”,由此可见,深圳的经济中心定位低于上海,但高于广州、成都。
但整体而言,广州因为有“国家中心城市”、“全国综合性门户”、“国际商贸中心”、“科技教育文化中心”等重要定位,整体定位略高。
03
天津、重庆城市定位
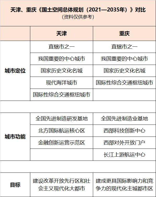
国务院批复的《天津市国土空间总体规划(2021—2035年)》,明确天津的城市性质是,天津市是直辖市之一,我国重要的中心城市,国家历史文化名城,现代海洋城市,国际性综合交通枢纽城市。
城市功能,发挥全国先进制造研发基地、北方国际航运核心区、金融创新运营示范区等功能。
目标愿景,建设改革开放先行区和社会主义现代化大都市。
国务院批复的《重庆市国土空间总体规划(2021—2035年)》,明确重庆的城市性质是,重庆市是直辖市之一,我国重要的中心城市,国家历史文化名城和国际性综合交通枢纽城市。
城市功能,发挥全国先进制造业基地、西部科技创新中心和对外开放门户、长江上游航运中心等功能。
目标愿景是建设国家中心城市,建成更加彰显“山水之城、美丽之地”独特魅力的社会主义现代化国际大都市。
重庆相对天津,多了区域科技创新中心和区域开放门户的定位。天津相对重庆多了一个现代海洋城市和金融创新运营示范区的定位。
04
成都、南京的城市定位
国务院批复的《成都市国土空间总体规划(2021—2035年)》,明确成都的城市性质是:成都是四川省省会,西部地区重要的中心城市,国家历史文化名城,国际性综合交通枢纽城市。
成都的城市功能,发挥西部经济中心、西部科技创新中心、西部对外交往中心、全国先进制造业基地等功能。
目标愿景,建设成为践行新发展理念的公园城市示范区。
国务院批复的《南京市国土空间总体规划(2021—2035年)》,明确南京的城市性质是:南京是江苏省省会,东部地区重要的中心城市,国家历史文化名城,国际性综合交通枢纽城市。
南京的城市功能,发挥全国先进制造业基地、东部产业创新中心和区域性科技创新高地、东部现代服务业中心、区域性航运物流中心等功能。
目标愿景,建成创新中心、文化名城、开放枢纽、宜居家园,成为展示中国式现代化、人类文明新形态的典范城市。
成都和南京,都被定位为区域中心城市,以及国际性综合交通枢纽,全国先进制造业基地。
成都相比南京多了区域经济中心、区域对外交往中心的定位,南京相比成都多了区域性的现代服务业中心和区域性的航运物流中心,整体而言,成都因为有了区域经济中心的加持,所以整体定位比南京略高。
来源:城市战争
声明:本文由入驻焦点开放平台的作者撰写,除焦点官方账号外,观点仅代表作者本人,不代表焦点立场。


