最难入学年?广州9区超100所学校学位紧张
扫描到手机,新闻随时看
扫一扫,用手机看文章
更加方便分享给朋友
年刚过完,血拼姐的邻居已经开始着急孩子读书的事了,四处打听学校几时接受报名?生怕错过了一丝信息。

着实,很多人买房,除了解决自住问题,更多还是为了孩子的教育。
这当中,大家遇到的糟心事也不少,比如新房交付时学位没了;买了二手房,学位却被卖家占用等。即便你没有踩到这些坑,你可能还因房子买得比别人晚而失去了较好的入学资格。
这不,近期广州已有多区发布学位预警,明确若“爆满”将按购买房产时间的先后排序入学资格。
值得一提的是,尽管近年来,广州11区发布学位预警信息已成常态。但往年的预警名单中大多都是小学,而今年多个区的预警名单中却还提到了中学,如白云区广州培英中学初中部、番禺区侨兴中学、广大附中番禺校区(初中部)。
只想说,孩子的教育问题,着实令家长头疼。
图片来源:网络

搜狐焦点制表 点击图片查看大图

搜狐焦点制表 点击图片查看大图
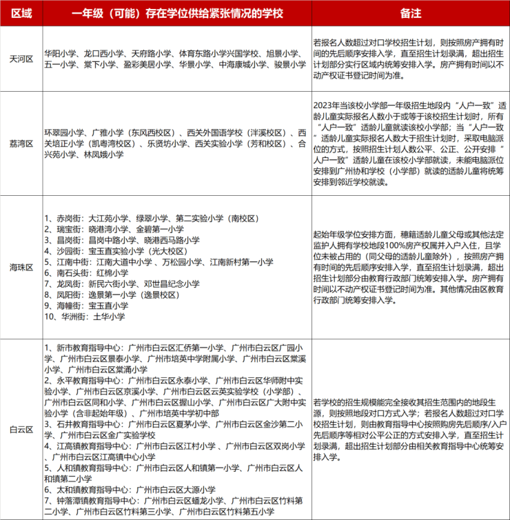
据搜狐焦点不完全统计,目前广州11区中,已有9区超100所学校出现学位紧张情况。
具体来看,各区招生细则还是有较大不同的。
对于学位分配,若出现若报名人数超过对口学校招生计划,白云、海珠、天河等区,按照购房先后顺序/入户先后顺序等相对公平公正的方式安排入学。南沙区则根据适龄儿童满足“人户一致”条件的时间排序安排入学;从化区实行以户籍为前提、以实际居住地为依据,人户一致、免试就近入学原则。
无疑,想要让孩子就读心仪学校,早日买房、落户才是比较保险的方式。
至于广州为何多年均会出现学位紧张的情况?
上学的适龄儿童增多是主要原因。2016年,全面放开二孩生育后,新生儿明显增多,而这批孩子将在2023年陆续入学。
尽管,广州已公开发话2023年将新增基础教育公办学位6万个。但从近几年各学校的学位紧张情况来看,仍会持续几年。
再者,各区域间优质教育资源的不平衡也是重要原因之一。纵观各区发布预警提到的学校,大多学校位于教育基础较好、交通便利、经济繁荣区域。
想上这些学校的人,自然不在少数。虽说学习好坏取决于孩子个人,但学校的教学质量、学习氛围、硬件设施等也是非常重要的。

图源:pexels素材网免费开源图片
对于这一点,近年来广州也在全力推进集团化办学,促进区域教育事业均衡优质发展。
过去,广州市属教育集团核心学校主要集中在越秀等中心城区。2017年年底,广州开始开展集团化办学,把市属优质教育资源输送到外围城区,使外围城区的孩子也能更多、更便利地享受市属优质教育资源。
那么,于家长而言,如何买房才能更好地“搞定”孩子的学位呢?
先下手为强。前面提到,部分中心城区学位紧张的学校采取按购房时间“先到先得”的政策分配学位。早日筹谋筛选、早日买房落户,无疑是让孩子入读心仪学校的“最佳保险”。
用长远的眼光选区域。传统教育强区固然值得考虑,但想在这些区入手一套合适的房源,并不容易。事实上,在集团化办学背景下,华附、执信、广大附属学校等优质教育资源不断注入黄埔、增城、南沙等区域,这些新区的教育实力已不容小觑。选择在哪个区域买学位房,经济和人才的聚集趋势也成为主要考虑因素。
读懂招生细则,适当取舍。如当意向的小学出现学位紧张时,退而选择其他实力相当的学校也是可以的。
这也关系到“小升初”的问题。前面提到今年部分中学已出现了学位紧张的情况,这意味着家长需要“打包”考虑小学和初中的入学需求。目前广州“小升初”在有的区是划片区多对多摇号,有的区是对口直升。
而初中,影响着中考。名额分配是中考最大的红利政策,2022年广州约3.28名中考生竞争1个高中名额。
11区名额率从高到低排序分别为:荔湾41.8%、番禺39.9%、从化35.4%、越秀31.3%、白云29.9%、花都28.9%、海珠28.1%、天河27.5%、增城26.9%、黄埔20.8%、南沙19.6%。
不难看出,荔湾区的名额生比较占优势,近一半的学生有机会获得名额分配,而黄埔、南沙的考生通过名额到校上优质高中的竞争较为激烈。
最后还想说的一点是,大家买房,也可以入手自带教育配套(尤其是九年义务教育)的楼盘,一来方便接送孩子;二来业主子女在就读配建学校方面,也有优先权。
不知道大家是怎么看的呢?
PS:部分资料源自金羊网
声明:本文由入驻焦点开放平台的作者撰写,除焦点官方账号外,观点仅代表作者本人,不代表焦点立场。


