增城没人买?有盘连续5月进全市TOP10
扫描到手机,新闻随时看
扫一扫,用手机看文章
更加方便分享给朋友
“家人们,谁懂啊!买房在增城,三年亏了40多万。”
“买了增城就是增城人,买了黄埔还是广州人。”

说起增城,总是骂声一片,有来自业主的投资梦破碎,先上车后想置换栽在手上的,也有开发商疯狂拿地卖不出去,强行内卷的。
自2021年下半年楼市风向逆转以来,“内卷”就成了增城甩不掉的标签。

据克而瑞数据显示,今年1-5月中,增城一手住宅共计网签7773套,增城依旧冠居榜首,成交量较去年同期上涨44%,但比市场火热的2021年同期仍少36%。
而在成交均价方面方面,增城一手住宅网签均价为17784元/㎡,跌至近五年最低,与去年相比跌了将近1000元/㎡。

细分数据,我们可以发现在楼市相对较火的2021年,增城区90㎡以下面积段一手住宅网签均价突破2万/㎡,如今跌到不足1.7万/㎡;刚改90-120㎡、120-150㎡,也较2021年均下跌了3000元/㎡左右。
相比之下,供应较少的大户型价格则表现较稳。
例如,150-200㎡今年成交均价约2.5万/㎡,比2021年上涨6%;200㎡亦然,比2021年涨9%。
究其原因还是“内卷”太严重——供求影响价格。

目前增城主打“低总价、易上车”。今年1-5月中,增城区90㎡及以下面积段一手住宅供应3688套,占总供应的67%,刚改户型占据总供应量的32%。
竞争实在激烈,主打等面积段的项目,不内卷根本卖不出去!

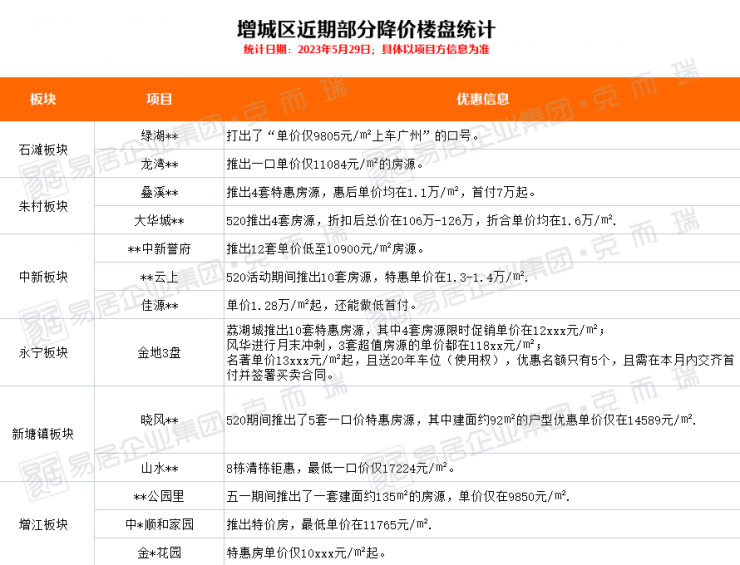
在总体一手住宅均价下降的基础上,近期增城区多个楼盘再传降价风声!

普遍坐二望三的新塘板块,竟然出现了一些单价不超1.5万/㎡的“搅局者”。
比如晓风**,在刚过去的520节点推出5套一口价新房,其中建面约92㎡的户型单价优惠到14589元/㎡,与今年的成交均价相比低了约3000元/㎡。
被金地承包的永宁板块,三个项目不仅推出限时促销特惠房,还有送车位使用权的骚操作。
早就“卷”出名堂的朱村板块,部分项目除推出特惠房源以外,还做到了低首付,手握7万即可上车。
石滩板块,某项目便打出了“单价仅9805元/㎡上车广州”的口号,增江板块也有项目推出了单价不过万的房源。
降价内卷基本是增城楼市近两年的常态,但具体到不同的户型,涨跌情况也略有不同。
那么,在这场内卷风暴中,谁才是“内卷王”呢?

据中原研究发展部数据显示,5月热销楼盘TOP10中,增城有2个项目上榜,分别是合生湖山国际、金茂万科都会四季。

合生湖山国际是开发了多年的成熟大盘,生活氛围浓厚,项目地处新塘陈家林板块,距离黄埔很近,配套九年公立育才学校(已开学)。
项目于上周末(6月3日)开放八期全新样板间,主推建面约103-131㎡三至五房。
金茂万科都会四季的网签量排在全市第九,在2023年的前5个月中,该项目均上了TOP10榜单,说明是得到了购房者的认可的。
项目的主要优势在于性价比高,且小学对口华南师范大学附属新塘实验小学。
除了本月热销楼盘之外,目前增城还有一些热门楼盘值得推荐!
一季度荣获全市销售面积TOP1的国贸学原,凭借网红公园、潮流社区、年轻化户型以及1.5万/㎡的均价等优势,一直以来热度都很高!
作为片区房价标杆的新世界星辉,引入片区首个【华师附小】,今年9月即将开学入读,最低约50万首付即可上车(项目2023年5月成交均价*最小户型面积*30%)。
此外,项目家门口自运营潮流商业地标【星光道】,与近20个一线品牌商家签署意向进驻,计划于年底开业……项目凭借精奢格调生活范本,成为不少医疗、教育、企业中高管等置业首选!
以及新世界广汇尊府、广州城投禧阅府等精品项目拔高了区域的居住体验,广受好评......如去年新世界广汇尊府以成交价格38799元/平成为增城楼市天花板,项目目前主推建面92-130㎡空中阔景叠墅,准现楼发售,确定性更高。
关于增城内卷成风,接下来值不值得买,大家都有什么想说的呢?欢迎在下方留言讨论哦。
……另外,除开增城,还有以下攻略帮助大家选房!
想了解先六月新盘新货的点击这里:《最后1个月!多盘蓄势发起年中冲刺》
首付100万可点击这里:《最全攻略!首付100万怎么在主城区买三房?》
增城安家可点击这里:《增城是有啥魔力?骂声越大,成交量越高!》
首付120w-150w可点击这里:《广州热门区域!总价400万内买房清单来了!》
想即买即住可点击这里:《吐血整理!20+现房名单,交楼才是硬道理》
以及想了解《广州各区新盘准入门槛》,可点击图片查看详情:
注:图中价格为大致均价,具体以项目说法为准

注:图中价格为大致均价,具体以项目说法为准
另外统计数据筛选两房及以上户型
声明:本文由入驻焦点开放平台的作者撰写,除焦点官方账号外,观点仅代表作者本人,不代表焦点立场。


