广州周报 | 楼市双十一大促提前打响,刚需项目“以价换量”
扫描到手机,新闻随时看
扫一扫,用手机看文章
更加方便分享给朋友
焦点研究院 广州房地产市场周报告
报告期:2022年10月31日至11月6日
出品时间:2022年11月7日
市场聚焦
当周,受新一轮疫情影响,再加上“银十”刚结束,广州一手住宅市场稍显平淡,仅4个项目有营销动作。不过,随着“双十一”节点的临近,多个楼盘率先放出优惠信息吸引购房者。
具体来看:
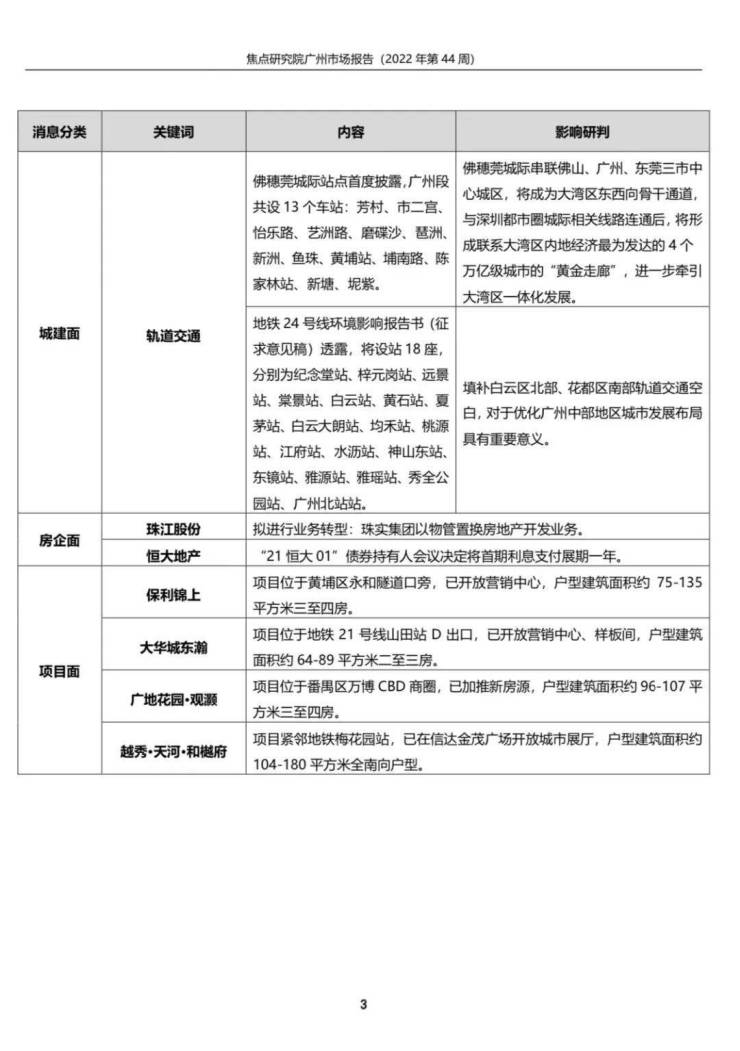
城建方面,佛穗莞城际站点首度披露,广州段共设13个车站:芳村、市二宫、怡乐路、艺洲路、磨碟沙、琶洲、新洲、鱼珠、黄埔站、埔南路、陈家林站、新塘、坭紫。地铁24号线环境影响报告书(征求意见稿)透露,将设站18座,分别为纪念堂站、梓元岗站、远景站、棠景站、白云站、黄石站、夏茅站、白云大朗站、均禾站、桃源站、江府站、水沥站、神山东站、东镜站、雅源站、雅瑶站、秀全公园站、广州北站站。
二级市场方面,当周广州一手住宅新增供应2373套,环比增长8.11%;面积26.39万平方米,环比上涨2.94%。商业性质商品房新增50套,环比上涨95.58%;面积2562平方米,环比下降97.70%。
成交方面,当周广州一手住宅成交914套,环比下降24.71%;面积10.03万平方米,环比下降23.38%。其中,增城、花都、黄埔分别以222套、152套和147套的成交规模位居前三。
焦点研究院监测数据显示,10月(9月25日-10月25日)广州一手住宅网签5301宗,环比下跌14%,同比下跌26%。前段时间,银保监会、证监会、央行、外汇局四大部委指出将加强部门协作,维护股市、债市、楼市健康发展等,预计接下来,官方仍会采取相对积极的财政政策刺激经济稳民生,市场面环境将趋于宽松。另各大项目为冲刺年终业绩,或继续主打“以价换量”加速去化。
声明:本文由入驻焦点开放平台的作者撰写,除焦点官方账号外,观点仅代表作者本人,不代表焦点立场。


