广州周报 | 一手住宅供求双双回落,多部门表态支持房地产平稳发展
扫描到手机,新闻随时看
扫一扫,用手机看文章
更加方便分享给朋友
焦点研究院 广州房地产市场周报告
报告期:2022年12月19日至12月25日
出品时间:2022年12月26日
市场聚焦
当周,广州一手住宅供求双双回落。同时,仅少数项目推营销动作,市场气氛冷清。
具体来看:
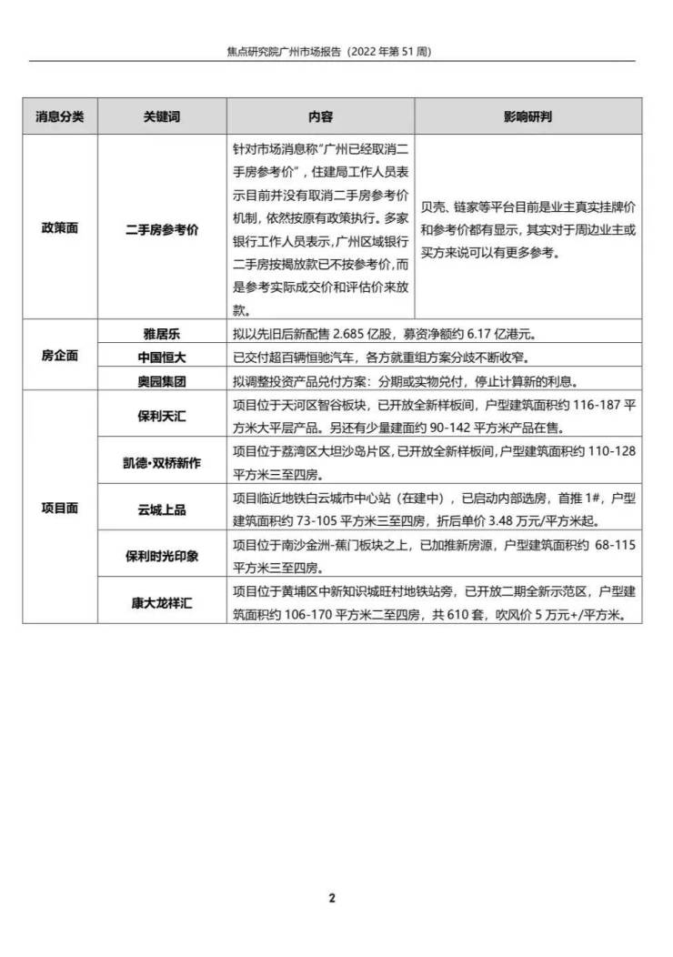
政策方面,市场消息称“广州已经取消二手房参考价”,住建局工作人员证实,目前并没有取消二手房参考价机制,依然按原有政策执行。多家银行工作人员表示,广州区域银行二手房按揭放款已不按参考价,而是参考实际成交价和评估价来放款。
二级市场方面,当周广州一手住宅新增供应1377套,环比下降27.72%;面积13.97万平方米,环比下降30.08%。商业性质商品房新增供应400套,环比下降40.12%;面积5.39万平方米,环比上涨67.39%。
成交方面,当周广州一手住宅成交1319套,环比下降3.5%;面积14.13万平方米,环比下降2.08%。其中,增城、黄埔、番禺分别以328套、234套和186套的成交规模位居前三。
近期,国常会、证监会及央行再度发声支持房地产平稳发展,落实支持刚性和改善型住房需求,同时引导金融机构支持地产行业重组并购。加上近日,广州网传取消二手房指导价,虽官方表示并没有取消,依然按原有政策执行,但各大中介平台已悄然放开。利好消息重重,积极引导市场回归正轨。
声明:本文由入驻焦点开放平台的作者撰写,除焦点官方账号外,观点仅代表作者本人,不代表焦点立场。


