这些房子有救了?传闻该限购区已有双证合一
扫描到手机,新闻随时看
扫一扫,用手机看文章
更加方便分享给朋友
楼市松绑一波接一波,近期,广州“双证合一”似乎有了新动向!
近日,小编留意到不少自媒体提及番禺将跟进“双证合一”。继增城、花都“双证”解困后,曾经的双证房“重灾区”番禺终于也开始吹起了解套的风?
经小编跟房产中介求证,对方表示,番禺“双证合一”虽未出公文,但是,已有业主成功合证!


真真假假,假假真真。近期楼市风声吹不断,相信观众都开始产生抗体了。
但毋庸置疑的是,这个风声一旦传开,马上就能让双证房业主们沸腾起来。
比如,小编最近在网上看到一张流传的微信截图,东莞某双证房业主得知即将可以合证后,连夜将房源报价从400万,提到了550万......
双证对房产价值的负面影响,大家可想而知。

时代的一粒沙,落在每个人身上就是一座大山。
在广州严格执行的限购政策下,双证房也成为不少业主身上压了许久的大山。
番禺,作为广州二手房交易最为活跃的区域,同时也是全市双证房小区聚集地。

“双证合一”一旦落地番禺,威力无疑会比增城、花都更大,也将为楼市释放数量更可观的房票。
01
说起番禺的双证房,首先要先了解广州的双证历史。
广州的双证房,诞生于2006-2016年之间的“70/90政策”。
该政策要求楼盘“90㎡以下户型住宅,必须占全部户型70%以上”。据悉,这是一个全国性政策,意味着广州11区谁都跑不掉。
基于政策要求,当时市场上售卖的基本是小户型,那对想买大户型的购房者来说该怎么办呢?
上有政策,下有对策。
在当时对购房名额没有如此严格限制的情况下,不少开发商心生一计,将两套小户型打通成大户型出售。
一房两证,同时也占用两个购房名额。
直到2016年3月,广东省发文定去库存硬指标,执行十年之久的70/90等政策也被彻底宣告终结。

后来,广州收紧了对购房名额的限制,这类历史遗留的双证房也成了市场上的“烫手山芋”,因为它要占用两个买房名额的同时,首付成本还高。
以一套总价为420万120平方米的双证房为例,一套80平方米,一套40平方米。按80平首付3成,40平首付5成计算,首付款需要154万。
而如果是一套单证的房子总价420万,首付3成则只需要126万。单证房和双证房首付相差了28万。
种种bug加持的双证房,在市场上相当难转手,不少双证房业主只能放低身段,折价出售,同一小区、朝向、楼层、户型的双证房比单证房便宜个1万/㎡都毫不稀奇。
毕竟如果“自视甚高”,手里这套流通难度全开的双证房,是真的很可能变成彻彻底底的“不动产”。
双证房业主,真的是苦双证久矣!
02
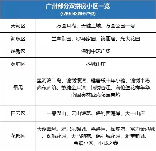
那么话说回来,广州现存的双证房小区到底有多少个?
据不完全统计,目前全市双证房小区一共有33个,而番禺共计超过9个!包括大家熟悉的锦绣银湾、星河湾半岛、尚东尚筑、海伦堡花样年华等。

以二手交投相对火热的锦绣银湾为例,目前小区双证房挂牌价基本只挂到3万出头,而单证房的单价基本去到3.3万/㎡以上,甚至3.5万/㎡、3.7万/㎡都有。
看似单价几千的差价,100平的房源价差就能达到几十万!


当然,幸运的双证房业主方可通过打“骨折”顺利转让这个“烫手山芋”,但对更多双证房业主而言,由于双证实在弊病太多,即使是降价都非常难出手。
当然,锦绣银湾并非个例,所有双证房在市场上的待遇都与同小区内条件相当的单证房有着天壤之别。
03
16年前受捧,16年后受困。
双证房这个历史遗留产物,到了广州严格执行限购政策的今天,已经成为一个不可忽视的问题。
对于双证房,其实大家也是看法不一。
有观点认为,双证房属于政策擦边球,既然选择了擦边这条路,就要承担双证带来的后果;但也有人认为,双证房作为历史遗留产物,既然70/90政策早已取消,也是时候帮这些房源“正名”。
事实上,“双证合一”这样的声音前几年在深圳也传得沸沸扬扬,甚至还有不少业主抱团维权,但最终被深圳住建局以“涉违建有悖限购”一票否决。
对广州而言,增城于2020年宣布“双(多)证房可以向不动产登记中心申请调整为单证房产”。不过,增城毕竟是非限购区,所以单证双证,对楼市影响并不太大。
直到今年,花都房管局才对“双证合一”进行跟进及确认,希望促进二手房流动,释放片区购买力。
接下来,番禺会不会跟进这个政策,还会不会有更多区域双证房“解困”?
来源:克而瑞广佛区域
声明:本文由入驻焦点开放平台的作者撰写,除焦点官方账号外,观点仅代表作者本人,不代表焦点立场。


