广州周报|市场活跃多盘有营销动作,第三轮供地起拍价创年内新高
扫描到手机,新闻随时看
扫一扫,用手机看文章
更加方便分享给朋友
焦点研究院 广州房地产市场周报告
报告期:2022年9月5日至9月11日
出品时间:2022年9月13日
市场聚焦(第36周)
当周恰逢“中秋”小长假,不少楼盘亮相、加推新货等,市场气氛活跃。同时,部分楼盘推出特惠单位,降价吸客促成交。另外,广州第三批集中供地计划公布,引人关注。
具体来看:
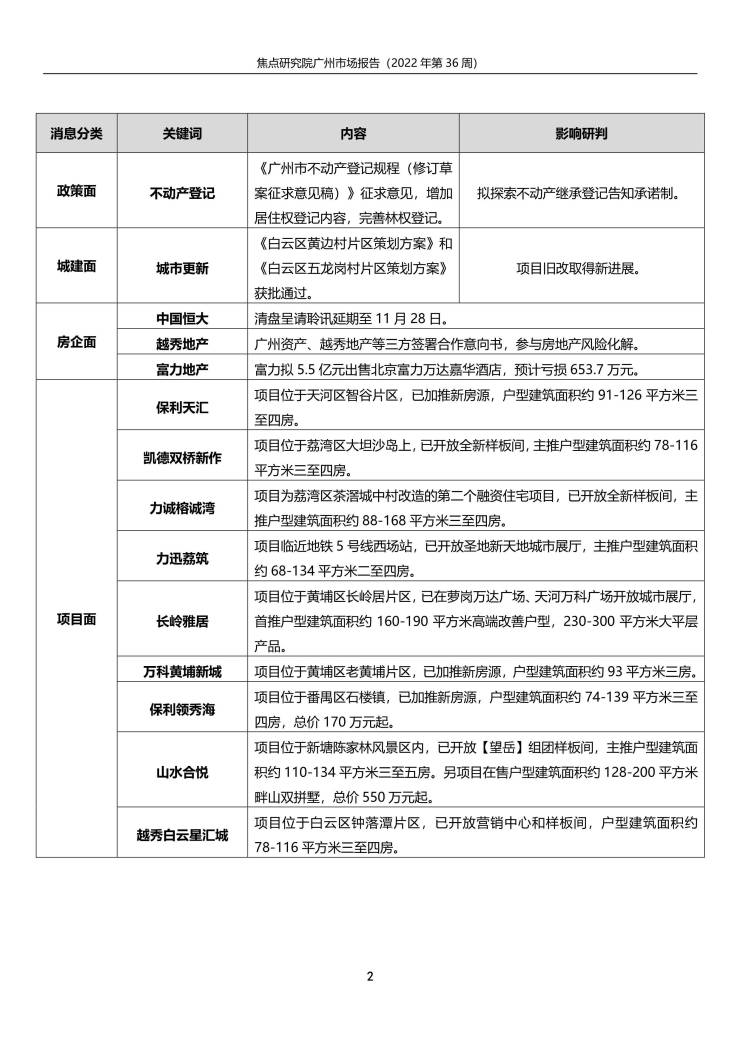
政策方面,《广州市不动产登记规程(修订草案征求意见稿)》征求意见,增加居住权登记内容,完善林权登记,拟探索不动产继承登记告知承诺制。
城建方面,《白云区黄边村片区策划方案》和《白云区五龙岗村片区策划方案》获批通过。
二级市场方面,当周广州一手住宅新增供应2771套,环比上涨56.29%;面积27.74万平方米,环比上涨49.38%。商业性质商品房新增1929套,环比上涨9085.71%;面积10.29万平方米,环比上涨3575%。
成交方面,当周广州一手住宅成交959套,环比下降41.52%;面积10.33万平方米,环比下降42.42%;其中,增城、黄埔、番禺分别以208套、160套和134套的成交规模位居前三。
焦点研究院监控数据显示,在广州第三批集中供地中,地块数量激增至20块,总建面高达389万平方米,起拍总价超530亿元,整体规模较前两批有所提高,并全面取消“竞自持”,均采取“限地价+摇号”方式出让,可见官方为促进市场活跃,做出明显让利的行为,以此来激发房企的拿地积极性。
声明:本文由入驻焦点开放平台的作者撰写,除焦点官方账号外,观点仅代表作者本人,不代表焦点立场。


