市场信心正恢复,房企积极营销 一手住宅供求持续回升
扫描到手机,新闻随时看
扫一扫,用手机看文章
更加方便分享给朋友
当周,广州一手住宅供应继续大幅拉升,新盘扎堆入市,大盘积极加推,市场活跃气氛不减。一手住宅成交已连续4周保持2000宗/周以上水平,可持续性强,体现购房者正不断回流楼市。

年底政策利好不断释放,市场信心逐步恢复。近期中国人民银行下调存款准备金率,叠加银行贷款审批速度加快以及高层多次强调“房住不炒”、“因城施策促进房地产业良性循环和健康发展”等,均为市场传递出一定的暖意,为市场营造了相对良好的氛围。当前,年底销售任务压力仍在,接下来,各大项目仍旧加速推货,甚至延续以价换量、刺激成交的营销动作。

具体来看:
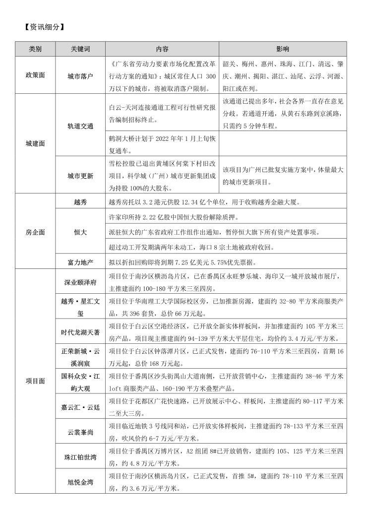
政策方面,广东省人民政府印发《广东省劳动力要素市场化配置改革行动方案的通知》,将完善落户机制。落实取消城区常住人口300万以下城市落户限制的有关政策,试行以经常居住地登记户口制度。探索居住证互认制度,在除广州、深圳市外的珠三角城市率先探索户籍准入年限同城化累计互认。
城建方面,白云-天河连接通道工程可行性研究报告编制招标终止,该通道已提出多年,社会各界一直存在意见分歧。鹤洞大桥计划于2022年年1月上旬恢复通车。
二级市场方面,当周广州一手住宅新增供应5731套,环比上升75.96%;面积63.39万平方米,环比上升98.53%。商业性质商品房新增供应1203套,环比上升513.78%;面积7.15万平方米,环比上升112.80%。越秀天珹、亚运城、珠江花城等项目均有新供应。
成交方面,当周广州一手住宅成交2883套,环比上升23.31%;面积30.77万平方米,环比上升25.54%。其中,增城、黄埔、番禺分别以624套、623套和394套的成交规模位居前三位。


声明:本文由入驻焦点开放平台的作者撰写,除焦点官方账号外,观点仅代表作者本人,不代表焦点立场。


