壹品始如壹|狂掀抢购潮!天河爆款小户上新!是时候上车了!
扫描到手机,新闻随时看
扫一扫,用手机看文章
更加方便分享给朋友
作为天河区“人气收割机”的天河壹品,热销已成常态。上周五,恰逢天河壹品2周年火爆加推,营销中心人头攒动、气氛热烈,洽谈区更是一位难求,前来咨询的客户接踵而至,当日劲销1.5亿。
在市场热度“狂飙”,流量居高不下的氛围中,天河壹品乘势加推,建面约96-142㎡3+1户型至5+1户型,现场异常火爆,成交捷报频传、喜讯不断,再次用实力上演了一幕楼市版“速度与激情”!一路狂揽5亿!

在售建面约96-120㎡3+1至4+1户型,房源余量紧俏,即将再次加推!全城高度关注,众人争相抢购,天河壹品究竟隐藏着怎样的人居魅力?现在为您一一揭秘!

天河壹品的强势热销,离不开配套资源的兑现。
地段对于房子的保值性、抗风险能力是相当重要的。天河壹品占位广州第三中轴轴芯地段——金融城生活圈,承接广州国际金融城50万就业人口的居住需求, 占据醇熟资源、配套和发展利好,堪称主城的置业风口。
一路之隔是约 22 万㎡商业综合体ing未来印(建设中)。据可靠消息称,即将进入招商阶段,繁华近在咫尺。另外,距离项目约500米处的三甲广州市中医医院新院区已进入工程收尾阶段,将于近期启用。(数据来源:百度地图实测直线距离);马鞍山北侧计划建设广州国际妇儿医院(规划中),稳稳的安全感就在身边。

繁华之上,交通兑现“加速度”而来。19号线智谷站(规划中)在旁,通过车陂路连接广州交通大动脉——广园快速路,西侧车陂路北延线(预计2024年年底通车),未来链接已通车的车陂南隧道,贯穿南北,畅通第三中轴的交通,便捷的交通,快速抵达金融城生活圈、金融城核芯区、琶洲商圈。
项目与清华附中湾区学校直线距离约300米(数据来源:百度地图实测直线距离),小学、中学部已开学;据广州天河发布信息透露,清华附中湾区学校二期又有新进展,家门口的教育资源瞬间升级!除此之外,仅一街之隔的45班九年制学校已开建;未来小区将配建约1800㎡幼儿园(规划中),美好可期。

从入市到现在,天河壹品呈现出来“现象级”热销红盘的传奇,除了占位天河芯的核芯地段,周边交通、商业、教育、医疗等配套的加速兑现,项目建面约96-120㎡3+1至4+1户型产品连续加推皆受热捧,成为天河区供不应求的青睐之选。

其中,项目建面约100㎡以下的户型,在片区内更是极度少见,南向建面约96㎡3+1户型过硬的产品实力亦深得人心。
首先,从市场上来看,纵观2023天河新盘,约100㎡以上四房居多,建面约150m²以上的户型占近半数,新盘吹风价10万+成主流,天河新房赛道步入千万级别,而天河壹品南向建面约96㎡3+1户型,在天河区这样的小户型屈指可数!想要千万以内入主金融城生活圈,机会并不多!产品备受市场热捧,屡推屡爆,成为天河爆款“断货王”。

其次,在产品设计方面来看,天河壹品南向建面约96㎡3+1户型,整体设计方正,南向三开间,超大的采光面;为房间留驻更多阳光,通透性也强。一步到位多功能设计,多一重功能空间,将户型生长纳入考量,给予生活更大的可塑性,满足新婚夫妇、一胎、二胎等不同家庭结构变化对空间功能的需求,可以根据主人喜好,打造储藏、练琴、阅览等N种功能空间可能,与市面上同面积户型相比,更胜一筹。
空间可塑性强,尺度更大!是南向建面约96㎡3+1户型的又一大优势,经典的竖厅设计,动静分离,在这里可以和朋友开怀畅饮,也不影响家人在卧室休息;令人惊喜的是,客厅与次卧的非承重墙设计,将其改造,秒变超大主厅,锻炼健身、开PARTY轻松切换;采光、观景视野跃级;这样一个深受全家都爱的空间,无疑成为大家的青睐之选。
小户型也享有高舒适度。南向建面约96㎡3+1户型的优势还体现在:主卧采用酒店式套房设计,配备步入式衣帽间,瞰景飘窗,兼具舒适性与实用性。整体上优于同面积户型,放眼天河区,非常难得。
在天河,如此的高性价比产品,错过真的再无!天河壹品爆款“断货王”南向建面约96㎡3+1户型,逢推必爆!总价780万起,低总价入驻金融城生活圈,此时不入,更待何时?

承蒙市场热爱,一路销势如虹,天河壹品建面约86-142㎡3+1户型至5+1户型,即将载誉加推,其中出场带“王炸”的建面约86㎡3+1户型,在天河片区中已经断货多时,以往每逢加推,约100人同抢一套房,5秒内售罄,真的是一席难求!可见,建面约86㎡在市面上有多火爆!
产品功能性强,实用性高!这款“王炸”小户,近9成空间使用率,功能性堪比96㎡户型,且以更低的总价就能轻松入驻金融城生活圈,成为天河区性价比之王,建面约86㎡不仅做到了3+1户型,而且户型方正,南北通透,多一重超享空间,可以根据自己需求进行改造。
观景视野极赞!约3.2米大开间,开阔竖厅直连景观阳台,主卧、次卧、阳台三面宽山园双景尽揽,马鞍山美景一览无余!空间尺度感爆满!主卧还带套房设计,有良好的私密性和通风采光。
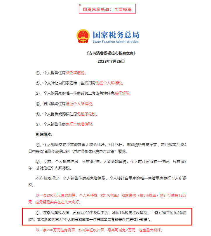
不仅如此,目前天河市场中建面约86㎡能够实现3+1户型,片区值此一款,除了低总价的优势,建面约86㎡在二手市场中也是香饽饽的存在,根据国税总局新政,原本建面约90㎡以下,需1%交易税费,现在有税费优惠政策,交易税费更低,更容易转手、流通性也越大。由此可见,建面约86㎡产品成为市场的抢手所在。

低总价入驻金融城生活圈的机会真的来了!天河壹品如此低密畔山小高层,建面约86㎡3+1“王炸”户型强势炸场!即将全新加推!心动不如行动!

【免责声明】1、因编辑需要,文字和图片之间亦无必然联系,仅供读者参考;2、本平台致力分享有价值的内容,转载引用仅为传播更多信息之目的,所转载的所有文章、图片、音频、视频文件等资料版权归版权所有人所有,因非原创文章及图片等内容无法逐一和版权者联系,亦无法核实真实出处,如涉及侵权请联系我们删除,谢谢;3、文章中部分图片、视频文件等来源于网络,如若存在引用不当或版权争议等问题,请及时联系“城投珠江·天河壹品”后台进行删除,资料不构成要约或开发商承诺等,一切以最终签署的协议书、合同为准;4、本平台所载的信息截止于本文推送时的情况,前述信息可能因政府规划调整及开发商无法控制、预测原因而出现变化,以政府部门最新公布的规划文件及相关信息为准;5、本项目推广名为【城投珠江·天河壹品】。本宣传资料仅为要约邀请,所有文字、数据、图片等仅供参考,不作为约内容及销售承诺。双方权利义务均以商品房买卖合同约定为准。预售证号:穗房预(网)字第20220632号、穗房预(网)字第20220631号、穗房预(网)字第20220580号
声明:本文由入驻焦点开放平台的作者撰写,除焦点官方账号外,观点仅代表作者本人,不代表焦点立场。


