年中冲刺!地产商打响年中“战役”,有盘最高优惠88万!
扫描到手机,新闻随时看
扫一扫,用手机看文章
更加方便分享给朋友
广州,一个一年只有两个季节的地方!
今年的夏天似乎来得特别早,刚到六月,温度就直逼40度,(官方报39°,因为据说超过40度有高温补贴)分分钟难下3字头。
而与天气相反的是当前的广州楼市,市场热度有所下滑。
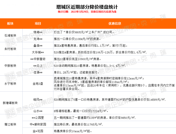
“宇宙中心”珠江新城、“东进桥头堡”科学城等网红二手房板块迎来降价潮,“刚需天堂”增城卷成麻花,有板块楼盘单价跌破万元......要知道,虽然增城号称东大仓,竞争激烈,但单价低于万元的新房还是非常罕见的!

但又有人反驳:广州的楼市并没有降温,房价甚至连续三个月上升……
那么现在的广州是冷是热呢?我们不妨先从本周的楼市动态以小窥大!

在搜狐焦点不完全统计的5盘中,白鹅潭全新盘——保利锦上印对外开放营销中心,目前诚意登记可享受99折的专属折扣;广州设计之都豪宅天花板——中海麓府开放全新实景展示区;增城巨无霸项目——合生湖山国际即将推出收官之作,对外开放8期全新样板房......一起来看下!
作为保利在荔湾的全新力作,保利锦上印将西悦湾一期、二期的塔楼设计全部升级为板楼,楼栋之间相互错开位置,在保证采光面最大化的同时,小区内部的视野也更加开阔。
项目周边有广百广场、芳和花园购物广场、荔湾区妇幼保健院、东漖公园等,生活配套十分醇熟,未来还有华润万象城、双太古商场等大型商业体,未来项目还会自建5000㎡商业街,基本可以做到购物无忧。
据悉,项目即将在6月3日开放实景展示区,诚意登记可享受99折专属折扣,首推建面约90-180㎡全南板楼。
中海麓府位于白云设计之都,属于黄边板块。目前已有超100家企业进入设计之都,并且已经陆续投入运营。
交通上,它离地铁2号线的黄边站和江夏站都是几百米距离。门口就是白云新城主干道广云路,去白云新城或是天河都很方便。隔壁就是保利时光汇,购物休闲非常方便。
而中海麓府核心卖点之一是它的山景资源——白云山,部分房型可望山景。
项目将于明日(6月3日)开放实景展示区,其中包括林下美术馆、筑梦空间、气味图书馆等多元艺术场景,目前主推建面约126-170㎡南向山景大平层。
合生湖山国际,左右坐拥科学城与新塘TOD双核芯优势。随着地铁28号线即将进入施工,项目凭借300米陈家林路站(规划中)的交通优势,即将开启5站鱼珠-金融城5站琶洲CBD的快捷通道,直接拉平与广州主城的距离。

八期珑熙,是16年湖山大地最后的臻藏之地,140万宜居大城压轴收官之作,更是合生精耕广州东部16年的一份答卷和礼物。
合生湖山国际八期主推建面约103-131㎡三至五房奢宅,即将入市!另,项目将于本周开放全新样板间,敬请期待。
龙湖天著位于白云空港经济圈,毗邻空港大道,距离18/22号线方石站(建设中)约500米,这两条线时速达160km/h,是国内运行速度最快的地铁,相当于普通地铁的两倍。开通后2站白云新城、5站直达珠江新城,交通未来将有所改善。
作为继10万+顶豪天奕之后的广州第三座“天字系”,传承龙湖“天字系”产品基因,打造中心区罕见仅1.92容积率院落大盘,跻身中心区低容积率项目前10 (克尔瑞数据),居住舒适度不言而喻。
项目将于本周开放全新臻装样板间,目前已开启vip通道,预约即可参观。项目主推2#建面约89-118㎡景观央座,以及建面约19-90㎡双地铁临街旺铺。
2022年狂销超30亿白云销冠——新世界云耀,于本周推出“6月尖叫购”!8套超值特价单位,最高优惠88万!
项目位于白云新城CBD核心,2/3/14号线三地铁交汇TOD枢纽之上,华新、培英等11所省级名校环绕,坐享50万㎡云门NEW PARK醇熟综合体配套。
6月,新世界云耀即将迎来首批交付,全实景准现楼即买即入住;同年9月,位于岭南新世界旁的广东实验中学永平校区即将开学,三大王牌学府集结,一步到位入住高质量全龄名校学府大城,就在此刻!
同时,恰逢“六一儿童节”,不少项目营销中心推出了暖场活动,活动时间持续至本周末。有闲有钱的网友们,可以带上自己家的小朋友去楼盘转转!
本周,星河智荟营销中心现场将推出艺术绒玩具DIY手作活动;
广地花园营销中心将举办礼帽DIY、咖啡露营车、围炉煮茶等活动;
天河源筑邀请了广美油画系策展人谭景聪来现场作画,共鸣梵高星月夜;

保利珑玥公馆推出618提前购!首付7万起,超长灵活分期,成交还可以享受千元加点大礼,名额有限,先到先得;
佳大瑞园推出惊喜五重礼,来访即送飞盘、成交即可获得护理颈枕一个,精选8套特价房源,最高优惠50万元......
越秀天荟江湾推出6套一口价单位,成交即送20年物业费,总价低至9X万/套......

除了本周比较值得关注的项目之外,不妨也看看本月又有哪些项目将有大动作!
广州标杆楼面价TOP1地块广州城投·东园公馆即将开卖了,保利天字系首个中式高端项目保利天瑞现已开启内部选购,即将面市!越秀珠实城发·江湾·和樾将对外开放营销中心......新面孔很多,具体可看《最后1个月!多盘蓄势发起年中冲刺》。
眼下年中考核即将到来,不少开发商为了能交出好看的答卷,迫于业绩压力,各大楼盘将会陆续推出各类优惠促销活动吸引购房者。
大家若有置业需求,可多关注下相关楼盘的优惠情况哦。
声明:本文由入驻焦点开放平台的作者撰写,除焦点官方账号外,观点仅代表作者本人,不代表焦点立场。


