拼“真金白银” !9月三四线城市再推多重购房补贴
扫描到手机,新闻随时看
扫一扫,用手机看文章
更加方便分享给朋友
进入传统销售旺季“金九银十”,浙江杭州淳安县、广东汕尾市、河北邯郸市等三线、四线城市集中出台“金秋”购房新政,放宽楼市调控政策。
值得关注的是,在三线、四线城市新一轮楼市调控中,为了提振楼市、促进销售,购房补贴成为“标配”,更有不少城市在支持人才购房的基础上,加大力度支持青年人购房。
中指研究院指数事业部市场研究总监陈文静表示:“近期,三线、四线城市出台政策频次略有加快。对于三线、四线城市来说,经过上半年高频次的优化政策,当前政策优化的空间已相对有限,在限购、限贷等政策已经放松的情况下,购房补贴及公积金政策调整成为大多数城市的选择,以此来促进购房需求释放。”
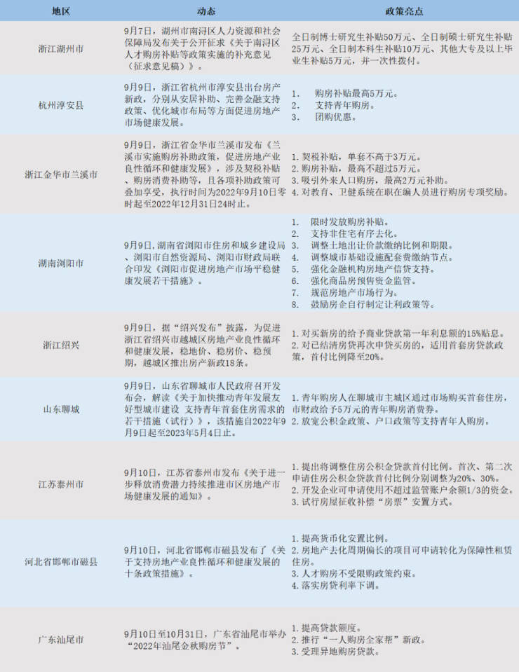
9月部分地区发布房地产新政一览
购房“花式”补贴,返现、贴息、发消费券
9月9日,杭州淳安县发布的房产新政明确,在淳安县购买首套新建商品住宅的,予以购房补助300元/平方米,单套补助较高不超过5万元。在淳安县购买新建商品住宅的,予以购房补助200元/平方米,单套补助较高不超过2万元。
同时,淳安县还与房企联动,组织团购优惠。要求参与优惠活动的房地产企业以楼盘为单位,对“活动房源池”内的团购新建商品住宅给予锁定价再下浮的优惠,其中团购5套及以上的下浮2%;团购10套及以上的下浮3%;团购20套及以上的下浮4%;团购50套及以上的下浮5%。
浙江兰溪市也推出多种补贴措施,且补贴可叠加使用。从9月10日至今年年末,兰溪市实施单套补助不超过5万元的购房契税补贴、较高2万元的刚性需求补贴、外来人员较高2万元购房补贴,对教育、卫健系统在职在编人员进行购房专项奖励较高9万元,如果购房者同时满足上述条件,则一次性较高可领取19万元的购房补贴。
此外,购房贴息也成为地方政策的新举措。比如,9月9日,浙江绍兴推出的房产新政规定,对买新房的给予商业贷款排名前列年利息额的15%贴息,政策面向所有购房者,是普惠性的政策措施。
山东聊城市提出了以购房消费券的形式进行补贴。9月9日,在山东省聊城市推出的《关于加快推动青年发展友好型城市建设 支持青年首套住房需求的若干措施(试行)》中提到,青年购房人在聊城市主城区通过市场购买首套住房,市财政给予5万元的青年购房消费券。同时,按照企业自愿原则,依企业申请设立开发项目名录库;房地产开发企业给予青年购房人5万元的房企配套消费券。
河南浏阳市还针对非住宅有序去化进行了补贴。据《浏阳市促进房地产市场平稳健康发展若干措施》规定,2022年9月10日—2023年2月28日期间,对在浏阳市行政区域内购买新建商品房商业、办公类非住宅(不含工业地产和二手房非住宅),完成商品房合同网签及契税和物业维修基金缴纳并登记备案的,按实际缴纳契税金额50%发放商铺创业补贴。
三线、四线城市鼓励青年和外来人员购房
“求贤若渴”。在三、四线城市的人才购房补贴中,浙江湖州市南浔区政府的补贴力度就十分“给力”。据《关于南浔区人才购房补贴等政策实施的补充意见(征求意见稿)》显示,自9月9日至12月31日在南浔区中心城区范围内购房的全日制博士研究生补贴50万元、全日制硕士研究生补贴25万元、全日制本科生补贴10万元、其他大专及以上毕业生补贴5万元,并一次性拨付。
梳理近期频繁发布政策的城市,大多为三线、四线城市。除了人才购房予以补贴外,这些三线、四线城市还重点对青年群体和外地人员进行购房补助,也体现了三线、四线城市留住青年人和吸引外地人的政策思路。
比如,山东聊城的购房新政中就有多条优惠举措是针对青年购房人的,涉及购房补贴、房贷利率、公积金等多方位的配套措施。其中,青年购房人在聊城主城区通过市场购买首套住房,市财政给予5万元的青年购房消费券。同时,对青年人购房实施配套的公积金政策、信贷政策和较低首付20%的政策,并且同步推进放开落户政策,凡是符合落户条件的青年人,在聊城登记户口后,均可享受首套住房优惠政策。
兰溪市的政策也专门提出了对所有外来人口落户后购房的补贴。其中,在吸引外来人员流入方面,对兰溪本市户籍,在兰溪市购买首套新建商品住宅的,其中购买110平方米(含)以下的,给予1万元/套的一次性补助,购买110平方米以上的,给予2万元/套的一次性补助。
对此,陈文静表示:“今年以来,多个三线、四线城市对于人才、外来人口等政策提供支持,如浙江建德、江山等地对非本地户籍家庭提供购房补贴,福建漳州、河南周口等地对相应学历的青年人才发放购房补助。通过对人才、外来人口等出台扶持政策,有利于改善三四线城市人才、人口不断外流的情况,同时通过购房相关政策促进购房需求入市,亦有利于稳定房地产市场情绪。”
多举措纾困房企
在近期推出的房地产新政中,加大对房企的支持力度成为政策内容的重点。
9月10日,河北省邯郸市磁县发布的《关于支持房地产业良性循环和健康发展的十条政策措施》提出,对于房地产去化周期偏长的项目可申请转化为保障性租赁住房,避免重复建设。
同时,在优化房地产开发资金监管措施方面,多地放宽了对新建商品房预售资金监管要求。比如,河北省邯郸市磁县增加“二次结构完成一半”节点,以二次结构完成一半楼层为节点审核标准,节点累计申请使用资金额度不得超过重点监管资金的70%,实施时限暂定至2022年底。今年新开工的房地产项目,房地产开发项目资本金暂缓缴至年底。
浙江绍兴市越城区也明确,优质房企在政策允许范围内,可优化部分监管资金管理,二次拿地开发的房企,监管资金比例可适度下调。
湖南省株洲市茶陵县出台了17条措施,促进房地产业良性循环和健康发展。其中提到,降低开发企业土地资金使用成本,住宅土地竞拍保证金较低比例下调至挂牌价的50%,全部土地出让价款可在出让成交之日起6个月内实行分期缴纳;促进地下车位有效利用,地下车位可办理不动产登记,按揭贷款购买,购买车位且缴纳契税的,由县财政按缴纳契税额100%进行奖补。
在传统的“金九”销售旺季,叠加多重政策支持,三线、四线城市市场会好转吗?陈文静预测称:“从市场表现来看,除个别城市外,多数城市市场整体热度依旧不高,观望情绪依然浓厚,市场预期恢复有限,传统‘金九’开局不及预期。”
“从短期来看,在政策力度逐步加大的预期下,热点一线、二线城市购房者预期和置业信心有望逐渐回升,进而在一定程度带动周边三线、四线城市市场情绪好转,特别是长三角、珠三角基本面较好的三线、四线城市。但是,对于大多数三线、四线城市来说,市场情绪的修复仍需要时间。今年9-10月整体市场表现或好于7-8月,但相比于去年同期,市场表现或仍有距离。”陈文静如是说。
来源:新京报
声明:本文由入驻焦点开放平台的作者撰写,除焦点官方账号外,观点仅代表作者本人,不代表焦点立场。


