广州公积金新政!买自住房,家庭最高贷款提高至156万元
扫描到手机,新闻随时看
扫一扫,用手机看文章
更加方便分享给朋友
广州住房公积金管理中心发布通知,宣布将家庭公积金贷款最高额度提高至156万元。该通知自4月9日起实施,有效期5年。

通知主要有四项内容:
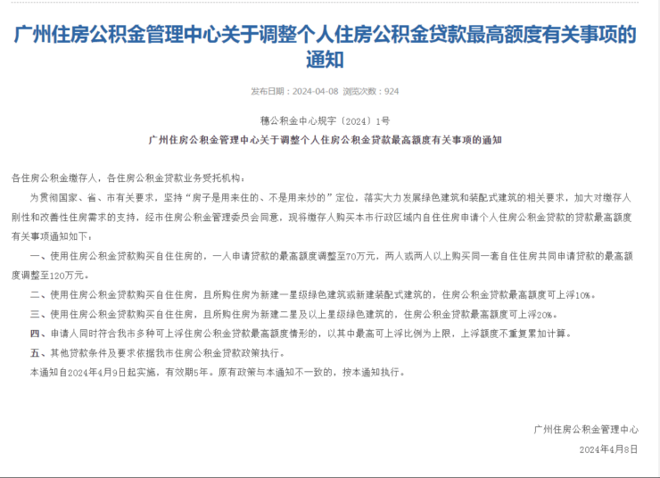
一、使用住房公积金贷款购买自住住房的,一人申请贷款的最高额度调整至70万元,两人或两人以上购买同一套自住住房共同申请贷款的最高额度调整至120万元。
二、使用住房公积金贷款购买自住住房,且所购住房为新建一星级绿色建筑或新建装配式建筑的,住房公积金贷款最高额度可上浮10%。
三、使用住房公积金贷款购买自住住房,且所购住房为新建二星及以上星级绿色建筑的,住房公积金贷款最高额度可上浮20%。
四、申请人同时符合我市多种可上浮住房公积金贷款最高额度情形的,以其中最高可上浮比例为上限,上浮额度不重复累加计算。
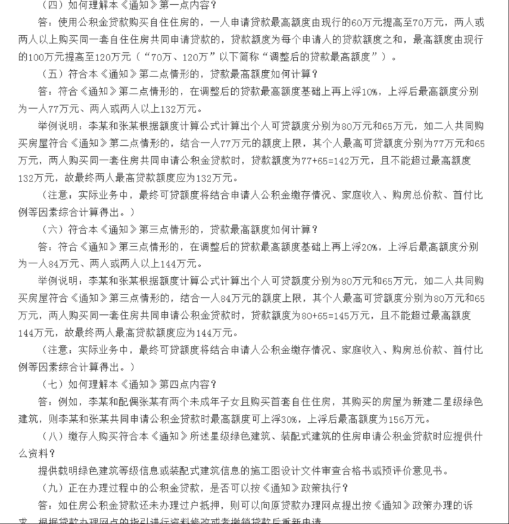
从广州住房公积金管理中心的政策解读可见,针对第一项,使用公积金贷款购买自住住房的,一人申请贷款最高额度由现行的60万元提高至70万元,两人或两人以上购买同一套自住住房共同申请贷款的,贷款额度为每个申请人的贷款额度之和,最高额度由现行的100万元提高至120万元。

而针对第二项内容,购买自住房且为新建一星级绿色建筑或新建装配式建筑的,在调整后的贷款最高额度基础上再上浮10%,上浮后最高额度分别为一人77万元、两人或两人以上132万元。
比如,李某和张某根据额度计算公式计算出个人可贷额度分别为80万元和65万元,如二人共同购买房屋符合自住且为新建一星级绿色建筑或新建装配式建筑的,结合一人77万元的额度上限,其个人最高可贷额度分别为77万元和65万元,两人购买同一套住房共同申请公积金贷款时,贷款额度为77+65=142万元,且不能超过最高额度132万元,故最终两人最高贷款额度应为132万元。
针对第三项使用住房公积金贷款购买自住住房,且所购住房为新建二星及以上星级绿色建筑的,住房公积金贷款最高额度可上浮20%,即在调整后的贷款最高额度基础上再上浮20%,上浮后最高额度分别为一人84万元、两人或两人以上144万元。
比如,李某和张某根据额度计算公式计算出个人可贷额度分别为80万元和65万元,如二人共同购买房屋符合《通知》第三点情形的,结合一人84万元的额度上限,其个人最高可贷额度分别为80万元和65万元,两人购买同一套住房共同申请公积金贷款时,贷款额度为80+65=145万元,且不能超过最高额度144万元,故最终两人最高贷款额度应为144万元。
针对第四项内容,广州住房公积金管理中心举例,李某和配偶张某有两个未成年子女且购买首套自住住房,其购买的房屋为新建二星级绿色建筑,则李某和张某共同申请公积金贷款时最高额度可上浮30%,上浮后最高额度为156万元。
南都湾财社记者发现,近一年多来,广州已多次上调公积金贷款额度。
2022年12月,广州住房公积金管理中心发布《广州灵活就业人员住房公积金缴存及使用指南》,提出一人申请个人住房公积金贷款,最高额度为60万元;两人或两人以上购买同一套自住住房共同申请个人住房公积金贷款,贷款额度为每个申请人的贷款额度之和,最高额度为100万元。
在2023年4月底,广州拟调整二孩及以上家庭首套房公积金贷款的额度,最高上浮30%,即从100万元上调至130万元。
来源:南方都市报
声明:本文由入驻焦点开放平台的作者撰写,除焦点官方账号外,观点仅代表作者本人,不代表焦点立场。


