广州周报 | 一手住宅供应大幅回升,多盘齐开积极冲刺年底市场
扫描到手机,新闻随时看
扫一扫,用手机看文章
更加方便分享给朋友
焦点研究院 广州房地产市场周报告
报告期:2022年12月05日至12月11日
出品时间:2022年12月12日
市场聚焦(第49周)
年尾将至,疫情防控措施不断优化,各大项目进入最后冲刺阶段。当周,一手住宅供应大幅回升,多个项目均有所动作,市场热度回升。
具体来看
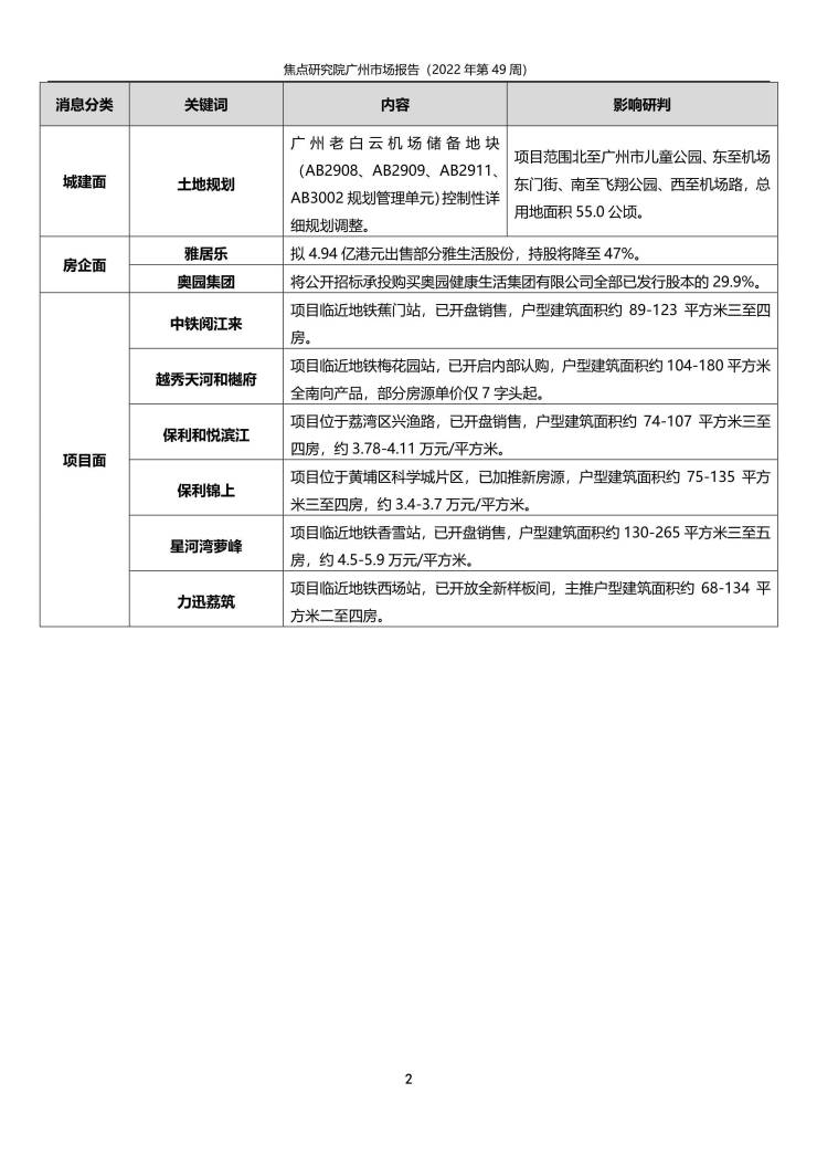
城建方面, 广州老白云机场储备地块(AB2908、AB2909、AB2911、AB3002规划管理单元)控制性详细规划调整,涉及55公顷用地。
二级市场方面,当周广州一手住宅新增供应2607套,环比上涨272.96%;面积31.76万平方米,环比上涨298.99%。商业性质商品房新增供应667套,环比下降12.35%;面积6.69万平方米,环比上涨82.79%。
成交方面, 当周广州一手住宅成交1026套,环比上涨50%;面积11.27万平方米,环比上涨51.48%。其中,增城、黄埔、花都分别以233套、140套和129套的成交规模位居前三。
当周,临近广州的佛山突然官宣祖庙、桂城、大良三个街道不再限购,这也意味着佛山楼市全面取消限购。接下来,广州楼市在政策优化上,不排除会适时加大对刚需性和改善性住房需求的支持,在房住不炒的前提下,包括适当降低限购令年限门槛、认房不认贷等优化手段都在可能的工具箱之列。
声明:本文由入驻焦点开放平台的作者撰写,除焦点官方账号外,观点仅代表作者本人,不代表焦点立场。


