广州周报|一手住宅供求双双回升,琶洲经济开发区设立获批
扫描到手机,新闻随时看
扫一扫,用手机看文章
更加方便分享给朋友
焦点研究院 广州房地产市场报告
报告时间:2022年10月24日至10月30日
出品时间:2022年10月31日
市场综述(2022年第43周)
当周,广州一手住宅供求双双回升。传统楼市“银十”进入尾声,多个楼盘仍继续推出新货冲刺。另随着“双十一”节点的临近,多个楼盘率先放出优惠信息吸引购房者。
具体来看:
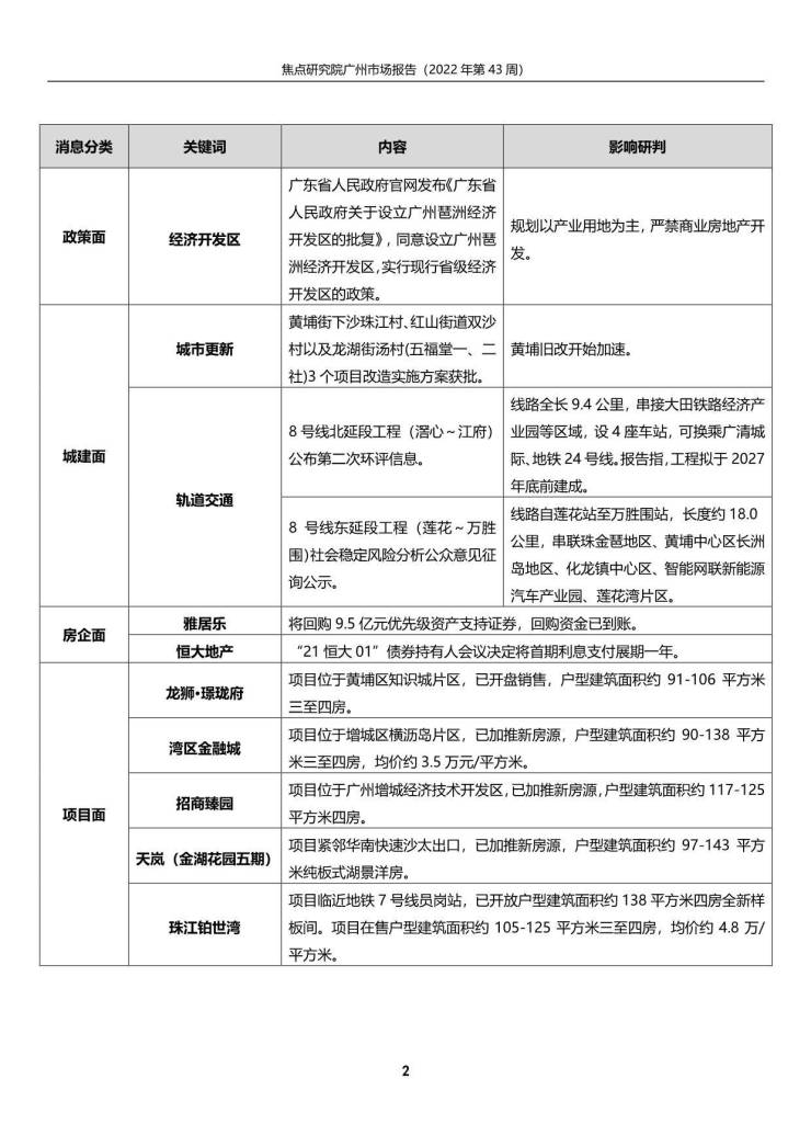
政策方面,广东省人民政府官网发布《广东省人民政府关于设立广州琶洲经济开发区的批复》,同意设立广州琶洲经济开发区,实行现行省级经济开发区的政策。同时,规划以产业用地为主,严禁商业房地产开发。
城建方面,黄埔街下沙珠江村、红山街道双沙村以及龙湖街汤村(五福堂一、二社)3个项目改造实施方案获批。8号线北延段工程(滘心~江府)拟2027年底前建成;8号线东延段工程(莲花~万胜围)社会稳定风险分析公众意见征询公示。
二级市场方面,当周广州一手住宅新增供应2195套,环比上涨25.43%;面积27.19万平方米,环比上涨50.80%。商业性质商品房新增1130套,环比上涨31.40%;面积11.12万平方米,环比上涨107.46%。
成交方面,当周广州一手住宅成交1214套,环比上涨42.82%;面积13.09万平方米,环比上涨34.53%。其中,增城、黄埔、南沙分别以310套、201套和154套的成交规模位居前三。
焦点研究院认为,日前国常会强调促消费恢复成为经济主拉动力,因城施策支持刚性和改善性住房需求。接下来,不排除全新一轮政策利好继续推出,促进房地产市场平稳健康发展。而各大项目为冲刺年终业绩,或继续主打“以价换量”加速去化。
声明:本文由入驻焦点开放平台的作者撰写,除焦点官方账号外,观点仅代表作者本人,不代表焦点立场。


