广州就建筑地名出新规,这几种情形禁止使用!
扫描到手机,新闻随时看
扫一扫,用手机看文章
更加方便分享给朋友
为持续优化营商环境,高质量推动地名审批规范化、标准化、便捷化,提升具有重要地理方位意义的住宅区、楼宇(以下简称“建筑地名”)的命名、更名审批服务效能,日前,广州市住房和城乡建设局和广州市民政局印发了《优化具有重要地理方位意义的住宅区、楼宇的命名、更名审批》的通知(以下简称《通知》)。
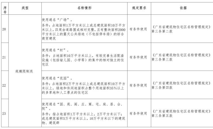
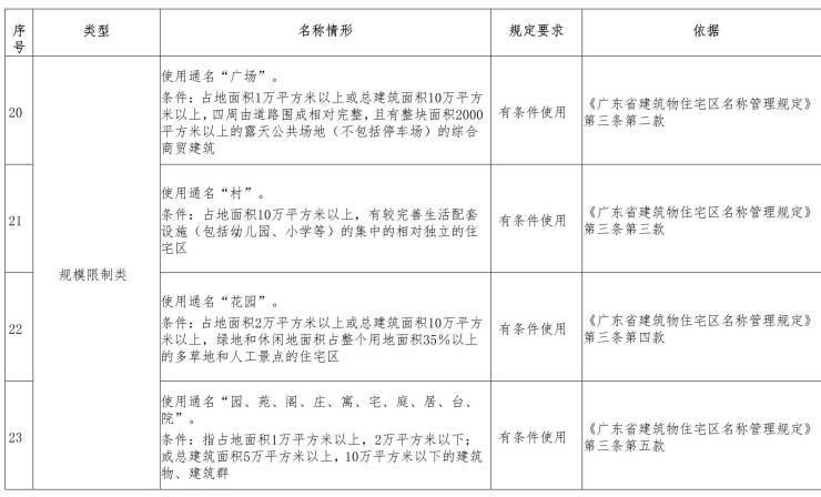
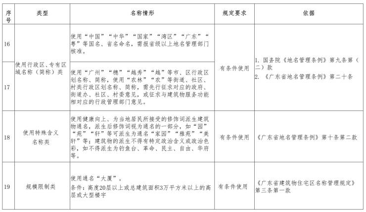
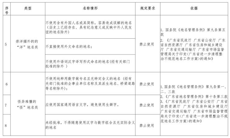
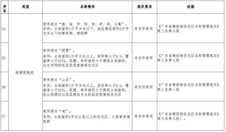
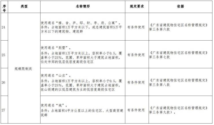
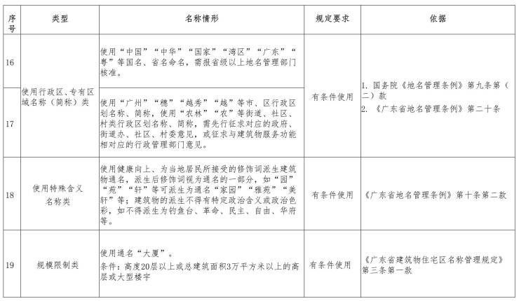
其中,就主体内容第三点中的“推行建筑地名命名、更名负面清单制度”,《通知》还附带了17种禁止使用和14种有条件使用建筑地名的情形(详见附表)。
规定禁用和有条件使用建筑地名的情形
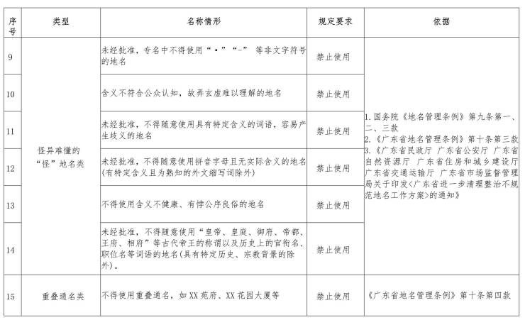
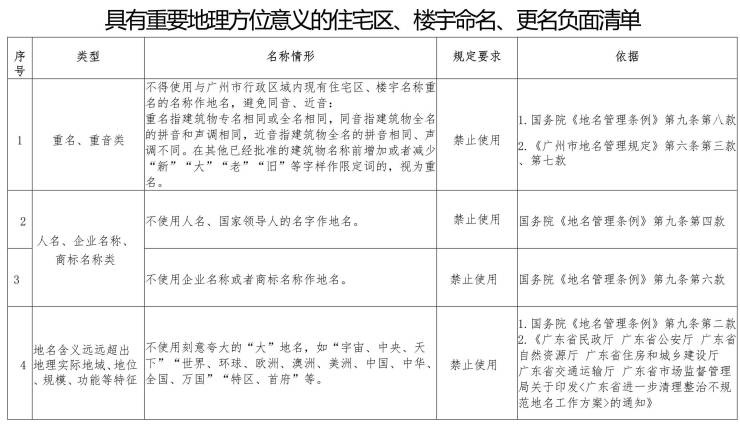
在官方发布的具有重要地理方位意义的住宅区、楼宇命名、更名负面清单中,列举了17种禁止使用的建筑地名情形。
例如其列举的第一大类“重名、重音类”规定,不得使用与广州市行政区域内现有住宅区、楼宇名称重名的名称作地名,避免同音、近音;列举的第三大类型“地名含义远远超出地理实际地域、地位、规模、功能等特征类”规定,不使用刻意夸大的“大”地名,如“宇宙、中央、天下”“世界、中国、中华、全国、万国”“特区、首府”等。列举的第六大类型“含义不符合公众认知,故弄玄虚难以理解的地名类”规定,未经批准,不得随意使用“皇帝、皇庭、御府、帝都、王府、相府”等古代帝王的称谓以及历史上的官衔名、职位名等词语的地名(具有特定历史、宗教背景的除外)。
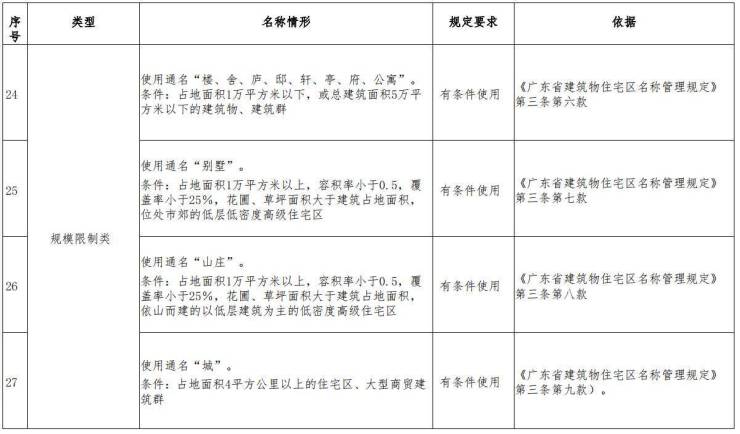
该《通知》同时对于有条件使用的建筑地名情形也做了详细规定。例如,使用通名“村”,规定条件为:占地面积10万平方米以上,有较完善生活配套设施(包括幼儿园、小学等)的集中的相对独立的住宅区;使用通名“城”,规定条件:占地面积4平方公里以上的住宅区、大型商贸建筑群;使用通名“大厦”,规定条件为:高度20层以上或总建筑面积3万平方米以上的高层或大型楼宇。
在广州,出现上述字眼的建筑地名并不少见,例如博雅首府、东江首府、合生中央广场、华发中央公园等,重名重音类的楼盘更多,仅时代倾城就有3个,还有多座和樾府等。那么,对于这些命名,是否需要更改?
《通知》文件附表附带了制定清单内容的依据有国务院《地名管理条例》《广州市地名管理规定》《广东省建筑物住宅区名称管理规定》等,而这些文件基本从2020-2022年开始实施,对于实施前已有的名字,法不溯及既往。
命名后应用标准地名进行项目宣传推广
《通知》显示,建筑地名命名的申报材料简化为审批申请表、土地权属文件、规划文件、承诺函共4项,建设单位在取得土地使用权和取得用地规划条件后,即可申报建筑地名,命名后应使用标准地名进行项目宣传推广。
从近年情况看,标准地名和项目推广名的差距比较大,这会给普通市民、特别是购房者带来一定程度的不便。最常见的是,在官方阳光家缘公开的预售证信息、处罚信息等都以标准地名为准,例如公示的最新预售楼盘鑫保花园,推广名为侨鑫保利汇景台;云平上品居,推广名则为广州地铁地产的云庐;沐华美苑,推广名则为水木芳华……当购房者知道推广名而想核查官方信息时,就需花费一定时间才能查到标准地名,进而查到预售等相关信息。
2019年,广东省多部门曾联合印发《广东省进一步清理整治不规范地名工作方案》,整治内容主要是小区和建筑物的开发商和建设单位没有按规定使用和推广标准地名,违规使用了用以宣传的推广名。当时曾上榜的名字有罗马家园(标准地名为盛景家园)、琶洲一号(标准地名为琶洲丽舍)、广弘天琪(标准地名为弘远大厦)、东山一品(标准地名为嘉富广场)等。整治过后有见成效,例如名字太过“洋气”的罗马家园,整治后,小区的牌匾、公示牌上的名字都已改回标准名盛景家园。
附:具有重要地理方位意义的住宅区、楼宇命名、更名负面清单
来源:金羊网
声明:本文由入驻焦点开放平台的作者撰写,除焦点官方账号外,观点仅代表作者本人,不代表焦点立场。


