广州第四批宅地上架:18宗地7宗在中心三区,谁是赢家?
扫描到手机,新闻随时看
扫一扫,用手机看文章
更加方便分享给朋友
广州第四批住宅用地今日起陆续上架!
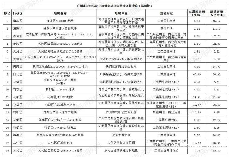
近日,广州市规划和自然资源局发布2023年部分拟供商品住宅用地项目清单(第四批),18宗宅地拟于2023年11月11日至2024年2月10日期间发布出让,其中中心三区占7宗。
中心三区出让7宗宅地
第四批18宗住宅地块,总用地面积150.94公顷,总建筑面积270.47万平方米。其中海珠区2宗、荔湾区2宗、天河区3宗、白云区1宗、花都区7宗、番禺区1宗、从化区2宗。
此次供地中,荔湾区东沙国际商贸港AF060610、617、712.715、720地块位于白鹅潭大道以东、汇盛路以南、珠江以西、翠园路以北,集居住、商住兼容交通站场用地,总用地面积8公顷,建筑面积32.2万平方米,为此批次建面最大的地块。
海珠区也有两宗供地,当中海珠区琶洲西区商住地块用地面积仅1.11公顷,但建筑面积达到11.1万平方米。
白云区AB1905131、AB1905132、AB1905133、AB1905121地块位于广佛肇高速以北、石井大道以西,总用地面积40.4公顷,不过建筑面积仅20万平方米。
天河区这次供应的3宗宅地均邻近牛奶厂片区,或间接将利好辐射牛奶厂片区。其中天河区黄云路以北AT1003010、AT1003075、AT1003082地块位于世界大观,属于世界大观公开出让的第二宗地,兼容居住、商业商务性质,用地面积12.51公顷,建筑面积仅9.8万平方米;天河区黄村三联路AT1007015地块用地面积较小,仅占地1.81公顷。天河区茅岗路吉山仓库这次仍有4.88公顷的宅地供应出让。
初代乐园世界大观进入开发建设期
短短三个月内,世界大观地块接连出让,意味着这个广州初代乐园已进入全面开发周期。
今年8月,越秀地产以总价68.3亿元,折合楼面地价50160元/平方米拿下世界大观首宗地(天河区黄云路AT1003011、AT1003072地块)。如今,该地块已动工建设多时,原属于围蔽的废弃公园,早已在悦景路紧邻帝景山庄门口处开了出口,设置工地门岗,从路口望去,公园里的部分绿植等已变为黄土地,重型车辆忙碌进出。
就在近期,天河区黄云路以北世界大观地段项目设计方案已经2023年第六次天河区重要地段建设项目专家评审会审议原则通过。该项目设计方案突出留住城市记忆,重塑生境,尊重现状地形地貌,以“蓝绿”为廊,打造向奥体中心延伸的公园体系。
据天河发布消息,世界大观地段项目利用地块优越的一线沿湖景观资源,构建连通山顶与湖区的景观通廊,将环湖重点景观节点与现有湖景共同组成公共空间的观湖线路。通过优化线位避让古树后续资源,尽可能保留场地原生树木,“存木续脉,荫育大观”,留住记忆,延续大观历史印记。保留太阳湖、月亮湖、亚历山大桥等历史记忆公共空间,通过亲水平台修缮提升、拱桥和堤坝路提升、驳岸景观提升,打造多处公共节点与滨水空间串联互动,提升环湖公共空间品质,建构连续的公共开敞空间。
设计方案还提出补强公服设施配套,提供高品质生活配套和公共活动空间构建优质社区生活圈,设置社区居委会、中小学等公建配套,打造集特色商业、多元住房、文化休闲等功能于一体的复合街区,提供高质量的服务配套。
该项目近期重点推进奥体路以东地块的开发建设,先行配套小学、幼儿园等公服设施,打造太阳湖和月亮湖公共空间。远期联动大观村旧改等周边地块,同步推进黄云路西段线位优化研究,将城市轴线向奥体中心延伸。
来源:南方都市报
声明:本文由入驻焦点开放平台的作者撰写,除焦点官方账号外,观点仅代表作者本人,不代表焦点立场。


