21盘上阵,迎战3月!谁会“火出圈”?
扫描到手机,新闻随时看
扫一扫,用手机看文章
更加方便分享给朋友
开了个好头。
春节过后,广州一手住宅网签量已呈现连续四周上扬,单周更突破2000套。2月至今,总网签量已达6388套,高于去年同期水平。(源自:中地行2月28日公开数据)
而二手住宅方面,2月1日至22日间,网签量已达8000套,已完全超越2022年2月的数据。(源自:贝壳研究院广州分院公开数据)
也就是说,2023年2月中,超1.4万人在买房。这个数据可不小。
卖房的人也不少。某二手房平台3月1日首页10:30数据显示,现广州真实在售二手房量已达130794套。
看来,想卖一买一的购房者也不在少数。

图源:网络
市场究竟有多热,前段时间我们也跟几位房产销售人员聊了聊,有人直言“又回到了忙得饭都顾不上吃的日子。”>>更多详情:消失的购房者回来了?置业顾问:饭都顾不上吃了!
随着成交量的提升,部分楼盘率先一步宣布已提前完成2月业绩,甚至还表示要收回折扣,全线调价。

图源:网络
楼市回暖势头下,面对传统3月“小阳春”节点,各大楼盘自然更是抓紧节奏,多个全新盘入市在即,还有一波新货已在路上。
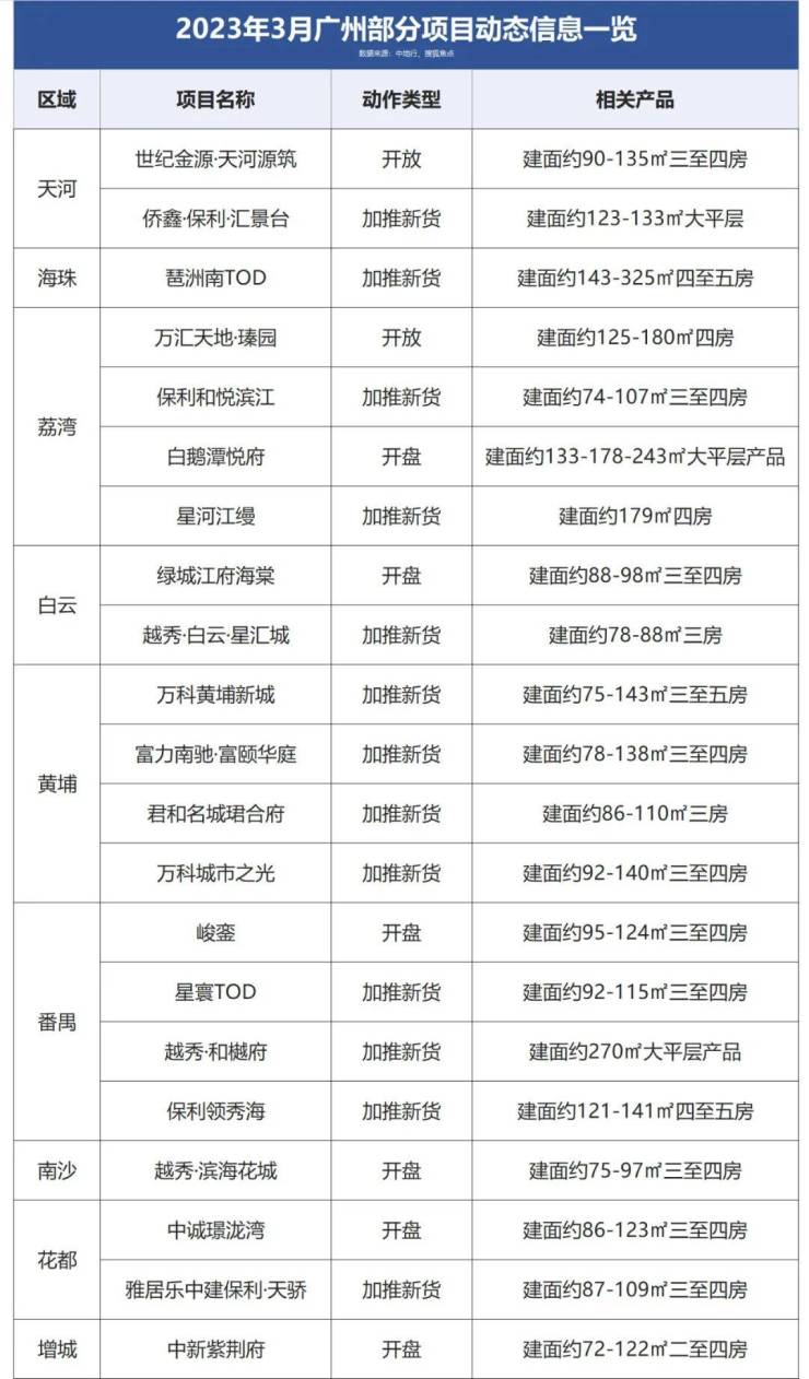
据搜狐焦点、中地行不完全统计,3月广州全市约20个项目有动作,覆盖天河、荔湾、海珠等9个区。
01.天河区
主角依旧是尚未公开露面的世纪金源·天河源筑一盘。
该项目位于五山板块,前身是阳光城·当代檀悦MOMΛ,目前由世纪金源接手,重新包装并改名为天河源筑。
作为世纪金源进入广州的首作,该项目是一个建面超40万㎡的大体量项目,集区位、文化、高教、科技等多重优势要素一体,计划打造为智慧无界社区,首批产品涵盖建面约90-135㎡三至四房,预计将掀起天河楼市的新高潮。
其次,位于科韵路西侧的侨鑫·保利·汇景台也准备加推新房源,涉及建面约123-133㎡大平层产品。目前项目整体均价约14万元/㎡。

02.海珠区
位于琶洲西区南侧,火到靠ppt就卖爆的琶洲南TOD要加推新货了。
在过去的2022年,该项目以436套的成绩位居广州千万级豪宅成交量排行榜首位置。
此次,该项目拟加推10栋、3栋部分新房源,涉及建面约142-325㎡四至五房。

2022年部分一手豪宅成交标杆盘情况,图源:广州中原研究发展部
03.荔湾区
荔湾区看点不少,首先得看看白鹅潭全新豪宅白鹅潭悦府。看房还需验资500万元。
其距离地铁芳村站直线距离约300米,坐拥绝美的三江汇聚的壮阔江景资源,高层瞰江的景色不错。
项目已在2月底开放滨江生活馆及样板间,现开盘在即,首推1栋泓座、3栋玺座两座住宅楼,涉及建面约133㎡三房、约178㎡四房、约243㎡四房三种户型。
其中,133㎡户型内望城市景观,178㎡、243㎡两个户型可直望一线江景。

再来看看万汇天地·瑧园。
前段时间,公开消息指出,2023年万科花地湾这一平方公里大城将以万汇天地之名重新亮相,花地湾也由金域曦府单盘到三盘齐发,万汇天地·瑧园与万汇天地·朗庭将从城市人居品质升维,为核心主城生活带来新的探索。
据悉,万汇天地·臻园现处于诚意登记阶段,项目共规划有7栋,为3梯4-5户设计,货量约1400套,涵盖建面约125-180㎡三至四房,预计于3月中旬开放样板间、4月上旬开盘。

此外,保利和悦滨江、星河江缦两盘也拟加推新房源,分别涉及建面约74-107㎡三至四房、建面约179㎡四房。
04.白云区
白云区冒出个全新盘?绿城江府海棠。
该项目前身实质为奥园云和公馆,目前由绿城代建,并负责后续的宣传输出、产品销售。
按照计划,该项目或在3月推出3#、4#,户型有建面约88㎡2+1房(北向)、建面约88㎡3+1房(西南向)、建面约98㎡3+1房(东南向),预计于明年年中交楼。
此外,越秀·白云·星汇城也即将加推新房源,涉及建面约78-88㎡三房。项目定位为全能配套大城,临近14号线钟落潭站约1.3km,主推建面约76-118㎡三至四房。其户型设计很让人心动,同样100㎡,放在10多年楼龄的二手房上,一般是3房1卫或3房2卫,而在越秀·白云·星汇城,做成了4房2卫,对于二胎/三胎家庭来说,购房负担减轻不少。

05.黄埔区
黄埔区多个网红盘均有所动作。
万科黄埔新城位于黄埔临港经济区,作为由鹿步、沙涌、塘头三条村组成老黄埔沙步旧改项目,其占地面积约158万㎡,建筑面积约404万㎡,定位为集居住、教育、文化和商业于一体的大体量项目,现即将推出中央公园新组团,首批拿出4栋楼,加推建面约75-143㎡三至五房。
从2020年首次开盘算,富力南驰·富颐华庭每一次开售,都能在板块掀起热浪,开盘售罄都是常规操作。据悉,该项目即将加推建面约105-137㎡三至四房,引人关注。
君和名城·珺合府位于老黄埔板块,临近地铁5号线大沙地站,周边生活配套成熟,区位条件优越。项目拟加推建面约86-110㎡三房。
万科城市之光从开盘到加推,一直都卖得不错,双地铁,商业,学校配套齐全,又是大社区,现即将加推建面约92-140㎡三至四房。
06.番禺区
番禺区冒出个全新盘。峻銮!是不是很熟悉的样子?跟峻林会有什么关联么?
大家还记得传闻多时的新鸿基南站项目吗?该项目整体分为商业和住宅两个部分来开发,体量共86万㎡,商业部分命名为“广州环球贸易广场”,住宅则命名为“峻銮”。
峻銮现已在广州东站峻林小区开放展厅预计首推北组团B1栋,25层两梯四户,层高3.15米,产品包括建面约95-124㎡三至四房。目前冻资10万优先选房,最快于3月中开盘。

另还有星寰TOD、越秀·和樾府、保利领秀海则拟加推新房源,涉及建面约92-115㎡三至四房、建面约270㎡大平层产品、建面约121-141㎡四至五房,感兴趣的网友可分别前去了解一下。
07.南沙区
在南沙的各楼盘名字中,提到滨海,大家必然会想到越秀地产。
早在2000年,越秀地产以拓荒者的身份,对南沙进行大规模开发。至今,越秀已在南沙开发了滨海隽城、滨海悦城、滨海珺城、滨海御城等一系列楼盘,均备受购房者热捧。
2022年5月,越秀地产成功拿下2022NJY-3南沙区亭角地块,折合楼面价8952元/㎡。
现该地块已转化成项目越秀·滨海花城,开卖在即,首推约建面约75-97㎡三至四房。

越秀·滨海花城相关资料图
08.花都区
中诚璟泷湾前身为恒大翡翠华庭,后来因资金问题而转让给中诚信托而来。
该项目前段时间已全新亮相市场,并对外开放样板间即将在3月开盘推出建面约86㎡、89㎡、106㎡、123㎡的三至四房户型。
据悉,中诚璟泷湾以豪宅的属性为蓝本,用绿色、健康的生活理念优化原项目(恒大翡翠华庭)略显不足之处,以多功能、舒适的设计打造具有能与大平层、叠墅等豪宅媲美的高优住宅。
雅居乐中建保利·天骄则拟加推新房源,涉及建面约87-109㎡三至四房。
09.增城区
东大仓“增城”仅一盘有动作。
中新紫荆府也是个有故事的楼盘,原为恒大紫荆学府,后被中航信托接手得以盘活。项目即将开卖,将集中推出1、4、5、6、17、18#栋的余货,涵盖建面约72-121㎡二至四房。

中新紫荆府相关资料图
……
如前面所述,目前广州一、二手房市场人气和成交都在恢复。
在目前房贷利率水平处于历史低位的情况下,如果大家有实际居住需求,还是可以跟着关注广州地铁线路的延伸以及城市发展规划的重心去选择合适的房产。
如此前克而瑞广佛区域首席分析师肖文晓所提到的刚需人群应优先根据自身的居住需求去买房,再去考虑升值问题;改善人群则应去重点关注房企的“产品力、交付力、服务力”这三个方面。>>更多详情:2023年在广州该如何买房?专家说了几条建议
这个3月,你准备出手了吗?
以上项目信息仅供参考,具体以现场实况为准
声明:本文由入驻焦点开放平台的作者撰写,除焦点官方账号外,观点仅代表作者本人,不代表焦点立场。


