刚需想在海珠买房,难啊!
扫描到手机,新闻随时看
扫一扫,用手机看文章
更加方便分享给朋友
早年间,广州流行这么一句话:“宁要河北一张床,不要河南一间房”。
当中,河北主要是越秀、荔湾,河南即海珠。
谁曾想,如今“贵”“豪”已成为海珠住宅的标签。大家想在海珠抢下一间房,都相当难了。
看看这里的房价。
克而瑞数据显示,今年前4月,海珠区一手住宅成交均价高达1414万元/套,比去年再涨150万元/套。乍一看,这也就有钱人才能买得起这里的房子。
再把时间线拉长一点。
近5年,海珠区一手住宅成交均价已从43572元/㎡上升至96933元/㎡,总价均价则从460万元/套上升至1414万元/套,涨幅惊人。

在11区中,天河虽是广州房价的“天花板”,但海珠早已经向天河逼近,甚至大有赶超之势。
高房价的背后,是不断上涨的地价。看广州标杆楼面价TOP10地块,海珠区就占了5宗。
近两年,海珠区在广州土地市场上大出风头。公开数据显示,自2021年以来,海珠区成功出让了12宗涉宅地,光楼面价最高就已达5万元+/㎡。
2021年至今海珠区已出让涉宅地一览
大户型产品成为主流,也是海珠区房价走高的原因之一。
目前海珠区在售新房,建面约90㎡以上户型占多数。价格越高的楼盘,主力户型面积一般越大。
克而瑞数据显示,今年1-4月,海珠区一手住宅供应277套,其中建面约90-110㎡产品26套,约110-120㎡产品52套,约120㎡产品199套。约90㎡以下产品已“断供”。
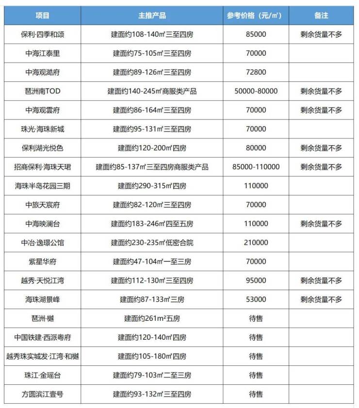
海珠区主要在售/待售楼盘一览,仅供参考,具体以项目现场信息为准。
尽管房价走高,但海珠区的房子并不愁卖。
广州中原研究部数据显示,截至4月25日,海珠区一手住宅库存消化周期为11.4个月,为全市最短,比全市的17.8个月还要少半年的时间。
部分热盘一房难求,在没有沙盘和样板间的情况下,仅靠一份PPT就卖爆了。
琶洲上品(即琶洲南TOD)就是个响当当的例子。该项目也是目前海珠区的成交主力。克而瑞数据显示,前1-4月中,其建面约120㎡及以上户型成交量已达447套。尽管入手门槛将近2000万元,但一点都不影响其去化速度。
琶洲上品效果图
另像保利湖光悦色、中海映澜台、保利招商·海珠天珺等楼盘的去化速度也不错。像海珠天珺,总价上千万元,已售楼栋中去化已超八成。
撇开高端住宅,刚需族若想在海珠区置业,还有机会吗?有,但不多。
眼下,全区只有中海江泰里、中海观雲府、中海观澔府、紫星华府等楼盘推售少量小户型产品。
怪不得说海珠区,已经要“抛弃”刚需了。
而为何海珠楼市在近两年会如此坚挺?
土地出让点燃了第一把火。前两年市场虽然平淡,但对于优质地块,各大开发商并不想放弃。在市中心土地供应本就不多的情况,海珠区却推出了多宗靓地,引来多家房企争抢,很快便成为了市场焦点。
其次,区域内换房需求旺盛,开发商踩准市场节奏,普遍走改善产品路线。市场上一旦有优质新货亮相,置换客迅速买入。这当中,一大部分人都是海珠社区业主。他们要换房,但也只想买海珠。
另外,琶洲CBD发展正酣、旧改提速也在推动着海珠区楼市向前发展。
2022年10月,琶洲人工智能与数字经济试验区获评为广东省经济开发区,并实行现行省级经济开发区的政策。省级资源向琶洲倾斜,城市地位和格局不可同日而语。

眼下,阿里、腾讯、国美、唯品会等大批企业总部已相继竣工并部分入驻办公,早晚高峰堵车已是常态。琶洲数字经济产业集聚效应日渐凸显,经济产出能力不断增强。
琶洲的城市配套也在不断完善。车陂南隧道已开通,将珠江新城、国际金融城、琶洲串联起来,一个超级版CBD珠金琶已诞生。琶洲港澳客运口岸也已启用,实现了新的湾区经济圈时速。
旧改,也在加快了。沥滘村、新市头村、赤沙村等旧改项目均有新动作。未来多个片区将迎来巨大升级,城市界面焕新,区域价值提升。
未来的海珠,仍会迈向“高端化”。大家觉得呢?
相关楼盘信息仅供参考,具体以现场实际输出为准。
声明:本文由入驻焦点开放平台的作者撰写,除焦点官方账号外,观点仅代表作者本人,不代表焦点立场。


