广州周报 | 一手住宅供求双双回升,第二批供地名单公布
扫描到手机,新闻随时看
扫一扫,用手机看文章
更加方便分享给朋友
焦点研究院 广州房地产市场周报告
报告期:2022年6月13日至6月19日
出品时间:2022年6月20日
市场聚焦(第24周)
当周,广州一手住宅供求规模双双上扬,同时,恰逢“618”节点,不少楼盘借势推出各类花式营销活动,另部分新盘正式开售,现场人气较高。同时,广州第二批集中供地名单公布,不少优质地块在列,“竞自持”规则基本取消。
具体来看:
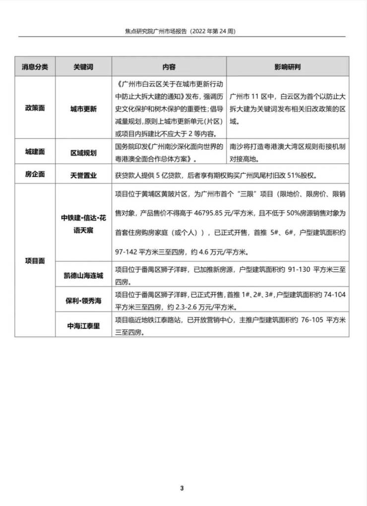
政策方面,《广州市白云区关于在城市更新行动中防止大拆大建的通知》发布,强调历史文化保护和树木保护的重要性;倡导减量规划,原则上城市更新单元(片区)或项目内拆建比不应大于2等内容。白云区也是广州市11区中排名前列以防止大拆大建为关键词发布相关旧改政策的区域。
城建方面,国务院印发《广州南沙深化面向世界的粤港澳全面合作总体方案》,南沙将打造粤港澳大湾区规则衔接机制对接高地。
二级市场方面,当周广州一手住宅新增供应3106套,环比上涨13.61%;面积34.08万平方米,环比上涨20.59%。商业性质商品房新增257套,环比上涨31.12%;面积4.24万平方米,环比上涨54.18%。
成交方面,当周广州一手住宅成交3272套,环比上涨95.23%;面积32.99万平方米,环比上涨85.12%;其中,增城、黄埔、番禺分别以2387套、205套和163套的成交规模位居前三。
焦点研究院认为,“618”为传统电商狂欢日,也是房企抢收半年业绩的重要节点,各大楼盘紧抓节点积极推货,冲击业绩。广州市2022年第二批集中供地名单公布,供地宗数、面积有所减少,但不乏优质地块,像“断供”20个月的天河也挂出了两宗地。同时,土拍规则有所放松,基本取消“竞自持”,可见官方诚意满满,希望吸引开发商积极参与土拍,以盘活一二级市场。
声明:本文由入驻焦点开放平台的作者撰写,除焦点官方账号外,观点仅代表作者本人,不代表焦点立场。


