黄埔旧改又有新规!合作企业联合体成员放宽至5个
扫描到手机,新闻随时看
扫一扫,用手机看文章
更加方便分享给朋友
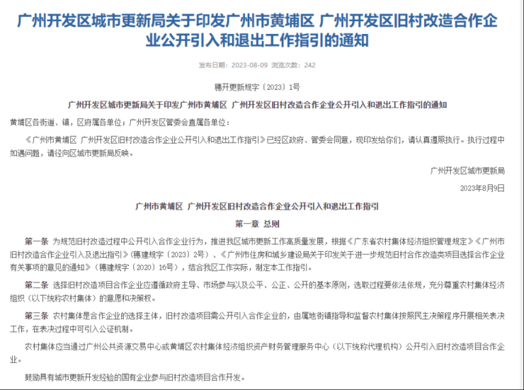
近日,广州开发区城市更新局印发《广州市黄埔区广州开发区旧村改造合作企业公开引入和退出工作指引》。
工作指引的亮点有三点。一是鼓励具备实力的央企、国企、民营企业参与旧村改造。对联合体成员放宽到5个,并将具备与改造地块相匹配资金实力的联合体成员在联合体中所占份额下限明确为30%。
二是规定股权变更程序,建立合作企业退出机制。对发生重大风险问题,经相关部门研判后可通过农村集体表决方式确定新合作企业。
三是完善复建安置资金缴交和监管要求,明确了未按合作协议约定缴交复建安置资金的违约责任。

明确公开引入合作企业的条件和流程
该份《指引》,一是明确了旧村改造项目公开引入合作企业的条件和流程。二是按照《广州市旧村改造合作企业引入及退出指引》(穗建规字〔2023〕2号)规定降低了对合作企业总资产、产业引入等方面的要求。三是按照市场化原则,取消了合资公司农村集体和合作企业股权比例监管要求。四是完善复建安置资金缴交和监管要求,提高资金使用效率,明确未按合作协议约定缴交复建安置资金的违约责任。
《指引》指出,旧村改造实施方案批复前,农村集体应制定产业引入初步方案,纳入旧村改造实施方案中的产业专章,并征求有关部门意见。基础数据经审核确认的旧村改造项目,农村集体按规定对合作改造模式表决通过后,可开展合作企业的公开引入工作。
其中提出,引入合作企业的资格条件参照《广州市旧村改造合作企业引入及退出指引》(穗建规字〔2023〕2号)要求执行,联合体参与的,联合体成员应不超过5个,且其中具备与改造地块相匹配资金实力的联合体成员在联合体中所占份额不得低于30%。引入合作企业工作流程按照《广州市住房和城乡建设局关于印发关于进一步规范旧村合作改造类项目选择合作企业有关事项的意见的通知》(穗建规字〔2020〕16号)执行,农村集体按《广东省农村集体经济组织管理规定》和上款要求,开展招商文件表决、公示、发布公告、资格审核和表决选取工作确定合作企业。
《指引》还指出,在项目改造实施方案批复前已完成合作企业引入的,项目改造实施方案批复后3个月内,改造实施主体依法设立一个独立银行账户作为复建安置资金监管账户;在合作企业引入之前项目实施方案已批复的,项目签订合作协议或旧村改造项目监管协议后3个月内,依法设立一个独立银行账户作为复建安置资金监管账户。当期复建安置工程竣工之前,合作企业应当确保监管账户内备有当期复建安置资金总额10%以上的现金用于支付。确有需要的,经农村集体会同合作企业联合申请,相关主管部门同意后合作企业可申请将当期复建安置资金总额10%以内的现金以定期形式进行管理。项目实施方案批复后12个月内合作企业未按合作协议约定及时足额缴交复建安置资金的,应承担违约责任。
规定股权变更程序,建立合作企业退出机制
农村集体选定旧村合作改造项目合作企业,应在招商文件、合作协议和监管协议等文件中约定股权变更条件、流程、比例,明确项目停止施工、拖欠临迁费等退出情形和违约责任。
股权变更后合作企业中具备与改造地块相匹配资金实力的联合体成员原则上在联合体中所持有份额不得低于20%,因发生重大风险问题等特殊情况除外。合作企业应确保改造项目公司股权变更后不影响合作协议和监管协议的履行。
合作协议和监管协议应当约定,未经农村集体、区城市更新部门同意,不得直接或间接转让合作企业或联合体成员股权。
《指引》还指出,发生合作企业失信、资金断链、破产、停工超过2个月、拖欠临迁费累计超过6个月且拖欠临迁费1000万元以上等重大风险问题,属地街镇、区城市更新部门、农业农村、国资、司法、信访等相关部门研判可能出现村民生命财产或农村集体财产重大损失、维稳等紧急情况,由农村集体申请,经属地街镇、区城市更新部门报送区政府后,农村集体可召开成员大会或成员代表会议(成员大会授权)对合作企业退出、确定新合作企业等事项进行表决。
发生拖欠临迁费风险问题,农村集体、属地街镇可根据合作协议、拆迁监管协议的约定使用履约保证金、拆迁保证金支付临迁费,合作企业、监管银行等相关单位应全力配合。
来源:南方都市报
声明:本文由入驻焦点开放平台的作者撰写,除焦点官方账号外,观点仅代表作者本人,不代表焦点立场。


