楼市还有多少招?
扫描到手机,新闻随时看
扫一扫,用手机看文章
更加方便分享给朋友
都知道家用电器可以“以旧换新”,现在房子也可以“以旧换新”了。
据中指研究院不完全统计,自2023年以来,已有超30城出台举措支持“以旧换新”。
其中,盐城、苏州、沈阳等地区发放“以旧换新”购房补贴。
宁波、盐城、济南等部分城市联合开发商及房地产经纪机构推出“换新购”服务,购房者可在开发商处认购并锁定房源,并由委托的房地产经纪机构出售旧房,若在一定期限内旧房售出可按流程购买新房,若旧房未售出则退还新房认购金。
苏州相城区、太仓、郑州、连云港等地国企平台或开发商则直接收购旧房,售房款用于在相应项目购买新房。
相对比多地企业自发、散点式的“以旧换新”操作,4月初郑州市住房保障和房地产管理局等六部门联合印发《郑州市促进房产市场“卖旧买新、以旧换新”工作方案(试行)》尤为抢眼。
这份由官方盖章发布的文件,更可见地方对“以旧换新”政策的重视,更有指导性、引领性、系统性、规划性、科学性。
政策背后的目的,也很明显,促进一二手房联动,促进改善性住房需求释放。
除“以旧换新”政策外,为刺激住房需求释放,全国各地“各显神通”:取消限购、调整二手房限购政策和增值税征免年限政策、调整住宅“7090政策”、通过购房补贴方式“降房价”、取消首套房利率下限、优化公积金政策、出台契税补贴政策、发放购房消费券……
只能说,为了卖房,各地真的很用心了。
3月底的国常会对房地产着墨颇多,强调房地产业重要性的同时,明确要进一步优化房地产政策,系统谋划相关支持政策。
更早前,住建部部长倪虹则公开表示:“已经充分赋予了城市调控自主权,城市政府就要扛起责任,要根据人口情况、供需情况以及保障需求,编制好、实施好住房发展规划,因城施策优化房地产政策,稳定房地产市场。”
2024年,政策继续宽松的主基调不变。而且,政策落地能够有效激发需求释放。
刚过去的3月是传统的“小阳春”销售节点,中指院统计数据显示,全国重点100城新建商品住宅成交面积环比翻倍增长,同比降幅有所收窄。整体市场仍有调整压力。
至于广州,近两年来,其在楼市优化调整方面持续走在一线城市前列。
2023年,广州在优化公积金政策、调整房贷利率之余,还重磅推出“认房不认贷”、降低首付比例以及放松非核心区限购等政策。
2024年1月27日,广州发布“全市范围取消120平方米以上户型限购”的政策。新政还支持“租一买一”和“卖一买一”,被视为广州楼市的一次重大松绑。
在政策发布后的两个月里,广州楼市呈现出明显的回暖趋势。克而瑞统计数据显示,春节假期后复工的三周内,其在全市范围内监测的268个在售项目的来访认购量节节走高,尤其是2024年第10周(3月4日至3月10日),全市来访18340组,认购967套,为近两个月来的高位。
不少项目还采取以价换量的形式吸引购房者,效果还是比较理想的。
但整体市场要真正回暖,还需要一定的时间,甚至是强有力的政策支持。
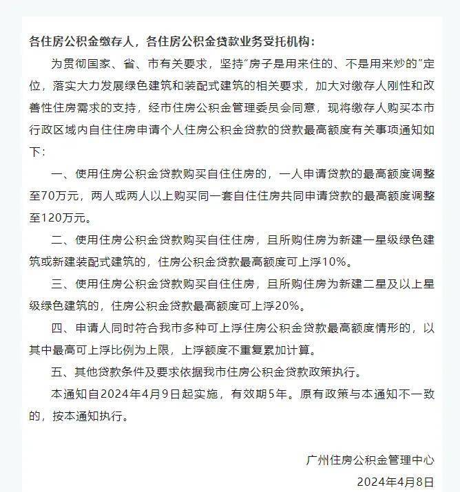
就在今天下午(4月8日),广州发文调高公积金贷款最高额度。
自2024年4月9日起,加上上浮额度,一人申请贷款的最高额度调整至84万元,两人或两人以上购买同一套自住住房共同申请贷款的最高额度调整至144万元,通知有效期5年。
大家觉得后续广州还会出什么招呢?
声明:本文由入驻焦点开放平台的作者撰写,除焦点官方账号外,观点仅代表作者本人,不代表焦点立场。


