广州周报 | 一手住宅供求双降,政府发文稳定房地产投资
扫描到手机,新闻随时看
扫一扫,用手机看文章
更加方便分享给朋友
焦点研究院 广州房地产市场周报告
报告期:2022年6月20日至6月26日
出品时间:2022年6月27日
市场聚焦(第25周)
当周,尽管广州一手住宅供求双降,但不少项目仍有所动作。同时,政府发文稳定房地产投资,强调加快去化周期较短区域新建商品住房项目上市供应,加大对刚需和改善性购房需求的支持。
具体来看:
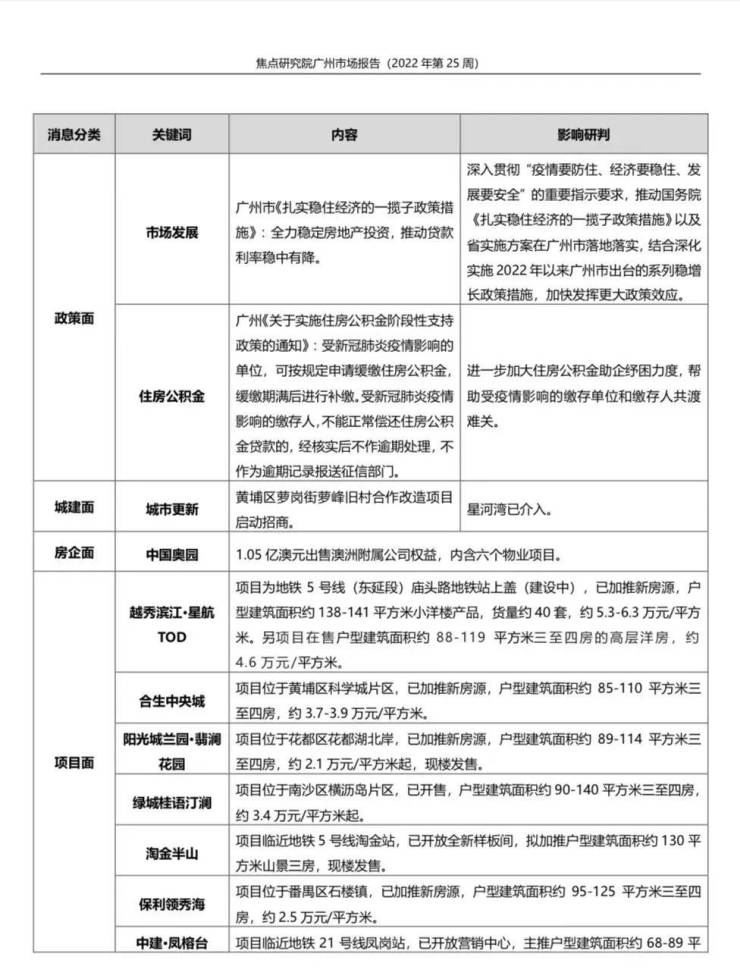
政策方面,广州市发布《扎实稳住经济的一揽子政策措施》,提及全力稳定房地产投资,推动贷款利率稳中有降。同时,广州发布《关于实施住房公积金阶段性支持政策的通知》,受新冠肺炎疫情影响的单位,可按规定申请缓缴住房公积金,缓缴期满后进行补缴。受新冠肺炎疫情影响的缴存人,不能正常偿还住房公积金贷款的,经核实后不作逾期处理,不作为逾期记录报送征信部门。
城建方面,黄埔区萝岗街萝峰旧村合作改造项目启动招商,星河湾已介入。
二级市场方面,当周广州一手住宅新增供应2825套,环比下降9.05%;面积27.45万平方米,环比下降19.45%。商业性质商品房新增27套,环比下降89.49%;面积1400平方米,环比下降96.70%。
成交方面,当周广州一手住宅成交1811套,环比下降44.65%;面积18.88万平方米,环比下降42.77%;其中,增城、黄埔、番禺分别以675套、257套和234套的成交规模位居前三。
焦点研究院监测数据显示,截止至2022年6月15日,广州一手住宅成交金额总计1316.4亿元,对比上年仍有不少差距。眼下,6月即将结束,各大项目加速推货或推出促销措施,以抢收半年业绩。
声明:本文由入驻焦点开放平台的作者撰写,除焦点官方账号外,观点仅代表作者本人,不代表焦点立场。


