租赁端打出政策“组合拳”,住房租赁迎来新突破
扫描到手机,新闻随时看
扫一扫,用手机看文章
更加方便分享给朋友
01
集中供地下涉租赁总成交近400万方
2021年以来,重点城市供应端发力,租赁用地明显增加,受土地集中供应的影响下,全年或将成为租赁用地供应大年。
在土地“两集中”政策之后,明确重点22城租赁住房用地一般不小于10%,其中北京、厦门和深圳三城明确2021年供应比例突破20%,北京更是接近40%。随着首轮集中供地即将告一段落,在“竞配建,竞自持”土拍政策的加持下,各城市租赁用地成交比例大升。
具体而言,22城首轮集中拍地涉租赁地块数量达247宗,总成交建面高达394.41万平方米,预计未来可提供约65735套租赁住房,切实增加租赁住房供给,解决大城市住房突出问题。
22城首轮“两集中”土地出让中,以竞自持租赁住房面积为主,占比达47%;其次为配建租赁住房和配建共租房面积,占比分别为32%和7%;纯租赁用地占比较少,共有12幅纯租赁用地或人才公寓租赁用地,合计总建面55.62万平方米。
纯租赁用地方面,目前土地周期进入调整期,供给平稳。2021年二季度,核心八城成交纯租赁用地12幅,总建面55.62平方米,同比增长72%。按历史数据来看,二季度出让占全年的10%推测,2021年全年预计总成交超500平方米,三、四季度将有更多纯租赁用地出让。
表:22城2021年首批集中出让涉租赁地块成交情况

数据来源:克而瑞租售
02
涉租赁用地项目由建设期转入运营期
本轮集中拿地过程中,涉租赁用地成交高度集中于规模房企。据克而瑞租售统计,TOP30房企获取涉租赁土地规模占总成交量超过60%。越来越多的运营商企业和开发商系企业获取租赁相关用地。未来,随着租赁用地供应的增多及各项租赁政策的密集出台,未来或将有更多民企参与租赁用地竞拍。
值得注意的是,部分地块有关租赁业务提出了较为特殊的、严苛的竞拍条件,住房租赁业务管理运营能力成为房企拿地的“新武器”。
比如,龙湖在长沙集中供地中获取的商住用地,其对自持部分提出了明确的拿地要求:3万方租赁住房须自持10年,且必须引进一家全国性集中式长租公寓品牌负责运营,并对该公寓运营品牌提出了严苛的资质条件。
重资产持有项目通常开发周期较长,往往开发周期要经过近三年的开发建设。目前,涉租赁用地项目开始逐步入市。
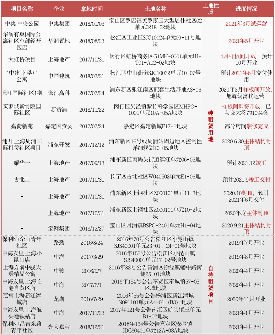
以上海市为例,2021年上海纯租赁用地项目预计入市近15个,目前已有2家开业;同时,多个自持租赁项目也已投入运营。
图:上海部分已入市或即将入市涉租赁用地项目

注:纯租赁用地项目不包含集体用地建设租赁项目
数据来源:克而瑞租售
03
租赁住房REITs开闸,未来将有更广阔的空间
随着上述《意见》《通知》两大政策同出,保障性租赁住房与公募REITs发展相辅相成、相得益彰。加之纯租赁用地项目入市运营,未来租赁住房REITs将迎来更广阔的想象。
住房租赁行业具有前期资金需求大、盈利周期长、资金周转慢等特征,整个行业所面临的是融资渠道窄、融资成本高、融资困难等问题,严重影响了租赁市场健康、稳定发展。因此寻求金融创新、采用适当的金融工具,激发租赁住房市场潜力,一直是国家及行业参与者重点思考的问题。
早于2015年,我国就提出推进REITs试点,至2020年,住房租赁市场金融政策全面升级深化,国家支持住房租赁金融业务创新和规范发展,支持发展房地产投资信托基金(REITs)。
但多年来,住房租赁行业在资产证券化的发行上主要以类REITs为主,真正意义上的公募REITs一直未落地。而此次《通知》及时解决了部分租赁住房公募REITs发行痛点和难点。
6月21日,首批9只公募REITs上市,填补了我国大类金融产品的少有。距离首批REITs上市不到一个月,新的项目申报要求就较之40号文有了明显扩张,《通知》在对之前的一些基础设施进行更明确定义的基础上,将保障性租赁住房、水利建设、旅游基础设施等纳入试点范围,保障性租赁住房无疑是较大亮点。
保障性租赁住房成为公募REITs新的切入点,为住房租赁市场的发展起到良好的示范与引导作用,也成为我国公募REITs市场走向良性循环的新起点。然而,租赁市场的规模远不及于此,市场化运作租赁住房仍为目前我国租赁市场的主要供应来源。
可以预见,未来,积极引导市场化能力、引导中国租赁住房形成更多“高品质资产”将会成为下一步重要举措。

十四五开局之年,“租赁住房”上升到国家战略层面,再提“房住不炒、租购同权”,从土地供应、减税补贴、租赁企业保障等方面提出新的指导性要求,在保障政策实施力度和强度的前提下,租赁住房市场也会在政策红利下健康有序发展。
尽管短期内国家会优先大力扶持保障性租赁住房,但对于市场化运作的租赁住房而言,同样也可以获得相关政策溢出效应的支持。运营企业和机构仍需聚焦精细化运营,降本提效,做好规模、产品与价格,逐步获取长期稳定的租约与良好的现金流,为未来进入公募REITs这一金融创新工具打好基础。
来源:克而瑞租售
声明:本文由入驻焦点开放平台的作者撰写,除焦点官方账号外,观点仅代表作者本人,不代表焦点立场。


