3栋百米办公楼+4栋住宅,广州东部CBD再添新成员!
扫描到手机,新闻随时看
扫一扫,用手机看文章
更加方便分享给朋友
近日,广州市规划和自然资源局公布了增城区新塘镇环城路南侧商住办公项目规划方案。

公告截图
项目位置在新塘镇环城路南侧,与新塘站直线距离约600米,位置优越。

地块位置示意图
公告显示,项目总用地面积为32384.08平方米,计容建面为178112平方米,建筑密度为33.7%,绿地率为10%。
车位配置情况为地下机动车停车位1805泊、非机动车停车位700泊,地面机动车停车位100泊、非机动车停车位1666泊。公建配套较少。

公告截图
项目的土地用途为商业用地(B1)、商务用地(B2)、二类居住用地(R2),集商业、住宅,办公于一体,西侧主要是住宅用地,东侧为商业、办公用地。

项目共规划了三栋办公楼,A栋办公楼22层,高度为106.2m,B栋办公楼21层,高度同样是106.2m,C栋办公楼23层,高度为115.15m。
住宅一共是4栋,1#和2#住宅均为32层,高度103.3m,3#和4#住宅均为31层,高度100.3m。
楼面价6510.5元/平
越秀地产拿地隔天即动工
该地块是今年排名前列次集中供地时被广州樾然房地产开发有限公司(越秀地产)收入囊中,成交总价为115960万元,楼面价为6510.5元/平,这是越秀地产第三次进军增城。
越秀地产于4月26日拿下地块之后,隔天就动工,效率惊人。


动工航拍图
值得一提的是,该地块开发门槛和后续产业要求较高。
项目总投资不少于29.6亿元,其中固定资产投入28.8亿元,流动资金0.8亿元。
需要引进(包括但不限于)不少于8家农业产业金融、电子商务、技术开发、科技创新服务等上下游高端服务独立法人企业进驻本项目,其中不少于20%企业为农业产业关联项目。
而运营5年内,项目年总营业收入不低于13.75亿元,年总缴纳税收不低于1.1亿元。(上述所指营业收入、缴纳税收不包含房产销售数据)
蓄势待发
片区利好叠加
项目所在片区是增城总部经济聚集地。目前,已有越秀集团、新世界中国、保利、城投雪松、凯达尔、骏誉、城建&中铁(联合中标TOD东侧平台综合开发研究项目)等企业落户在该区域。而周边商业体体量已接近250万平。

未来5年内,政府将在这里投入超790亿元的建设资金,以此推动片区发展。
而就在上个月,广州市委副书记、市长温国辉一行到这里调研时也强调,增城要发挥广州东部交通枢纽的功能和区位优势,着力将该枢纽中心商务区建设成为枢纽型、具有国际特色的商圈。
要推进商业综合体建设,促进消费扩容增量提质,同时要完善周边路网和其他配套设施,为消费提供舒适便利的条件。
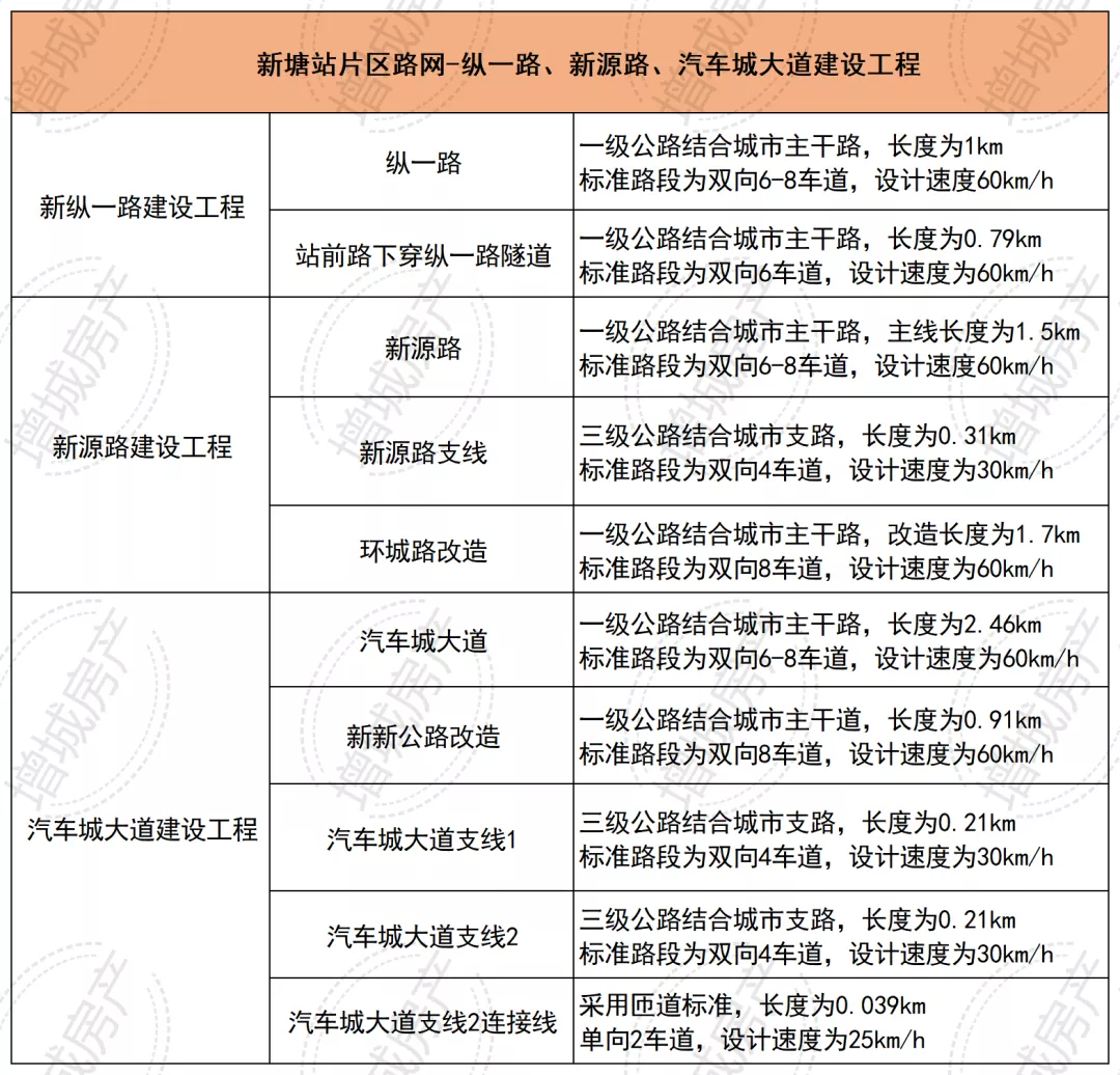
目前,该区域周边的路网建设也在积极推进中。新塘站片区路网——纵一路、新源路及汽车城大道建设工程投资25.3亿,广州东部CBD路网建设按下加速键。


其中纵一路及站前路下穿纵一路隧道已全面动工,其纵一路更是已经全线贯通,有望年内通车。
汽车大道东凌广场至纵一路路口路段南侧已施工管网、路基、路基层混凝土和人行道,路面剩余沥青层计划2022年7月份施工,准备2021年10月10日南侧路段路面通车。
后转移到路段北侧(凤馨苑小区前面)施工,北侧路段和商业街工程施工工期计划在 2021年10月12日至 2022年1月28日前完成通车。
10月10日,还将对新新公路通道桥(跨环城路段桥)进行拆除作业。进一步推进广州东部交通枢纽新源路桥及环城路改造工程的进度。
这是肉眼可见的建设速度,未来,这个片区必将得到迅猛发展。
目前,在售新项目有新世界广汇尊府、保利天际。其中,新世界广汇尊府,打造建面92-130㎡的精奢住宅,均价为3.5-3.8万/平。保利天际在售建面115-125㎡奢阔大三房,均价3.5万/平。
来源:增城房产
声明:本文由入驻焦点开放平台的作者撰写,除焦点官方账号外,观点仅代表作者本人,不代表焦点立场。


