广州周报|一手住宅供应上涨逾6成,本科生落户门槛放松
扫描到手机,新闻随时看
扫一扫,用手机看文章
更加方便分享给朋友
焦点研究院 广州房地产市场周报告
报告期:2022年8月8日至8月14日
出品时间:2022年8月15日
市场聚焦(第32周)
当周,广州一手住宅供应大幅上涨,涨幅达60.24%,但从涉及的项目数量上来看,开发商拿证热情不算太高。
具体来看:
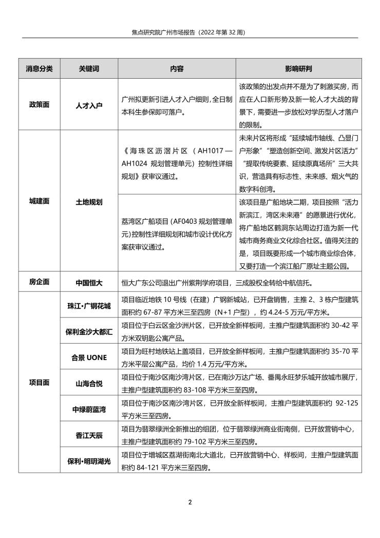
政策方面, 广州拟更新引进人才入户细则,全日制本科生参保即可落户。根据之前的《广州市引进人才入户管理办法实施细则》,具有国内普通高校全日制大学本科学历并有学士学位的人才入户,还需要连续缴纳6个月的社保,才满足入户条件。
城建方面, 荔湾区广船项目(AF0403规划管理单元)控制性详细规划和城市设计优化方案获审议通过,拟建商业综合体和船厂原址主题公园。《海珠区沥滘片区(AH1017—AH1024规划管理单元)控制性详细规划》获审议通过,拟打造新轴线南门户地标。
二级市场方面,当周广州一手住宅新增供应2982套,环比上涨60.24%;面积31.79万平方米,环比上涨58.95%。商业性质商品房新增283套,环比下降66.98%;面积2.8万平方米,环比上涨24.44%。
成交方面, 当周广州一手住宅成交1438套,环比上涨39.07%;面积14.69万平方米,环比上涨34.89%;其中,增城、番禺、黄埔分别以327套、264套和227套的成交规模位居前三。
近期多个全新项目陆续亮相,或多个项目计划推新,预计8月底、9月初,楼市或迎来一波推新热潮。另外,广州放松本科生落户政策,尽管对房地产带来的直接刺激比较有限,但从长远来看,还是有利于增加城市总的人口基数,为未来储备需求。
声明:本文由入驻焦点开放平台的作者撰写,除焦点官方账号外,观点仅代表作者本人,不代表焦点立场。


