广州将新开工3条+续建11条地铁,惠及花都南沙番禺等区
扫描到手机,新闻随时看
扫一扫,用手机看文章
更加方便分享给朋友
日前,《广州市交通运输“十四五”规划》(以下简称《规划》)正式印发。
《规划》提出,至 2025年,广州综合交通枢纽功能大幅增强,基本建成全球重要交通枢纽和国际物流中心,形成安全、便捷、高效、绿色、优质的现代化综合交通运输体系;至 2035年,广州成为具有全球影响力的综合交通枢纽。
此次《规划》重点多多,涉及航空、航运、铁路、公路、轨道交通等五大方面,其中的轨道交通领域,更是关系你我日常生活。
《规划》显示,至“十四五”期末,城市轨道(地铁+有轨电车)通车里程超过900公里,其中地铁通车里程力争达到 860公里以上,中心城区轨道交通站点800米半径人口覆盖率不低于 65%。
具体线路及相关信息见下表:
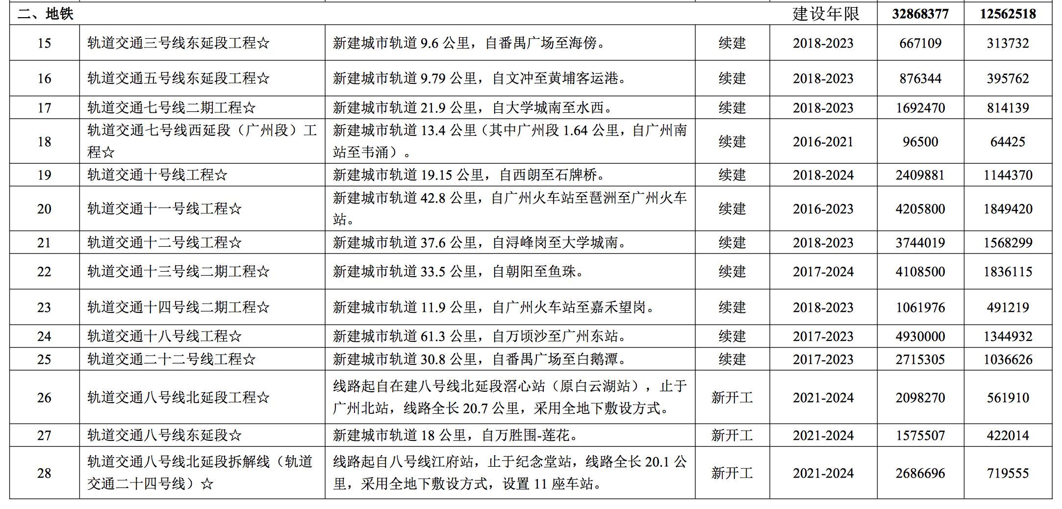
轨道交通续建及新开工线路表
从《规划》可见,“十四五”期间续建的轨道交通线路有11条,绝大部分建设在2023年完工,这些线路涉及番禺、黄埔、南沙、荔湾等区域。
值得关注的是,今年开始将有3条地铁线路新开工,分别是轨道交通八号线北延段工程(滘心-广州北)、北延段拆解线(即轨道交通二十四号线:江府-纪念堂)及八号线东延段工程(万胜围-莲花)。三条线涉及花都、白云、海珠及越秀等区域。
此前,据广州市公共资源交易网公布的消息显示,广州地铁八号线北延线将设江府站,未来江府站所在的一段还将再独立出来“再发育”成为二十四号线。
二十四号线始于广州北站,南下沿广花路行进,经过铁路枢纽棠溪站与十二号线线换乘,沿三元里大道进入中心城区。
江府站设有拆解点 广州市公共资源交易网截图
二十四号线规划站点如下:
广州北站(换乘9号线)-秀全公园-雅瑶-雅源-东镜-神山东-水沥-江府(换乘8号线)-桃源-均禾-白云大朗-夏茅-黄石-白云(棠溪)站(换乘12号线)-棠景-远景-梓元岗(换乘11号线)-纪念堂(换乘2、13号线)。
如此一来,花都与市中心的联系将会更加紧密,更多民众将因此受惠。白云-花都新地铁线沿线的楼盘如中铁诺德阅泷、龙光玖誉府、嘉云汇、自由人花园等盘也有望获得多些利好。
轨道交通对花都楼市非常重要
另外,《规划》还透露了新策划9条新线,见下图:

从这9条新线情况看,多为同个区域内的路线,涉及南沙、番禺、黄埔、天河、增城、海珠、白云等区域。这些规划的线路目前尚未有投资及建设年限等进一步消息,但也能令所在区域的居民有新的盼头。
来源:金羊网
声明:本文由入驻焦点开放平台的作者撰写,除焦点官方账号外,观点仅代表作者本人,不代表焦点立场。


