4059人!总投资200亿!夏街村旧改基础数据出炉
扫描到手机,新闻随时看
扫一扫,用手机看文章
更加方便分享给朋友
增城旧改再现新动态!市规划和自然资源局增城区分局发布了增城区荔城街夏街村旧村改造项目基础数据调查成果公示。

(公示截图)
具体有什么内容呢?一起来看看。
1537户,4059人红线面积795. 965亩
夏街,位于增江西面,增城广场东北面,周边都是增城的成熟居住环境小区,区位占据荔城中央,位置相当优良。根据公告显示,荔城街夏街村旧村改造项目户籍1537户,共4059人。

调查公示红线面积795. 965亩,现状建筑总量2665栋,建筑总面积为634222. 19平方米,建基总面积179545.96平方米。

(调查范围影像示意图)
其中,项目分为A、B两个区域。


此外,夏街村旧村改造项目调查范围内涉及1所小学,4所幼儿园。

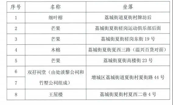
而在文化遗存上,项目内有古树名木5株,不可移动文物文物9处,历史建筑1处,文化活动中心1处。


投资200亿拟打造复合功能居住产业区
目前,夏街村是增城最贵的旧改村。在2020年6月,夏街村村民开了代表大会,一致表决同意新世界中国为旧改合作意向企业,成本达到约200亿,增城之最。

该村是增城最古老的村落之一,坐拥多座历史悠久的青砖古民居、彰显人文底蕴的大型祠堂,承载着古村文明的精髓。 为此,新世界中国拟将其打造成以精品街区、高端酒店为中心,集创新产业、品质居住、商务办公、特色商业、创意文化以及休闲体育于一体的复合功能居住产业区。
目前,夏街村周边都是增城的成熟居住环境小区,周边一手项目均在2.6万。再加上周边生活配套有增城区人民医院、挂绿广场、增城文化公园等,是荔城最为宜居的一个片区之一。
对于荔城的旧改,你有什么想法和期待吗?
来源:增城房产
声明:本文由入驻焦点开放平台的作者撰写,除焦点官方账号外,观点仅代表作者本人,不代表焦点立场。


