广州周报|一手住宅供应突破3000大关,新房限价政策松动
扫描到手机,新闻随时看
扫一扫,用手机看文章
更加方便分享给朋友
焦点研究院 广州房地产市场周报告
报告期:2022年9月12日至9月18日
出品时间:2022年9月19日
市场聚焦(第37周)
当周,广州一手住宅供应量仍较为充足,突破3000套。同时,不少项目积极推货,并推出“限时优惠”、“一口价”等活动促成交。
具体来看:
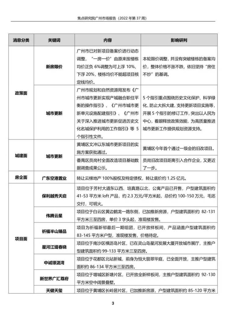
政策方面,广州市已对新项目备案价进行动态调整,“一房一价”由原来按楼栋均价正负6%调整为可上浮10%、下浮20%,楼栋均价不能超项目核定线均价。广州市规划和自然资源局印发《广州市城市更新实现产城融合职住平衡的操作指引》等5个指引(2022年修订稿),着眼释放政策效能,为高质量推进城市更新工作提供规划资源支持。
城建方面,黄埔区文冲以东城市更新项目的实施方案获批通过;番禺区员岗村全面改造项目基础数据调查成果公示。
二级市场方面,当周广州一手住宅新增供应3091套,环比上涨11.55%;面积33.79万平方米,环比上涨21.81%。商业性质商品房新增98套,环比下降94.92%;面积1.23万平方米,环比下降88.05%。
成交方面,当周广州一手住宅成交1364套,环比上涨42.23%;面积14.50万平方米,环比上涨40.37%;其中,增城、番禺、黄埔分别以339套、226套和178套的成交规模位居前三。
近期,广州动态限价政策优化调整,由原来按楼栋均价上下浮动6%调整为可上浮10%、下浮20%,楼栋均价不能超过项目核定线均价。焦点研究院认为,这是实时适应市场形势变化,差异化的定价政策,既可达到精准营销,加速去化,也有利于购房者以更加友好的价格购得房源。同时,市场消息传出黄埔区或针对部分特定企业员工放开限购。眼下,全国多地限购政策相继出现松动,踩在“金九银十”节点,广州尽管有所动作,但整体仍以“稳”为主,促进房地产市场平稳、健康发展。
声明:本文由入驻焦点开放平台的作者撰写,除焦点官方账号外,观点仅代表作者本人,不代表焦点立场。


