焦点研报|一手住宅供应维持高位运行,多个新项目蓄势年中“冲刺”
扫描到手机,新闻随时看
扫一扫,用手机看文章
更加方便分享给朋友
焦点研究院 广州房地产市场周报告
报告期:2022年5月23日至5月29日
出品时间:2022年5月30日
市场聚焦(第21周)
当周,广州一手住宅供应继续高位运行,成交量亦有所提升。另多个项目均有营销动作,市场氛围良好。
具体来看:
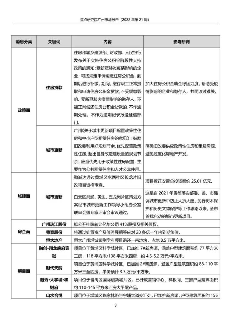
政策方面,住建部等三部门联合发文,受疫情影响不能正常偿还公积金贷款的缴存人不做逾期处理。广州发布《关于城市更新项目配置政策性住房和中小户型租赁住房的意见》,明确旧改要供应政策性住房和租赁房源,避免过度化房地产开发。
城建方面,勤诚达通过黄埔区水西社区长龙片旧改项目资格审查;白云区棠涌、黄边、五龙岗片区策划方案经市城市更新工作领导小组办公室联审会暨专家评审会审议通过,这是自2021年贯彻落实部委、省、市强调城市更新中防止大拆大建、厉行树木保护和历史文物保护等工作思路以来,全市首批启动的城市更新项目。
二级市场方面,当周广州一手住宅新增供应2734套,环比上涨28.24%;面积28.26万平方米,环比上涨22.34%;商业性质商品房新增196套,环比上涨192.54%;面积2.75万平方米,环比上涨554.76%。
成交方面,当周广州一手住宅成交1676套,环比上涨26.30%;面积17.82万平方米,环比上涨20.73%;其中,南沙、增城、黄埔分别以259套、258套和257套的成交规模位居前三。
焦点研究院认为,随着广州疫情已得到有效控制,再加上政策环境向好以及年中节点临近,各大项目积极亮相市场或推新出货,市场活跃度明显提高,逐步恢复活力。另据焦点研究院不完全统计,6月广州约36个项目有动作,涵盖32个全新项目。
声明:本文由入驻焦点开放平台的作者撰写,除焦点官方账号外,观点仅代表作者本人,不代表焦点立场。


