公告!正式围蔽施工!广州东部交通枢纽路网建设大提速!
扫描到手机,新闻随时看
扫一扫,用手机看文章
更加方便分享给朋友
近日,新塘路网——纵一路、新源路及汽车城大道建设工程迎来了新消息!

9月30日,广州市市政集团有限公司发布公告。公告内容称,广州市市政集团有限公司施工汽车大道东凌广场至纵一路路口路段南侧已施工管网、路基、路基层混凝土和人行道,路面剩余沥青层计划2022年7月份施工,准备 2021年 10月10 日南侧路段路面通车。后转移到路段北侧(凤馨苑小区前面)施工,工程施工范围有管网、旧路面和商业街拆除重新统一施工,北侧路段和商业街工程施工工期计划在 2021年10月12日至 2022年1月28日前完成通车,为了加快施工进度,确保出行安全,将在北侧路段和商业街进行围蔽施工。

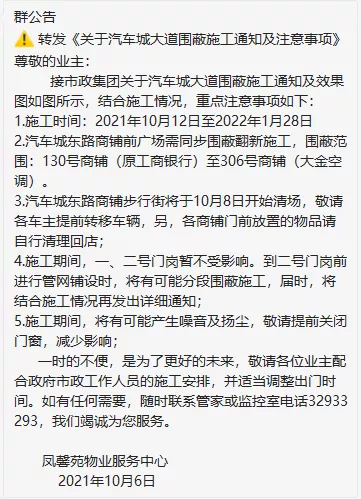
凤凰城凤馨苑物业服务中心也发布了《关于汽车城大道围蔽施工通知及注意事项》。

凤馨苑通知截图通知中也提到汽车城东路商铺前广场需围蔽翻新施工,围蔽范围:130号商铺(原工商银行)至306号商铺(大金空调)。汽车城东路商铺步行街将于10月8日开始清场,附近的街坊注意绕道出行啦。拟投资25亿2023年通车新塘路网——纵一路、新源路及汽车城大道建设工程(以下简称项目)总投资 252588.94万元。


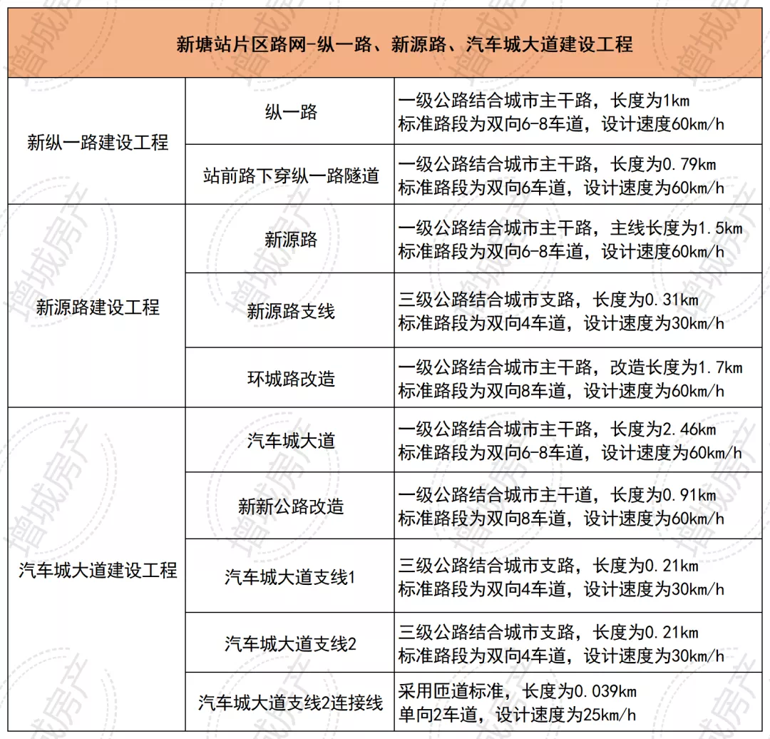
站前路、环城路、汽车城大道工程示意图工程内容包括道路工程、桥梁工程、隧道工程、给排水工程、交通工程、通信电力工程、照明工程、绿化景观工程等。据此前已经批复的环评报告显示,整个项目施工期18个月,预计2023年2月建成通车。总长9.13千米建设10条道路项目位于新塘镇新塘站片区,总长度为9.13km,包括纵一路建设工程、新源路建设工程及汽车城大道建设工程,共10条道路。其中,纵一路工程包括纵一路及站前路下穿纵一路隧道;新源路工程含新源路主线、新源路支线,以及环城路改造。而汽车城大道工程包括汽车城大道、新新大道改造工程、汽车城大道支线 1、汽车城大道支线2 及汽车城大道支线 2 连接线。具体情况如下表所示。

其中纵一路及站前路下穿纵一路隧道已全面动工,其纵一路更是已经全线贯通,有望年内通车。10月10日,将对新新公路通道桥(跨环城路段桥)进行拆除作业。进一步推进广州东部交通枢纽新源路桥及环城路改造工程的进度。值得一提的是,项目沿线路网发达,周边有广园快速路、新新大道、荔新大道、汇太路及广汕客运专线铁路等线路,交通便利。而2023年,随着该项目10条道路的竣工,片区路网将进一步提升。

新塘站片区规划图目前,已有新世界中国、保利、城投雪松、凯达尔、骏誉、越秀集团、城建&中铁(联合中标TOD东侧平台综合开发研究项目)等企业落户在该区域。而周边商业体体量已接近250万平。未来5年内,政府将在这里投入超790亿元的建设资金,以此推动片区发展。

在售新项目有新世界广汇尊府、保利天际。其中,新世界广汇尊府,打造建面92-130㎡的精奢住宅,均价为3.5-3.8万/平。保利天际在售建面115-125㎡奢阔大三房,均价35000元/平。
来源:增城房产
声明:本文由入驻焦点开放平台的作者撰写,除焦点官方账号外,观点仅代表作者本人,不代表焦点立场。


