收藏版!广州12条在建地铁新线买房指南出炉
扫描到手机,新闻随时看
扫一扫,用手机看文章
更加方便分享给朋友
6月4日,广州地铁官微刷新了12条在建线路的建设进度!
其中,备受关注的18号线当前土建工程累计完成62%,在其9座车站中,1座已封顶,7座进行土建施工,剩余1座进行施工前准备。
其余在建的11条地铁新线亦均有新进展。

地铁18号线施工现场,来自:广州地铁
话不多说,马上呈上广州地铁12条在建线路的建设进度↓↓↓

可见,备受关注的8号线北延段在今年开通已是大概率事件,18号线、22号线首通段亦有望明年6月开通,令人期待。
接下来,血拼哥带大家具体看看每条线路的具体情况及其沿线盘分布。
18号线
18号线作为首条连接广州、中山、清远、珠海、澳门五座城市的城际地铁、首次以“s型曲线”转弯过江的高难度建设项目、国内允许时速较快的地铁线等,自规划发布以来便受到了广泛关注。
建设中的18号线,来自:广州地铁
目前,土建工程累计完成62%。9座车站中,1座已封顶,7座进行土建施工,剩余1座进行施工前准备;8个区间均进行土建施工,陇枕停车场出入场线、万顷沙车辆段、陇枕停车场进行土建施工,共有38台盾构机正在掘进。
据悉,18号线首通段预计在明年6月开通。
18号线规划图,来自:广州地铁
18号线串联广州东站、珠江新城、琶洲、沙溪岛、南村万博、番禺广场等楼市区域,因此也是广州在建地铁沿线房价较高的一条。目前,18号线沿线楼盘主要集中在番禺、天河区的站点周边。其中,沿线楼盘售价较低为位于南沙万顷沙的鸿成珠江玥、珠江源昌花园,均价在1.7万~2.3万元/㎡上下,广州恒大阳光半岛亦有望在今年入市。

8号线北延段
去年12月,8号线北延段凤凰新村至文化公园段已正式通车。
目前,该线路土建工程累计完成93%。其中,13座车站主体结构全部封顶并进行机电设备安装和附属结构施工;全线轨行区、白云湖车辆段及主变电站已“三权”移交,有望在年内开通。

8号线北延段线路规划图,来自:网络
据了解,地铁8号线北延段全长16.1公里,共设置陈家祠、鹅掌坦、同德、石井、亭岗等13座车站,串起老城荔湾与白云棠溪、同德围、石井、白云湖等片区。据搜狐焦点不完全统计,当前该线路沿线楼盘共有7个,均价皆在4万元/㎡以上。其中,售价较高为荔湾区西村站的方圆流花月岛,高达75000元/㎡

7号线西延段
7号线西延段是连接广州与佛山顺德的城际地铁,目前土建工程累计完成67%。其中,8座车站中,5座主体结构已封顶,其余3座进行土建施工;8个区间中,5个已贯通,其余3个进行土建施工;益丰停车场及出入段线进行土建施工。
7号线西延段线路规划图,来自:网络
该线路原计划今年年底建成通车,但由于部分站点施工进度滞后,总体工程完成过半,通车时间预计要延至明年。据了解,在其通车后从大学城坐地铁到顺德北滘,仅需约40分钟车程。目前,沿线陈村、北滘新城、美的大道等站点周边一手楼盘相对集中。值得一提的是,顺德未来城为地铁上盖的TOD项目,当前项目在售102-140㎡三至四房洋房单位,带装修均价23500元/㎡。

22号线
广州地铁22号线的定位为广州南站快线, 实现了南沙、番禺、荔湾与广州南站的快速轨道交通联系,并增强广州南站的综合交通枢纽功能。近日,广州地铁对22号线首台自动扶梯样机进行了测试,并顺利通过验收,其自动扶梯正式进入批量生产阶段。
目前该线土建工程累计完成45%。8座车站中,2座已封顶,3座进行土建施工,其余3座进行前期准备;7个区间中,3个进行土建施工,其余进行前期准备;陈头岗停车场进行土建施工。22号线首通段有望明年6月投入使用,全线则预计在2022年开通。
22号线规划图,来自:广州地铁
该线路沿线途经南沙区、番禺区和荔湾区,自南向北依次连接了南沙万顷沙、番禺广场、广州南站一带的地区和荔湾白鹅潭地区。目前,22号线沿线楼盘较多,大部分集中在荔湾区西塱、白鹅潭站点周边,售价多数在4万元/㎡以上。

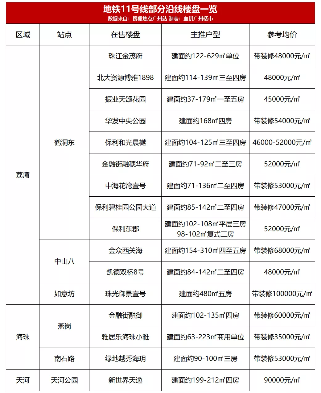
11号线
广州地铁11号线是广州地铁的排名前列条环线,全长43.2千米,共设32座车站,其中21座为换乘站,排名前列开建的站点是梓元岗站。

11号线规划图,来自:广州地铁
目前,土建工程累计完成32%,32座车站中, 2座已建成开通,28座进行土建施工,剩余2座进行施工前准备;32个区间中,1个已建成开通,13个进行土建施工,其余18个进行施工前准备,赤沙车辆段出入段开始土建施工;赤沙车辆段正在进行施工前准备。
据悉,该线路预计2022年开通运营。
11号大环线途经天河、荔湾、海珠三个中心区,生活配套成熟,沿线楼盘均价同样都在4万元/㎡以上。

3号线东延段
3号线东延段(番禺广场-海傍)是贯穿广州新城东西向的重要交通骨干,全长9.58km,共设4座车站,其中海傍站为换乘站,届时南沙客流将能够在海傍站换乘三号线,直达珠江新城。目前,土建工程累计完成7%,4座车站中,3座进行土建施工,其余1座进行前期准备;4个区间中,1个已开工,其余3个进行前期准备。广州新城停车场正在进行施工前准备。据悉,该线路预计2022年开通运营。

3号线东延段规划图,来自:广州地铁
建成之后,广州地铁3号线可由天河直达南沙,石楼镇等番禺东部居民终于可以快速往来天河,沿线的亚运城、石楼镇等大批居民将更快直达珠江新城、东站及机场。当前,该线路的沿线楼盘并不多,其中,亚运城正推出全新组团“天逸”,有兴趣的盆友不妨多加关注。

5号线东延段
5号线东延段,起于既有的5号线文冲站,南至黄埔客运港站,全长约9.8公里,设置6座车站。目前,土建工程累计完成4%。6座车站中,2座进行土建施工,其余4座进行前期准备;6个区间中,3个进行土建施工,其余3个进行前期准备;双岗停车场进行土建施工。据悉,该线路预计2022年开通运营。

5号线东延段规划图,来自:广州地铁
建成之后,夏园站与既有十三号线换乘,黄埔客运港站远期将与规划线路25号线、黄埔一号线、8号线支线换乘,并与东莞轨道交通1号线实现对接。其中,夏园站周边仅有富力悦禧城、宝夏花园二期等两个在售/待售楼盘,目前还在“2”字头,刚需盆友也可关注一二。

7号线二期
7号线二期起于已经通车的7号线一期大学城南站,经国际创新城、黄埔临港经济区、奥体新城、广州科学城到达水西北站,途经番禺、黄埔和广州开发区。

7号线二期规划图,来自:广州地铁
目前,土建工程累计完成11%。11座车站全部进行土建施工;11个区间中,4个已开工,其余7个进行前期准备。姬堂停车场正在进行施工前准备。
据悉,该线路预计2022年开通运营。
待途经天河、黄埔、番禺三区的7号线二期开通后,届时将极大满足广州东部片区南北方向的交通需求,其沿线楼盘较高售价为5.5万元/㎡。

13号线二期
13号线二期东起首期的黄埔区鱼珠站,西至白云区朝阳站,总长约33.5公里,设23座车站,是一条东西走向,横穿广州的线路。
目前,土建工程累计完成12%;23座车站中,1座由十一号线负责建设,17座进行土建施工,其余5座进行前期准备;23个区间中,6个进行土建施工,其余17个进行前期准备。凰岗停车场及盖体进行土建施工。
据悉,该线路预计2022年开通运营。
13号线二期规划图,来自:广州地铁
主要行经城市核心区,沿线规划有黄埔临港商务区、国际金融城、珠江新城、北京路文化核心区、罗冲围综合改造片区、白云湖片区等重点发展地区。
未来,13号线二期将串接以上多个区域,解决广州中心组团与东部发展组团的交通需求。
据悉,该沿线楼盘价格较高,其中,途经珠江新城的楼盘较高售价16万元/㎡!

14号线二期
14号线二期,始于首期的嘉禾望岗站,终于广州火车站,线路全长11.74km,共设有9座车站。
目前,土建工程累计完成6%。8座车站中,4座正在进行土建施工,其余4座进行前期准备;8个区间中,1个进行土建施工,其余7个进行前期准备。
据悉,该线路预计2021年开通运营。
14号线二期规划图,来自:广州地铁
建成后,该线将与一期贯通运营,能解决白云、从化等沿线居民和通勤客流出行、缓解沿线道路交通压力。
据不完全统计,当前该路线沿线楼盘有5个,均价约在4.27-5.6万元/㎡区间。

10号线
10号线贯穿天河、越秀、荔湾、海珠等四个中心城区,主要途径天河商业中心、珠江新城、五羊新城、北京路文化核心区、东沙广州国际医药港、广钢新城等重点区域。
目前,土建工程累计完成4%。14座车站中,4座进行土建施工,其余10座进行前期准备;14个区间均进行前期准备工作。广钢新城车辆段正在进行施工前准备。
据悉,该线路预计2023年开通运营。

10号线二期规划图,来自:广州地铁
该线路建成后,将有利于完善线网结构,缓解中心城区交通压力,促进广佛同城化。
该路线途经各大区域,沿线在售楼盘较多,其中,以海珠区金融街融御售价较高,达到6万元/㎡。

12号线
12号线(浔峰岗站-大学城南站)线路主要经过白云区、越秀区、海珠区、番禺区,全长约37.6千米,全部为地下线,全线共设车站24座车站。

12号线规划图,来自:网络
目前,土建工程累计完成5%。25座车站中,6座由其他线路建设,需建设的19座车站中,15座正在进行土建施工,其余4座进行前期准备;24个区间中,2个区间进行中间风井和暗挖竖井土建施工,其余进行前期准备;槎头车辆段、大学城南停车场进行土建施工。
据悉,该线路预计2023年开通运营。
待该线路建成后,有利于缓解中心区的交通压力,加强金沙洲、白云新城、番禺大学城地区与中心城区的联系,提高棠溪火车站客流的集散输运水平。
不过,当前该线路沿线楼盘较为稀缺,集中在白云棠溪、广州大学城等片区,房价同样不低!

注:以上楼盘信息以项目售楼处较新动态为准
最后,你比较期待哪条线路的开通?
部分资料来自:广州地铁
声明:本文由入驻焦点开放平台的作者撰写,除焦点官方账号外,观点仅代表作者本人,不代表焦点立场。


