王炸政策集中落地!抓紧机会,天河壹品,5××万开抢
扫描到手机,新闻随时看
扫一扫,用手机看文章
更加方便分享给朋友
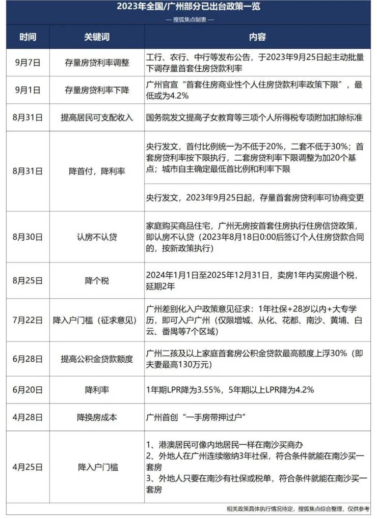
非常时期,非常信号。
近期,央行、住建部等频频出手,各地楼市迎来“史诗级”的政策加码。
凡事万物,皆有轮回,楼市亦如此。看这一轮政策调整,很多人不禁想起2008年的下调首付比例、存量房贷利率打折以及2014年的取消限购、降准降息等。
从2008年到2014年,再到2023年,一周期一轮回,楼市变化万千。过去的不少政策,现已重新上线。强信心,稳预期,官方对房地产市场的决心和态度,已相当明显。
近两年,官方多番强调支持刚性和改善性住房需求、维护住房消费者的合法权益等内容。多地出台下调房贷利率、二手房“带押过户”、提高公积金贷款额度等政策,对楼市释放出浓浓的暖意。购房者则获得了更多的选择空间和机会。
现在看来,这些政策只能算“开胃前菜”。近期落地的一系列利好新政才是关键,犹如向市场扔下“重磅炸弹”。
其力度之大,内容之广,几乎覆盖了所有城市,被视为“楼市风向标”的北上广深一线城市也不例外。政策底基本确立,市场底逐步形成,一个更适合购房者出手的时机已出现。
经过这一轮调整,关于首套房认定、首付比例、二套房贷利率以及存量房贷利率等,都有了明确定调,还有“居民换房退税”政策执行期限的延长、三项个税专项附加扣除标准提高等,一套组合拳打下来,政策力度可谓空前。
01. 广州等多城市全面执行“认房不认贷”
出乎意料,8月30日,广州打响了核心城市“认房不认贷”的第一枪。这是2017年以来,一线城市放松力度最大的政策。
北京、上海、深圳、武汉等地相继跟进。全国层面的“认房不认贷”,正在到来。
相对比北上深,广州的落户、置业门槛较低。在其他城市仍在喊口号时,广州率先走出了一步,让更多人轻松安居广州。
所谓“认房不认贷”,即购房人名下无房而且目前没有房贷,均可申请首套房贷款,不论之前有没有房贷记录,均按首套房享受相关首付、房贷利率政策。
大到首付款减少几十万甚至上百万,小到月供减少几十块,买房人的入手门槛和房贷压力明显下降。
02. 首付比调至历史下限,购房门槛大降
8月31日,官方发布《关于调整优化差别化住房信贷政策的通知》指出,对于贷款购买商品住房的居民家庭,首套住房商业性个人住房贷款最低首付款比例不低于20%,二套住房商业性个人住房贷款最低首付款比例不低于30%。
以上政策仅为搜狐焦点综合整理,仅供参考,具体依楼盘、银行实际执行为准
要知道,“认房不认贷+2成首套首付”这样的大招,在历史上仅仅不到3次。大家在各城市购房,不论是首套房还是二套房,其最低首付比例几乎已降至历史下限。
目前广州已有部分银行、楼盘执行该政策,带给购房者的也是“真金白银”式的优惠。以一套总价600万元的住房,以首套房购入计算,过去首付款需180万元,现只需120万元。
原本预算有限的刚需人群,现在可去挑选更优质的楼盘或更大的户型,或者将多出的钱用于装修、买车等,岂不美哉。
如果是总价千万的房子,那多出来的资金高达几百万,可直接拿去撬动其他优质资产。
03. 降利率,降低购房成本,刺激消费
依官方发布的《关于调整优化差别化住房信贷政策的通知》,首套住房商业性个人住房贷款利率不低于LPR-20BP,二套住房商业性个人住房贷款利率不低于LPR+20BP。
该政策的重要变化在于后者。过去,二套住房商业性个人住房贷款利率下限保持LPR+60个基点。此番调整后,相当于一次性降低了40个基点。
其次,自2023年9月25日起,借款人可申请下调个人存量首套住房贷款利率。目前中行、农行、工行等已发布相关的执行政策。存量房贷利率的下调,是自2008年来的首次,也是难得的让利于民。
资料显示,2019年10月8日至今的广州首套房贷利率,最低或可做到4.2%。如果当时购房者按照5.8%的利率进行贷款,那接下来一旦正式调整,月供可大大减少。
04. 子女教育等3项附加扣除标准提高,居民可支配收入提高
近几年,为减轻家庭支出负担,官方陆续设立3岁以下婴幼儿照护、子女教育、继续教育、大病医疗、住房贷款利息、住房租金、赡养老人等七项个税专项附加扣除。当中,每一项都是居民相当关切的。
近日,官方再提高子女教育等三项个税专项附加扣除标准。新政策落地后,个人能省多少税因人而异。但不可否认的是,个人可支配的收入明显提高,消费能力随之增强。
……
限购、限贷、限售、限价、房地产税是楼市调控的五大核心工具。目前,房地产税仍在研究中,其余四项在不同城市均有不同的实质性突破。
所以,大家千万不要低估了高层的决心。这轮政策利好力度不小,首套房首付2成、二套3成,加上利率处于历史低位等,几乎所有人群都能享受到利好。
正值“金九银十”时期,恰逢“史诗级”政策加码,大家的信心会回来,成交量也会上来。
近期,广州楼市火热了不少,售楼部深夜不打烊,现场依然有买家在算价、成交。一线销售、中介表示忙到来不及吃饭,直呼“卖爆了”。
时下,政策利好应出尽出,但市场反应需要时间,才会呈稳定增长的态势。期间的过渡期,更是适合购房者入市的好时机。
任何时候买房,购房者都无需过于焦虑,选红盘肯定没错。所谓“冷局难凑,热场难散”,在任何一个市场或者领域,只要有人气,永远不缺机会。
此番政策调整中,我们看到楼盘冷热分化现象仍明显。像天河壹品等核心区优质楼盘依旧备受关注,外围区楼盘仍较为平淡。
一个红盘,往往凭借着品牌实力、黄金地段、丰富配套、优质产品等得到市场的认可。其也能穿越市场周期,始终叫好又叫座。如果能兼顾这全部要素,可谓是广州主城区少有的优质盘。
论广州楼市中的核心区域,天河必然是绕不开的,其在人、房、地、钱等都有足够的市场预期。
天河不小,但新盘不多,且入市门槛日益拔高。个别楼盘最小户型建面就已达约125㎡,总价门槛高达约1200万起,直接将许多刚需、刚改购房者拒之门外。天河壹品等盘,则为他们留下了难得的空间。
而且,天河壹品红盘效应明显,新房越来越好卖,未来二手房也不会缺高价接手。该项目于2021年5月首次开售,实现千人抢房即售罄的火热场面。2022年7月,项目二期加推,当日去化超8成,热门户型甚至5秒就售罄。2023年8月,项目【见山】新组团中的14#开盘,当日去化近9成。
可以说,这是一个基本不受市场影响,全靠自身硬实力实现热销的项目。
不过,天河壹品目前剩下的货量不多,可以说是卖一套少一套。项目规划21栋楼,目前1-12栋基本售罄,14-18#、20-21#部分产品在售,涵盖建面约84-143㎡3+1至5+1户型。

哲学家亚里斯多德曾说:“人们来到城市是为了生活,人们居住在城市是为了生活得更好”。
买房人抢占城市核心地段,是为了生活得更好,也为资产的保值。天河作为广州当之无愧的头号强区,汇集了各项优质资源,且区域内土地出让少。大家入手天河优质资产,未来基本不愁贬值或转手困难等问题。
天河壹品能让大家争相为其买单,也因为其区位够优越。摊开地图,其位于金融城3km生活圈内,距离珠江新城仅约6km,自驾出行可快速通达金融城、珠江新城和琶洲。
值得一提的是,放眼整个金融城生活圈,大部分楼盘的四空间户型总价均是千万起步,而天河壹品类似空间的产品总价低至5XX万。
买房,买的是一种生活方式。天河壹品虽总价较低,但生活体验毫不逊色于其他竞品。居住于此,大家无需在琐事上耗费精神,还可一览山景,静享大自然的美好。

约22万㎡城市商业综合体ing未来印(建设中)、天健汇与天河壹品仅一路之隔,业主随时可享缤纷生活。像ing未来印(建设中)集下沉式中央广场、大型生鲜超市、巨幕影院、美食天地、生活馆、24小时健身房、恒温泳池、潮流服饰、新零售等于一体,设计与体量不亚于一个天环广场。
项目自身配建有幼儿园,约300米处即是清华附中湾区学校(小学、初中、高中均已开学),一路之隔还有正在建设中的45班规模九年制学校。家长们期待的目送式教育,在家门口就能实现。仅凭这一点,何等让人心动。(相关学校具体招生政策以教育局公布为准)

另外,正筹备开院的三甲医院广州市中医医院距离项目也仅约500米。
更难得的是,区别于其他楼盘向天要空间的高密度生活,天河壹品守住了低密人居的底线,21栋楼全是13-14层的小高层。这在天河是相当稀缺的,直接提升了居住舒适度。
而且,新一期产品北面可直望马鞍山生态公园的青翠山景。在天河,坐享一城繁华不难,但若还想一览山景,繁华与自然兼得,那太难得了。

新一期产品中,像建面约84㎡3+1户型、约143㎡5+1户型,都是相当抢手的。
在天河,要想找建面约90㎡以下小户型,无异于大海捞针。天河壹品建面约84㎡户型,不仅做到了四空间,功能性堪比建面约96㎡的户型,总价还低至5XX万。这价格别说在天河,即使放在中心四区来看,也非常有吸引力。大家一旦错过,就真的难找了。
该户型主卧带套房设计,给予了居者更强的居住独立性以及舒适感。而且,居者在主卧、次卧、超大景观阳台均可一览马鞍山景观,甚是惬意自在。
天河壹品建面约84-87㎡创意示范区
市面上,建面约140㎡的户型一般设计成四房2卫,只有单套房。而天河壹品建面约143㎡的户型直接做到了5+1空间双套房设计,相当稀缺,每一套都是限量版。
其创造出的媲美200㎡大平层的舒适度和尺度感,让人亲身体验过,便爱上了。客厅、餐厅、厨房采用LDK一体化设计,空间感更强,生活更自在。约6.6米阔景大阳台,自带超广角效果,四季美景尽收眼底。双主套设计,让不同年龄层次的家人拥有私密的居住空间,舒适度更高。
天河壹品建面约140-143㎡创意示范区
试问,这样的“王炸”产品,谁会不爱呢?
据悉,像这一套位居珠金琶黄金生活圈、有着广州城投+珠江实业国企品牌加持的品质洋房,总价低至5XX万元,入手门槛相当低。好房数量有限,全靠大家拼手速拿下!
毕竟,天河壹品自开卖以来,便出现了现象级热销,成交不断。机会难得,一旦错过,便再无了。
项目地址:天河·国际金融城CLD·城投珠江·天河壹品
声明:本文由入驻焦点开放平台的作者撰写,除焦点官方账号外,观点仅代表作者本人,不代表焦点立场。


