颤抖吧2024!新年伊始,20+楼盘来势汹汹!
扫描到手机,新闻随时看
扫一扫,用手机看文章
更加方便分享给朋友
回看2023年,在没有硝烟的楼市争夺战中,过去的一年可谓竞争激烈。
主城改善项目一边内卷一边刷新千万豪宅的成交量,郊区刚需项目为了杀出重围更是花样百出,卷产品卷价格卷心态...奋斗不止,内卷不息。
而竞争,依然是楼市的主旋律。2024年刚开局,新盘就来势汹汹!
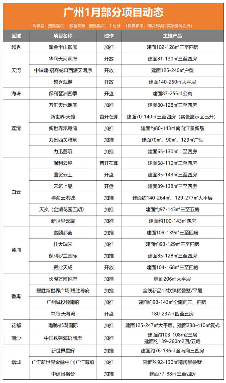
据搜狐焦点不完全统计,2024年1月预计有20+个项目有动作,不乏新项目亮相或开盘,亮点十足。
节前已有新盘抢跑,如新世界·天馥元旦前开放实体样板间、保利云境开放营销中心,提前蓄力;亦有新盘如保利琶洲四季、国贸云上、广州地铁地产·云筑上品、中海·天幕湾等预计1月正式开卖。
此外,天河全新盘中铁建·招商蛇口西派天河序预计1月开放展厅,越秀·观樾、华润天河润府开放售楼部/样板间。

话不多说,接下来看看具体信息。

新年伊始,中心区的热盘摩拳擦掌,动作频频。
先来看荔湾,新盘扎堆入市,旧盘也火热加推,竞争日渐白热化。
白鹅潭的全新红盘,新世界·天馥已于元旦前开放实体样板房,吸引了众多客户的关注,元旦期间营销中心假和样板房人头攒动,热力非凡。
天馥作为新世界全新升级“5.0均衡空间”产品,贯彻“均衡性”与“好用度”两大人居思考,主推70-140㎡三至四房产品,户型全南向布局,多开间朝南。

与新世界·天馥一路之隔的新世界凯粤湾,1月将加推建面约80-143㎡南向江景新品。作为中心区在售的最大规模临江大盘,全能品质常年蝉联销冠,亦是中心区首个交房即交证的优等生。
花地湾的万汇天地朗庭,即将加推8栋,户型为80-128㎡三至四房,预计单价为4.7-5.1万/㎡。此外,朗庭还在售建面约78-103㎡户型,单价4.5万/㎡起。
荔湾老西关红盘,力迅西关雅筑将加推70㎡、90㎡、129㎡臻稀广州塔景美房,项目已是现楼交付状态,近地铁陈家祠站,众多优质生活配套围绕。
力迅荔筑,东风路上的双地铁盘,13号线二期西场站下楼即达,步行约186米可达地铁5号线西场站,交通便利速达全城。广雅小学就在项目楼下,广雅中学也仅一步之遥,将加推建面65-130㎡全能户型,可满足不同家庭的居住需求。

天河也是看点颇多,多个重磅新盘预计开放展厅/营销中心。
中铁建·招商西派天河序,即梅花铝厂地块项目,预计1月将开设展厅和板房。
项目规划16栋住宅,主打建面约125-240㎡大平层产品。作为楼面价全市TOP5地块,将打造成豪宅项目,市场关注度很高,期待后续表现。

越秀·观樾为越秀世界大观一期项目,最快1月开放售楼部。规划25栋13-17层住宅,预计打造约140-250㎡大平层产品。
值得一提的是,元旦前世界大观二期地块拍卖,也被越秀一举拿下,楼面价为44833元/㎡。
华润置地·天河润府,预计1月开放营销中心和样板间。项目规划12栋32层住宅,同时社区将配建一所九年一贯制学校,户型涵盖81-130㎡三至四房。

越秀区的淘金半山,将加推建面约102-128㎡三至四房,南向俯瞰环市东及淘金繁华盛景,北向赏白云山、麓湖美景,兼容繁华与自然,领略优美景观。
海珠的保利琶洲四季,预计1月正式开盘。首推B1栋,为87-255㎡公寓产品,目前已开启内购,吹风价4+万/㎡。
该项目前身是保利108亩项目,是琶洲村最后一块留用地。位于琶洲东区,距离万胜围站不到300米,商业配套方面有保利广场和万胜广场两大商业中心,区位地段一绝。


1月的白云,尤其热闹。
保利·云境已于12月30日开放售楼部和样板房。
保利·云境位于白云新城核心中轴线上,串联起白云新城核心区、设计之都、嘉禾望岗三大板块,生活氛围浓厚。项目规划5栋32层住宅,首推1栋或2栋,建面68-85㎡高使用超配户型,适配全生命周期家庭结构变化。

广州地铁地产·云筑上品,预计1月开盘。
项目位于广州设计之都三期规划,项目距离在建的地铁14号线二期鹤南站仅约200米。共规划5栋住宅,主推建面约89-138㎡三至四房,全南向超高得房率户型,吹风价5万/㎡。
位于嘉禾望岗商务核心区的国贸云上也预计于1月开盘。
项目南侧规划有约12万平的商业中心,西北侧规划1所九年一贯制学校。距离嘉禾望岗地铁站约直线距离500米。项目将推建面约85m²、105m²、123m²、143m²三至四房,据说使用率为100-110%,吹风价5.5万/㎡。

新世界云耀将加推建面约100-143㎡瑰丽园境奢阔四房。项目10月底已全面交付,即买即交房。作为广州最成熟的百万方大城,云耀坐享优质的全龄段教育生态资源和丰富的商业综合体配套,为居民们构建出家门口一步到位的高品质生活体系。
天岚(金湖花园五期)加推建面约97-143㎡三至五房。作为广州主城核心唯一拥有山湖稀缺自然资源的天岚,直线距离中信广场约7.5km,尽享CBD丰盛生活圈。

楼市当红炸子鸡,番禺也是看点多多。
长隆万博悦府,即将推出大平层产品,预计1月开放样板间。产品位于西北角13栋,望中央园林和长隆,户型面积全是206㎡的大平层。

耀胜新世界广场|耀胜尊府,火热加推全线新品12款臻稀叠墅/平层。
项目坐立于长隆万博世界级商务圈核心,地铁3/7号线汉溪长隆地铁入户,集尊府系雅奢住宅、K11 Select商场、高端甲级写字楼、约3万㎡六维园艺城市广场于一体的SMART愉悦生活有机体。
亚运城最新组团,中海·天幕湾预计1月推售。主推大平层,户型为180㎡四房和237㎡五房,吹风价3.5-4万/㎡。

黄埔则主要是热销盘加推新品。
老黄埔的富颐华庭,预计1月加推R13或R14栋,户型为109-139㎡三至四房,目前在售均价4.9-5.3万/㎡。

保利罗兰国际,位于科学城区府,商业医院公园地铁等配套环绕,一站体验便利生活圈。项目为科学城热销红盘,当前主推四期建面85-128㎡三至四房户型。
佳大瑞园,项目位于科学城芯,配套丰富完善,加推93-129㎡三至四房,现房销售,即买即入住。

增城的中建凤榕台,预计加推8栋。产品户型为77-88㎡三至四房,在售均价1.6万/㎡。
新世界星辉加推建面约76-136㎡全南向三四房,项目融汇生活智慧、人文艺术、精奢格辉调三大理想生活价值内涵,匠造高阶理想生活美学。
广汇新世界金融中心|广汇尊府,以“CO-CITY都会融合体”理念,匠造广州东部中心首个集甲级写字楼、高端商业、星级酒店、品质住宅于一体的综合体项目。建面约92-130㎡精阔景叠墅,火热新推。
花都改善项目南驰·都湖国际将加推建面125-247㎡大平层和建面238-410㎡复式。
南沙的中国铁建海语熙岸主推建面约103-260㎡湖居宽邸,自带建面约28万㎡商业配套,南沙中芯全优配套大城,年底安家首选。
可以看出,2024年开端,广州楼市就已百花齐放,好戏连连。
最后,也祝愿每一位想要买房的朋友们,在新的一年得偿所愿,买到心仪的房子!
声明:本文由入驻焦点开放平台的作者撰写,除焦点官方账号外,观点仅代表作者本人,不代表焦点立场。


