继广花城际之后,芳村至白云机场城际将启动土建施工!
扫描到手机,新闻随时看
扫一扫,用手机看文章
更加方便分享给朋友
9月28日
被称为“粤港澳大湾区”较快地铁的
广州地铁18号线首通段
正式开通运营

同日
广州东至花都天贵城际铁路项目
(即18号线北延段)
也正式开工

▲ 点击上图,了解更多详情
线路起于18号线的广州东站
止于花都花城街站
全长39.6公里
建成后将与18号线贯通运营
未来规划进一步
向南延伸至中山、珠海

▲ 广花城际示意图
更多的好消息
正在路上!
继广花城际之后
芳村至白云机场城际
(即22号线北延段)
也将启动土建施工

近日,记者从白云区土地开发中心获悉,芳村至白云机场城际铁路项目也将于近期分阶段进行土建施工,计划总工期5年零4个月,预计2026年底开通试运营。
为确保城际项目开工建设,白云区正在协调广花城际项目先行用地移交工作,该项目先行用地开工仪式拟于近期在人和镇的空港车辆段举行。
芳村至白云机场城际
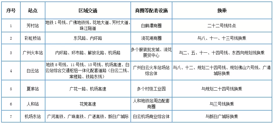
芳白城际项目线路起于芳村站,止于机场北站,线路长约41.1公里,全地下敷设。
新建10座车站,分别为彩虹桥站、广州火车站、白云站、夏茅站、白云城市中心站、方石站、人和站、机场东站、机场南站、机场北站。

▲ 芳白城际项目路线图
线路采用8辆编组市域D型车,快慢线运营,设计时速160公里,与广花城际跨线运营。
芳白城际向南衔接广州地铁二十二号线进入白鹅潭,向北串联广州火车站片区、白云枢纽片区、白云城市中心、空港经济区、白云机场等,与广花城际跨线运营,连接白云机场及广州市主、副中心,实现南沙与白云机场45分钟通达,有利于推动广州火车站等片区提质改造,是支持城市空间拓展的南北向骨干快线。

▲ 芳白城际换乘图
广州重大交通枢纽工程白云站
也将接入芳白城际




▲ 白云站综合交通枢纽效果图
当前,白云区正突出畅通大循环、双循环“基础支撑”,提升城市发展能级。以打造国际空铁水陆综合枢纽为突破口,增强高端资源要素集聚辐射能力,将枢纽优势转化为发展优势。
据悉,广花城际和芳白城际两个城际项目均配套有场站综合体工程,含城市广场、社会停车场、道路、公交首末站等交通衔接一体化工程,及车站远期上盖的同步预留工程。
广花城际
设置场站综合体4个(空港车辆段、京溪路、白云东平、马鞍山公园),总用地面积65.08公顷,投资估算82.27亿元。
芳白城际
设置场站综合体6个(含人和站、方石站、白云城市中心站、夏茅站、白云站、广州火车站),总用地面积38.23公顷,投资估算23.59亿元。
这两条城际铁路的建成,有利于推动站城一体化发展,推进轨道交通场站同步规划、同步选址、同步设计和一体化建设,建立“铁路项目+土地开发”模式,将枢纽站打造成产业集聚区,以轨道交通带动片区产业高质量发展。
广花城际、芳白城际呈“X”型走向
在白云城市中心站及方石站交汇
于两站并线换乘
列车可以跨线运行
项目将革新市民搭乘体验
同一个车站会有多个
不同目的地和停靠站的路线
满足“轨道上的大湾区”的出行需求
两条城际线路
建成后...
将与广州地铁十八号线、广州地铁二十二号线、南沙至珠海(中山)城际,共同打造大湾区西岸南北向客流走廊,实现广州、中山、珠海等城市中心互达的目标。
◆实现广州中心城区至清远45分钟通达;
◆ 与珠江口东西岸城市1小时内“门到门”快速直达;
◆ 与佛山、东莞等相邻城市中心区30分钟直达,打造“轨道上的广州都市圈”。
这样的便利交通
快点来吧~
来源:广东白云发布
声明:本文由入驻焦点开放平台的作者撰写,除焦点官方账号外,观点仅代表作者本人,不代表焦点立场。


