广州周报 | “提前还贷潮”涌现,假期影响一手住宅供应量减少
扫描到手机,新闻随时看
扫一扫,用手机看文章
更加方便分享给朋友
焦点研究院 广州房地产市场周报告
报告期:2023年1月30日至2月5日
出品时间:2023年2月6日
市场综述
恰逢元宵佳节,当周除少数项目推出新房源外,大部分项目均举办各式暖场活动吸引客户,如来访送礼品、成交送物管费等,另还推出多套一口价特惠单位。同时,假期刚过,市场仍未全面恢复,各大项目仍在调整节奏中,鲜有楼盘新领预售证。
具体来看:
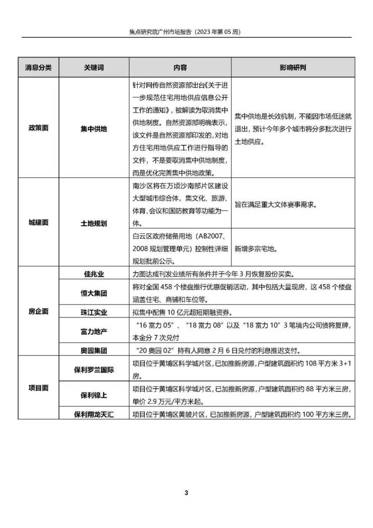
政策方面,针对网传自然资源部出台《关于进一步规范住宅用地供应信息公开工作的通知》,被解读为取消集中供地制度。自然资源部明确表示不是要取消集中供地制度,而是优化完善集中供地政策。业内预计今年多个城市将分多批次进行土地供应。
城建方面,南沙区将在万顷沙南部片区建设大型城市综合体,集文化、旅游、体育、会议和国防教育等功能为一体,旨在满足重大文体赛事需求。白云区政府储备用地(AB2007、2008规划管理单元)控制性详细规划批前公示,新增了多宗宅地。
二级市场方面,当周广州一手住宅新增供应341套,面积3.13万平方米。
成交方面,当周广州一手住宅成交817套,环比增长308.50%;面积8.62万平方米,环比上涨283.11%。其中,增城、黄埔、南沙分别以225套、149套和109套的成交规模位居前三。
近期,广州多家主流银行出现“业主提前还贷需要排长队”的现象,此前部分存量住房贷款利率偏高,再加上部分居民收入不稳定性增大、股票、基金等价格大幅度下行等因素,不少人选择将空闲的资金用于还房贷,进而催生了提前还贷潮。另外,在此前的广东省高质量发展大会上,官方明确提出,将以更大力度、更多优惠、更小成本精准支持合理住房需求。
声明:本文由入驻焦点开放平台的作者撰写,除焦点官方账号外,观点仅代表作者本人,不代表焦点立场。


