广州周报|银保监会回应“停贷”事件,一手住宅供应大幅回升
扫描到手机,新闻随时看
扫一扫,用手机看文章
更加方便分享给朋友
焦点研究院 广州房地产市场周报告
报告期:2022年7月11日至7月17日
出品时间:2022年7月18日
市场聚焦(第28周)
当周,广州一手住宅供应大幅回升。另多个全新盘亮相市场或开盘销售,热度较高。
具体来看:
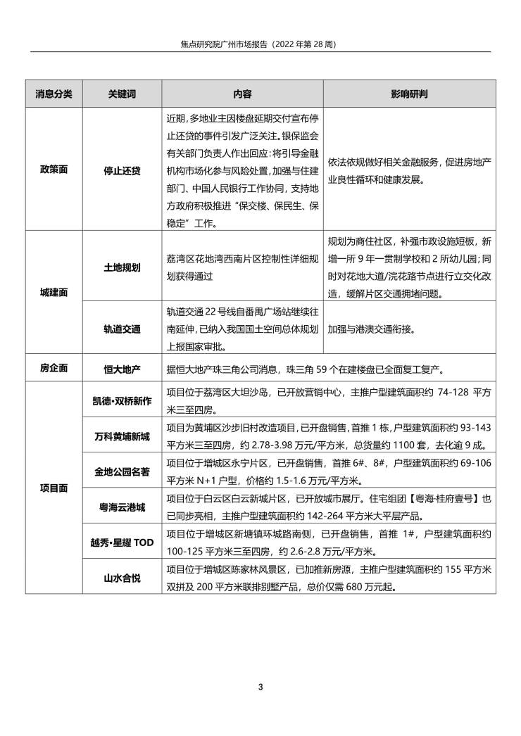
政策方面,多地业主因楼盘延期交付宣布停止还贷的事件引发广泛关注。银保监会有关部门负责人作出回应:将引导金融机构市场化参与风险处置,加强与住建部门、中国人民银行工作协同,支持地方政府积极推进“保交楼、保民生、保稳定”工作。
城建方面,荔湾区花地湾西南片区控制性详细规划获得通过,片区规划为商住社区,补强市政设施短板,新增一所9年一贯制学校和2所幼儿园;同时对花地大道/浣花路节点进行立交化改造,缓解片区交通拥堵问题。轨道交通22号线自番禺广场站继续往南延伸,已纳入我国国土空间总体规划上报国家审批。该线路一旦开通,将加强与港澳交通衔接。
二级市场方面,当周广州一手住宅新增供应3206套,环比上涨171.93%;面积34.17万平方米,环比上涨165.09%。商业性质商品房新增347套,环比上涨201.74%;面积3.21万平方米,环比上涨29.96%。
成交方面,当周广州一手住宅成交889套,环比下降24.60%;面积9.49万平方米,环比下降26.38%;其中,增城、花都、番禺分别以212套、125套和109套的成交规模位居前三。
焦点研究院监测数据显示,近期多个新盘亮相或开盘销售,还有部分楼盘加推新房源,尽管数量不大,但整体去化效果均较好,市场热度高。另还有不少楼盘打出低价牌,以吸引客户成交。
声明:本文由入驻焦点开放平台的作者撰写,除焦点官方账号外,观点仅代表作者本人,不代表焦点立场。


