二手房个税调整为1%!涉及广东六个城市!
扫描到手机,新闻随时看
扫一扫,用手机看文章
更加方便分享给朋友
二手房交易个税将发生变化。
近日,东莞市税务局、珠海市税务局、肇庆市税务局、江门市税务局、惠州市税务局、揭阳市税务局分别发布公告。
11月1日起个人转让二手住宅的个人所得税核定征收率调整为1%,个人转让二手非住宅的个人所得税核定征收率调整为1.5%。
具体情况如何,一起看看!
11月1日起东莞二手房个税调整为1%
10月30日,国家税务总局东莞市税务局发布公告称:11月1日起,东莞正式降低二手房交易个税!

官网截图
公告指出,个人转让二手住宅的个人所得税核定征收率调整为1%,个人转让二手非住宅的个人所得税核定征收率调整为1.5%。
对拍卖等特殊情形转让的,按相关税收政策规定执行。
此外,个人转让二手非住宅的土地增值税核定征收率调整为5%。
此前,东莞二手交易的个人所得税率为2%或差额的20%,土地增值税不低于5%,而这次,核定征收率调整为1%后,无疑降低了二手房交易的税费。
以一套300万元的房子为例,可以节省3万元的个税。

图源:东莞日报
5大城市官宣
你会买二手房吗?
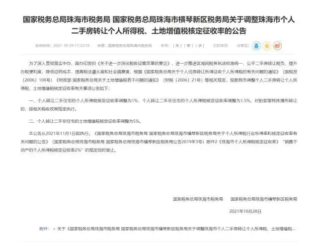
10月29日,珠海市税务局、肇庆市税务局、江门市税务局、惠州市税务局、揭阳市税务局官宣,11月1日起,正式降低二手房交易个税。
具体调整和东莞市一样。
个人转让二手住宅的个人所得税核定征收率调整为1%,个人转让二手非住宅的个人所得税核定征收率调整为1.5%;个人转让二手非住宅的土地增值税核定征收率调整为5%。
个人二手房转让个人所得税核定征收率调整为1%后,意味着交易一套价值200万元的普通住宅可以节省2万元的个税。



个税降低,二手房交易成本减少,你会选择入手二手房吗?
来源:增城房产
声明:本文由入驻焦点开放平台的作者撰写,除焦点官方账号外,观点仅代表作者本人,不代表焦点立场。


