新塘TOD再拆一桥,广州东部交通枢纽路网建设大提速!
扫描到手机,新闻随时看
扫一扫,用手机看文章
更加方便分享给朋友
较新消息,新新公路通道桥(跨环城路段桥)要拆了!
该跨环城路段桥位于新塘地铁站及新塘南站出站口位置。
图源:活在新塘
昨日,广东冠粤路桥有限公司张贴公告,将于2021年10月10日将对新新公路通道桥(跨环城路段桥)进行拆除作业。

图源:活在新塘
本次拆除工作主要出于建设广州东部交通枢纽新源路桥及环城路改造工程的需要。
图源:活在新塘
那么,新源路桥及环城路改造工程又有什么内容呢?
跨环城路段桥拆除
新源路建设工程再提速
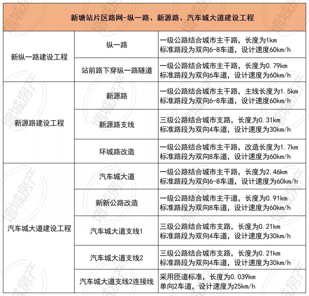
据了解,新源路桥及环城路改造工程是新塘站片区路网-纵一路、新源路及汽车城大道建设工程的其中一环。
据7月发布的建设工程环境影响报告书报批前公示所示,新源路工程含新源路主线、新源路支线,以及环城路改造。
也就是说,新源路桥及环城路改造工程均涵盖在新源路工程中。
其中,环城路改造工程要内容为新建北幅桥与新塘站房衔接;新建南幅桥与南侧凯达尔及周边地块衔接。
改造长度约 1.7km,双向8车道,设计速度为 60km/h。
再来了解一下新塘站片区路网-纵一路、新源路及汽车城大道建设工程的详细情况吧!
周边路网全改造
广州东部交通枢纽呼之欲出
据悉,新塘站片区路网-纵一路、新源路、汽车城大道建设工程项目投资25.3亿,预计2023年2月建成通车。
其中纵一路及站前路下穿纵一路隧道已全面动工,其纵一路更是已经全线贯通,有望年内通车。
此外,该道路工程附近的新塘站也迎来消息。
近日,广州市规划和自然资源局公布了新塘站站房总平面图,这标志着新塘站大体设计已经定型。
新塘站是新建广州(新塘)至汕尾铁路的起点,设计为7站台17线。
新的新塘站将辅助广州东站,主要办理部分广汕、赣深高铁、广深铁路动车始发终到作业,以及京广、南广、贵广、广汕高铁动车通过作业。
未来,将建成东部排名前列TOD(以公共交通为导向的开发)大型综合体,形成广州东部枢纽门户。
新塘站及其周边地区效果图
值得一提的是,新塘站片区路网-纵一路、新源路、汽车城大道建设工程周边还有荔新公路与广园东路复合超级立交改造等项目。
政府预计将投入162亿完善片区路网,部分项目更是写进了2021年省重点建设项目计划中,广州东部CBD路网建设按下加速键。
目前,已有新世界中国、保利、城投雪松、凯达尔、骏誉、越秀集团、城建&中铁(联合中标TOD东侧平台综合开发研究项目)等企业落户在广州东部CBD。
未来5年内,政府将在广州东部CBD投入超790亿元的建设资金,以此推动片区发展。
来源:增城房产
声明:本文由入驻焦点开放平台的作者撰写,除焦点官方账号外,观点仅代表作者本人,不代表焦点立场。


