较低2万/㎡!较高16万/㎡!广州在建地铁沿线盘都在这了
扫描到手机,新闻随时看
扫一扫,用手机看文章
更加方便分享给朋友
都说“买房跟着地铁走”,地铁的每一丝动态,总能引起大家的强烈关注。

(图片来源:网络)
从2013年开始,广州地铁不断刷新着新建的速度!
↓↓↓
2013年,地铁6号线首期开通;
2015年,地铁广佛线从西朗延伸至燕岗;
2016年,地铁6号线挺进萝岗;地铁7号线一期同期开通;
2017年,地铁4号线南延段、9号线一期、13号线一期和14号线知识城支线开通;
2018年,地铁14号线一期、21号线增城广场至镇龙段、广佛线燕岗至沥滘段开通。
2019年,地铁21号线镇龙至增城广场段开通,也意味着21号线全线通车;同时,地铁8号线北延段“凤凰新村-文化公园”段开通。
数据的背后,是广州地铁多年飞速发展的成效。
目前,广州已建成开通14条地铁线路,运营里程突破500公里,居全国第三,并且已实现“区区通地铁”。
而未来3年内,广州地铁仍将迎来大爆发。到2022年,广州预计有10条地铁新线将通车!到2023年,广州预计有2条地铁新线将通车!
目前,广州地铁也正在推进这12条(段)轨道交通新线建设。

同时,据血拼广州楼市不完全统计,目前这12条在建地铁沿线都有不少楼盘在售,产品涵盖洋房、商服类物业等,价格丰俭由人,既有单价2万出头的刚需楼盘,也有4-6万/㎡的改善型物业,还有16万/㎡的豪宅产品。
如地铁7号线西延段,佛山市内,北滘新城地铁站附近的深业城,报价19500-20000元/㎡;地铁22号线,广州市内,万顷沙地铁站附近的鸿成珠江玥,报价23000元/㎡;冼村地铁站附近的尚东柏悦府,报价160000元/㎡等。
接下来,不妨来细看各在建地铁线概况、建设进展以及周边在售楼盘——
1、
八号线北延段
土建工程累计完成92%
建设期限:2013-2020年
凤凰新村至文化公园段已于2019年12月28日开通初期运营。
文化公园至滘心段线路全长16.1公里,均为地下线路,共设13座车站,其中陈家祠站与一号线换乘;西村站与五号线换乘。设白云湖车辆段1座(原八号线赤沙车辆段调整为十一号线使用)。
全线车辆采用6节编组A型车,较高运行速度80公里/小时。
截至2020年3月底,土建工程累计完成92%,13座车站主体结构全部封顶并进行机电设备安装施工;13个区间及出入段线已实现贯通和轨通,进行机电系统施工。

附沿线在售楼盘一览:

2、
七号线西延段
土建工程累计完成61%
建设期限:2016-2021年
线路全长13.45公里(其中顺德区段长约11.8公里,广州段长约1.65公里),共设8座车站,其中北滘新城站与佛山三号线换乘、陈村站与广佛环线换乘、陈村北站与佛山十一号线换乘,设益丰停车场1座。
车辆采用6节编组B型车,较高运行速度80公里/小时。
截至2020年3月底,土建工程累计完成61%;8座车站中,5座主体结构已封顶,3座正在进行土建施工;8个区间中,3个已贯通,5个正在进行土建施工。

附沿线在售楼盘一览:

3、
十一号线
土建工程累计完成28%
建设期限:2016-2022年
线路全长约44.2公里,全部采用地下敷设方式,全线共设车站32座,另外,代建一座车站(城轨琶洲站),其中换乘站20座,设置赤沙车辆段1座。
车辆采用8节A型车编组,较高运行速度80公里/小时。
截至2020年3月底,全线土建工程累计完成28%;28座车站正在进行土建施工,其余2座进行前期准备;12个区间进行土建施工,其余进行前期准备。

附沿线在售楼盘一览:

4、
十八号线
土建工程累计完成52%
建设期限:2017-2022年
线路全长61.3公里,均为地下线,共设站9座,其中换乘站8座。设万顷沙车辆段1座,陇枕停车场1座。
车辆运行设计时速160公里/小时。
截至2020年3月底,全线土建工程累计完成52%;9座车站中,1座已封顶,7座车站正在进行土建施工,1座进行前期准备;8个区间进行土建施工。万顷沙车辆段、陇枕停车场正在进行土建施工。
另据早前《广州市轨道交通新建线路通号设备监理采购项目招标公告》内容显示,地铁十八号线计划分段开通,其中首通段万顷沙至冼村计划开通时间为2021年6月,后通段冼村至广州东计划开通时间为2022年12月。

附沿线在售楼盘一览:

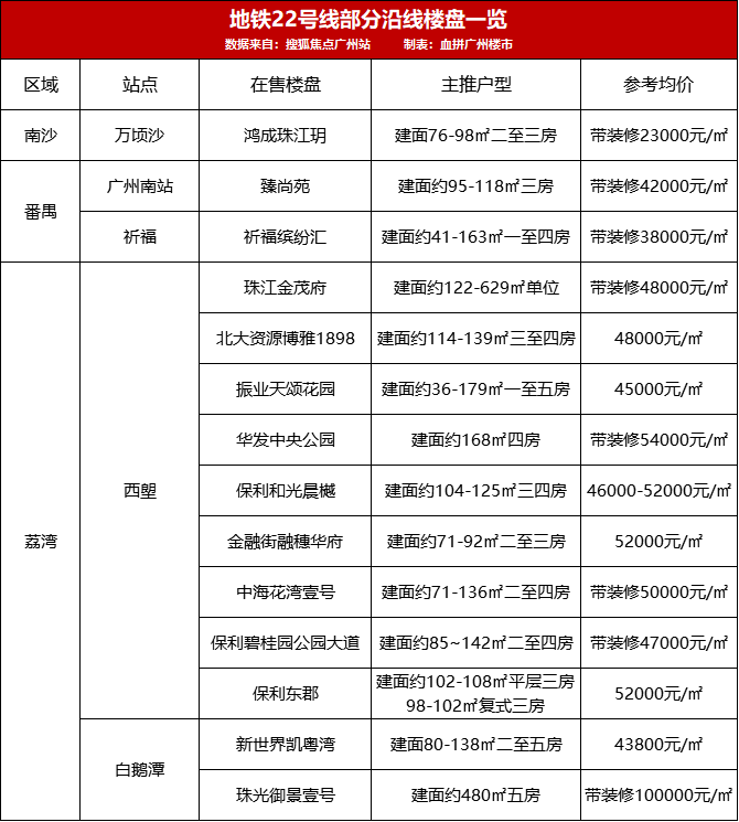
5、
二十二号线
土建工程累计完成42%
建设期限:2017-2022年
线路全长30.8公里,均为地下线,共设车站8座,其中换乘站4座。设陈头岗停车场1座。
车辆运行设计时速160公里/小时。
截至2020年3月底,全线土建工程累计完成42%;8座车站中,2座已封顶,2座进行土建施工,其余4座进行前期准备;7个区间中,3个区间进行土建施工,其余进行前期准备。陈头岗停车场正在进行土建施工。
另据早前《广州市轨道交通新建线路通号设备监理采购项目招标公告》内容显示,地铁22号线计划分段开通,其中首通段番禺广场至陈头岗计划开通时间为2021年6月,后通段陈头岗至白鹅潭计划开通时间为2022年12月。

附沿线在售楼盘一览:

6、
十三号线二期
土建工程累计完成10%
建设期限:2017-2022年
线路全长33.5公里,均为地下线,共设车站23座(均为地下站),其中换乘站9座。设凰岗、鱼珠停车场共2座。
车辆采用8节编组A型车,较高运行速度100公里/小时。
截至2020年3月底,全线土建工程累计完成10%;15座车站正在进行土建施工;23个区间中,6个正在进行土建施工,凰岗停车场正在进行土建施工,其余进行前期准备。

附沿线在售楼盘一览:

7、
三号线东延段
土建工程累计完成7%
建设期限:2018-2022年
线路全长约9.55公里,共设4 座车站,其中换乘站1座,设广州新城停车场1座。
车辆采用6节编组B型车,较高运行速度120公里/小时。
截至2020年3月底,全线土建工程累计完成7%;4座车站中,2座正在进行土建施工,其余2座进行前期准备;4个区间中,1个开始土建施工,其余工点正在推进勘察设计、规划报建和征地拆迁等前期工作。

附沿线在售楼盘一览:

8、
五号线东延段
土建工程累计完成2%
建设期限:2018-2022年
线路全长9.8公里,共设车站6 座(不含文冲站),其中换乘站2座,设双岗停车场1座。
车辆采用6节编组L型车,较高运行速90公里/小时。
截至2020年3月底,全线土建工程累计完成2%;6座车站中,2座正在进行土建施工;6个区间中,3个开始土建施工,其余正在推进勘察设计、规划报建和征地拆迁等前期工作。

附沿线在售楼盘一览:

9、
七号线二期
土建工程累计完成8%
建设期限:2018-2022年
线路全长21.9公里,全部采用地下敷设方式,共设11 座车站,其中换乘站8 座,设上堂停车场1座。
车辆采用6节编组B型车,较高运行速度80公里/小时。
截至2020年3月底,全线土建工程累计完成8%;11座车站座正在进行土建施工;11个区间中,4个正在进行土建施工,其余进行前期准备。

附沿线在售楼盘一览:

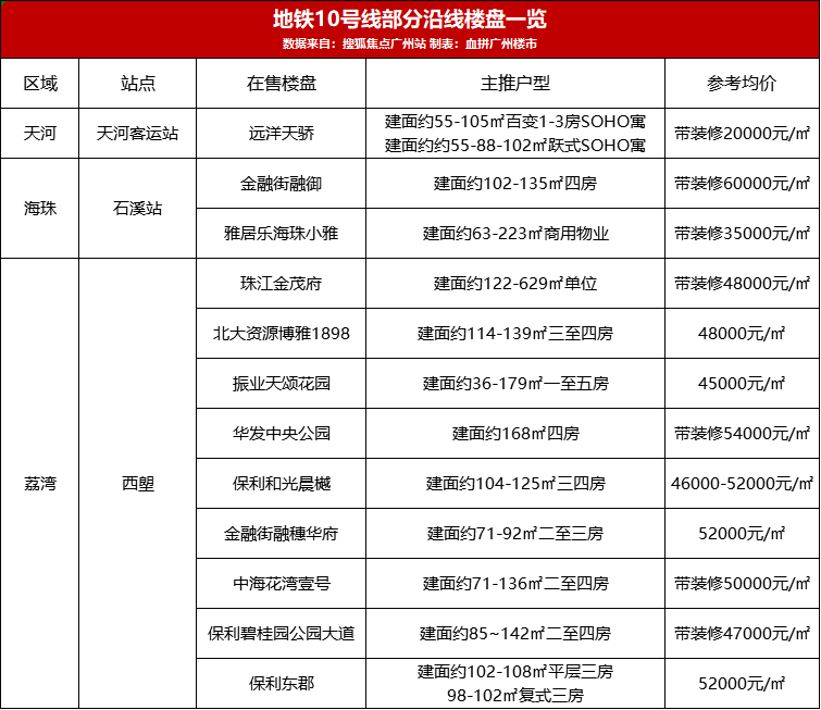
10、
十号线
土建工程累计完成3%
建设期限:2018-2023年
线路全长约19.15公里,共设置14座车站,均为地下站,其中换乘站10座,对三号线支线进行拆解;设广钢新城车辆段1座。
车辆采用6节编组B型车,较高运行速度80公里/小时。
截至2020年3月底,全线土建工程累计完成3%;14座车站中,2座正在进行土建施工,其余工点推进勘察设计、规划报建和征地拆迁等前期工作。

附沿线在售楼盘一览:

11、
十二号线
土建工程累计完成5%
建设期限:2018-2022年
线路全长37.6公里,全为地下线,共设25 座车站,其中换乘站17 座。全线设置槎头车辆段1座,大学城南停车场1座。
车辆采用6节编组A型车,较高运行速度80公里/小时。
截至2020年3月底,全线土建工程累计完成5%;19座车站中,12座正在进行土建施工;24个区间中,2个区间中间风井进行土建施工,槎头车辆段、大学城南停车场进行土建施工,其余工点推进勘察设计、规划报建和征地拆迁等前期工作。
附沿线在售楼盘一览:

12、
十四号线二期
土建工程累计完成4%
建设期限:2018-2022年
线路全长11.9公里,均为地下线,共设8座车站,其中换乘站3座。本工程仍使用邓村车辆段、石湖停车场作停车和列检之用,无新建车辆基地。
车辆采用6节编组B型车,较高运行速度120公里/小时。
截至2020年3月底,全线土建工程累计完成4%;8座车站中,4座正在进行土建施工;8个区间中,1个正在进行土建施工,其余工点正在进行前期准备工作。

附沿线在售楼盘一览:

注:以上楼盘情况以项目现场信息为准,仅供参考。
地铁,凭借便捷、快速的优势,成为了连接新型板块和中心区的重要交通工具,不仅大大方便了人们的出行,更是汇聚了大量的人流量。而人流,就是商机,就是财富!
地铁的魅力,还体现在对沿线物业价值的强大的拉升作用上。据世联东一研究院报告显示,地铁从规划、动工建设再到开通运营,一般来说都要经过7-8年的跨度。在漫长的周期当中,地铁沿线的物业也会随着变化。

(图片来源:世联东一研究院)
因此,于很多人而言,地铁已成为置业过程中的重要因素之一。
不过,与其坐着地铁去买房,不如抢在地铁开通前置业,享受地铁所带来的“红利”。有置业需求的童鞋,不妨可多留意下上面这些地铁沿线楼盘哦。
(PS:了解更多楼市较新资讯,涵盖土拍、旧改、规划、专家观点、楼盘剖析、较新房价、楼市小道消息等,可关注微信公众号“血拼广州楼市”)

声明:本文由入驻焦点开放平台的作者撰写,除焦点官方账号外,观点仅代表作者本人,不代表焦点立场。


